Centre for Virology, Burnet Institute, Melbourne, Victoria, Australia.
PLoS One. 2011 Feb 11;6(2):e17016. doi: 10.1371/journal.pone.0017016.
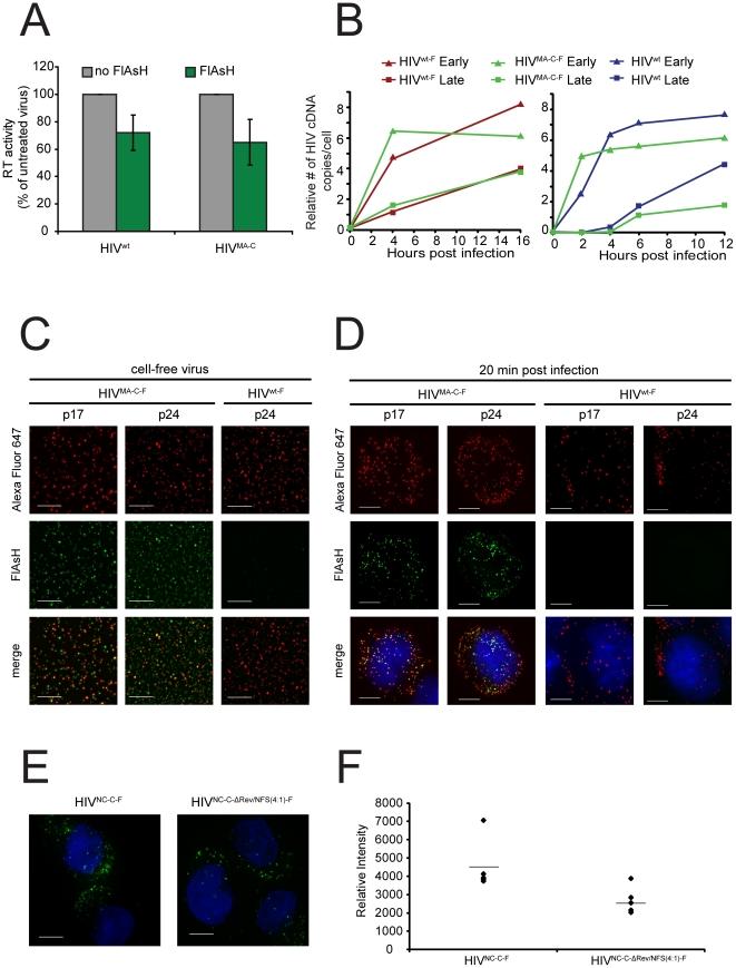
Due to its small size and versatility, the biarsenical-tetracysteine system is an attractive way to label viral proteins for live cell imaging. This study describes the genetic labeling of the human immunodeficiency virus type 1 (HIV-1) structural proteins (matrix, capsid and nucleocapsid), enzymes (protease, reverse transcriptase, RNAse H and integrase) and envelope glycoprotein 120 with a tetracysteine tag in the context of a full-length virus. We measure the impact of these modifications on the natural virus infection and, most importantly, present the first infectious HIV-1 construct containing a fluorescently-labeled nucleocapsid protein. Furthermore, due to the high background levels normally associated with the labeling of tetracysteine-tagged proteins we have also optimized a metabolic labeling system that produces infectious virus containing the natural envelope glycoproteins and specifically labeled tetracysteine-tagged proteins that can easily be detected after virus infection of T-lymphocytes. This approach can be adapted to other viral systems for the visualization of the interplay between virus and host cell during infection.
由于其体积小、用途广泛,双砷四肽系统是一种标记病毒蛋白进行活细胞成像的有吸引力的方法。本研究描述了在全长病毒中用四肽标签对人类免疫缺陷病毒 1 型(HIV-1)结构蛋白(基质、衣壳和核衣壳)、酶(蛋白酶、逆转录酶、RNAse H 和整合酶)和包膜糖蛋白 120 进行基因标记。我们测量了这些修饰对自然病毒感染的影响,最重要的是,提出了第一个含有荧光标记核衣壳蛋白的感染性 HIV-1 构建体。此外,由于通常与四肽标记蛋白的标记相关的高背景水平,我们还优化了一种代谢标记系统,该系统可产生含有天然包膜糖蛋白和特异性标记四肽标签的感染性病毒,这些标记蛋白在 T 淋巴细胞感染病毒后很容易被检测到。这种方法可以适应其他病毒系统,以可视化感染过程中病毒与宿主细胞之间的相互作用。