Suppr超能文献

To-bamovirus 感染对拟南芥小 RNA 谱的特异性影响。

Specific impact of tobamovirus infection on the Arabidopsis small RNA profile.

机构信息

Botanical Institute, Department of Plant Physiology, Zürich-Basel Plant Science Center, University of Basel, Basel, Switzerland.

出版信息

PLoS One. 2011 May 10;6(5):e19549. doi: 10.1371/journal.pone.0019549.

Abstract

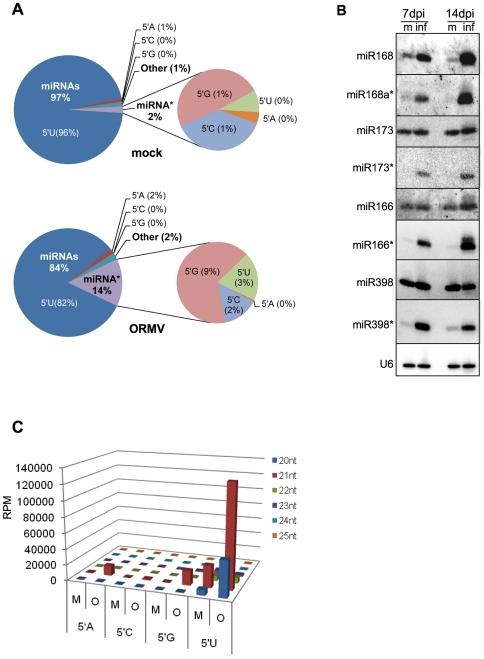
Tobamoviruses encode a silencing suppressor that binds small RNA (sRNA) duplexes in vitro and supposedly in vivo to counteract antiviral silencing. Here, we used sRNA deep-sequencing combined with transcriptome profiling to determine the global impact of tobamovirus infection on Arabidopsis sRNAs and their mRNA targets. We found that infection of Arabidopsis plants with Oilseed rape mosaic tobamovirus causes a global size-specific enrichment of miRNAs, ta-siRNAs, and other phased siRNAs. The observed patterns of sRNA enrichment suggest that in addition to a role of the viral silencing suppressor, the stabilization of sRNAs might also occur through association with unknown host effector complexes induced upon infection. Indeed, sRNA enrichment concerns primarily 21-nucleotide RNAs with a 5'-terminal guanine. Interestingly, ORMV infection also leads to accumulation of novel miRNA-like sRNAs from miRNA precursors. Thus, in addition to canonical miRNAs and miRNA*s, miRNA precursors can encode additional sRNAs that may be functional under specific conditions like pathogen infection. Virus-induced sRNA enrichment does not correlate with defects in miRNA-dependent ta-siRNA biogenesis nor with global changes in the levels of mRNA and ta-siRNA targets suggesting that the enriched sRNAs may not be able to significantly contribute to the normal activity of pre-loaded RISC complexes. We conclude that tobamovirus infection induces the stabilization of a specific sRNA pool by yet unknown effector complexes. These complexes may sequester viral and host sRNAs to engage them in yet unknown mechanisms involved in plant:virus interactions.

摘要

豆科油菜花花叶病毒编码一种沉默抑制子,该抑制子在体外和推测的体内结合小 RNA(sRNA)双链以对抗抗病毒沉默。在这里,我们使用 sRNA 深度测序结合转录组谱分析来确定豆科油菜花叶病毒感染对拟南芥 sRNA 及其 mRNA 靶标的全局影响。我们发现,油菜花叶病毒感染拟南芥植物会导致 miRNA、ta-siRNA 和其他相移 siRNA 的全局大小特异性富集。观察到的 sRNA 富集模式表明,除了病毒沉默抑制子的作用外,sRNA 的稳定也可能通过与感染后诱导的未知宿主效应复合物的关联而发生。事实上,sRNA 的富集主要涉及具有 5'-末端鸟嘌呤的 21 个核苷酸 RNA。有趣的是,ORMV 感染也会导致 miRNA 前体中积累新型 miRNA 样 sRNA。因此,除了典型的 miRNA 和 miRNA*s 外,miRNA 前体还可以编码其他在特定条件下(如病原体感染)可能具有功能的 sRNA。病毒诱导的 sRNA 富集与 miRNA 依赖性 ta-siRNA 生物发生缺陷或 mRNA 和 ta-siRNA 靶标的全局变化无关,这表明富集的 sRNA 可能无法显著有助于预加载 RISC 复合物的正常活性。我们得出结论,豆科油菜花叶病毒感染通过未知效应复合物诱导特定 sRNA 池的稳定。这些复合物可能将病毒和宿主 sRNA 隔离,以参与植物与病毒相互作用中未知的机制。

https://cdn.ncbi.nlm.nih.gov/pmc/blobs/1614/3091872/45063ff80d1a/pone.0019549.g001.jpg

文献检索

告别复杂PubMed语法,用中文像聊天一样搜索,搜遍4000万医学文献。AI智能推荐,让科研检索更轻松。

立即免费搜索

文件翻译

保留排版,准确专业,支持PDF/Word/PPT等文件格式,支持 12+语言互译。

免费翻译文档

深度研究

AI帮你快速写综述,25分钟生成高质量综述,智能提取关键信息,辅助科研写作。

立即免费体验