• 文献检索
  • 文档翻译
  • 深度研究
  • 学术资讯
  • Suppr Zotero 插件Zotero 插件
  • 邀请有礼
  • 套餐&价格
  • 历史记录
应用&插件
Suppr Zotero 插件Zotero 插件浏览器插件Mac 客户端Windows 客户端微信小程序
定价
高级版会员购买积分包购买API积分包
服务
文献检索文档翻译深度研究API 文档MCP 服务
关于我们
关于 Suppr公司介绍联系我们用户协议隐私条款
关注我们

Suppr 超能文献

核心技术专利:CN118964589B侵权必究
粤ICP备2023148730 号-1Suppr @ 2026

文献检索

告别复杂PubMed语法,用中文像聊天一样搜索,搜遍4000万医学文献。AI智能推荐,让科研检索更轻松。

立即免费搜索

文件翻译

保留排版,准确专业,支持PDF/Word/PPT等文件格式,支持 12+语言互译。

免费翻译文档

深度研究

AI帮你快速写综述,25分钟生成高质量综述,智能提取关键信息,辅助科研写作。

立即免费体验

缺氧和前列腺素 E 受体 4 信号通路协同作用促进子宫内膜腺癌细胞增殖和肿瘤生长。

Hypoxia and prostaglandin E receptor 4 signalling pathways synergise to promote endometrial adenocarcinoma cell proliferation and tumour growth.

机构信息

Medical Research Council Human Reproductive Sciences Unit, The Queen's Medical Research Institute, University of Edinburgh, Edinburgh, United Kingdom.

出版信息

PLoS One. 2011 May 12;6(5):e19209. doi: 10.1371/journal.pone.0019209.

DOI:10.1371/journal.pone.0019209
PMID:21589857
原文链接:https://pmc.ncbi.nlm.nih.gov/articles/PMC3093383/
Abstract

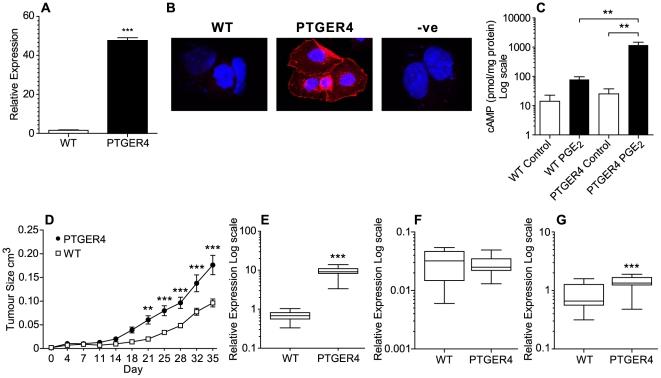
The prostaglandin endoperoxide synthase (PTGS) pathway is a potent driver of tumour development in humans by enhancing the biosynthesis and signalling of prostaglandin (PG) E(2). PTGS2 expression and PGE(2) biosynthesis is elevated in endometrial adenocarcinoma, however the mechanism whereby PTGS and PGE(2) regulate endometrial tumour growth is unknown. Here we investigated (a) the expression profile of the PGE synthase enzymes (PTGES, PTGES-2, PTGES-3) and PGE receptors (PTGER1-4) in endometrial adenocarcinomas compared with normal endometrium and (b) the role of PTGER4 in endometrial tumorigenesis in vivo. We found elevated expression of PTGES2 and PTGER4 and suppression of PTGER1 and PTGER3 in endometrial adenocarcinomas compared with normal endometrium. Using WT Ishikawa endometrial adenocarcinoma cells and Ishikawa cells stably transfected with the full length PTGER4 cDNA (PTGER4 cells) xenografted in the dorsal flanks of nude mice, we show that PTGER4 rapidly and significantly enhances tumour growth rate. Coincident with enhanced PTGER4-mediated tumour growth we found elevated expression of PTGS2 in PTGER4 xenografts compared with WT xenografts. Furthermore we found that the augmented growth rate of the PTGER4 xenografts was not due to enhanced angiogenesis, but regulated by an increased proliferation index and hypoxia. In vitro, we found that PGE(2) and hypoxia independently induce expression of PTGER4 indicating two independent pathways regulating prostanoid receptor expression. Finally we have shown that PGE(2) and hypoxia synergise to promote cellular proliferation of endometrial adenocarcinoma cells.

摘要

前列腺素内过氧化物合酶(PTGS)途径通过增强前列腺素(PG)E(2)的生物合成和信号转导,是人类肿瘤发展的有力驱动因素。PTGS2 表达和 PGE(2)生物合成在子宫内膜腺癌中升高,然而,PTGS 和 PGE(2)调节子宫内膜肿瘤生长的机制尚不清楚。在这里,我们研究了(a)与正常子宫内膜相比,PG 合酶酶(PTGES、PTGES-2、PTGES-3)和 PGE 受体(PTGER1-4)在子宫内膜腺癌中的表达谱;(b)PTGER4 在体内子宫内膜肿瘤发生中的作用。我们发现与正常子宫内膜相比,子宫内膜腺癌中 PTGES2 和 PTGER4 的表达升高,而 PTGER1 和 PTGER3 的表达受到抑制。我们使用 WT Ishikawa 子宫内膜腺癌细胞和稳定转染全长 PTGER4 cDNA 的 Ishikawa 细胞(PTGER4 细胞)异种移植到裸鼠背部侧翼,结果表明 PTGER4 可快速显著增强肿瘤生长速度。与增强的 PTGER4 介导的肿瘤生长一致,我们发现与 WT 异种移植物相比,PTGER4 异种移植物中 PTGS2 的表达升高。此外,我们发现 PTGER4 异种移植物的生长速度加快不是由于血管生成增强,而是由增殖指数和缺氧增加调节的。体外,我们发现 PGE(2)和缺氧独立诱导 PTGER4 的表达,表明有两种独立的途径调节前列腺素受体的表达。最后,我们已经表明 PGE(2)和缺氧协同促进子宫内膜腺癌细胞的增殖。

https://cdn.ncbi.nlm.nih.gov/pmc/blobs/0784/3093383/9b874d4c1867/pone.0019209.g006.jpg
https://cdn.ncbi.nlm.nih.gov/pmc/blobs/0784/3093383/6b8bb1568f9d/pone.0019209.g001.jpg
https://cdn.ncbi.nlm.nih.gov/pmc/blobs/0784/3093383/cc5c16ebd4c5/pone.0019209.g002.jpg
https://cdn.ncbi.nlm.nih.gov/pmc/blobs/0784/3093383/28d128a2c668/pone.0019209.g003.jpg
https://cdn.ncbi.nlm.nih.gov/pmc/blobs/0784/3093383/b136383ec12d/pone.0019209.g004.jpg
https://cdn.ncbi.nlm.nih.gov/pmc/blobs/0784/3093383/64e3df1ffead/pone.0019209.g005.jpg
https://cdn.ncbi.nlm.nih.gov/pmc/blobs/0784/3093383/9b874d4c1867/pone.0019209.g006.jpg
https://cdn.ncbi.nlm.nih.gov/pmc/blobs/0784/3093383/6b8bb1568f9d/pone.0019209.g001.jpg
https://cdn.ncbi.nlm.nih.gov/pmc/blobs/0784/3093383/cc5c16ebd4c5/pone.0019209.g002.jpg
https://cdn.ncbi.nlm.nih.gov/pmc/blobs/0784/3093383/28d128a2c668/pone.0019209.g003.jpg
https://cdn.ncbi.nlm.nih.gov/pmc/blobs/0784/3093383/b136383ec12d/pone.0019209.g004.jpg
https://cdn.ncbi.nlm.nih.gov/pmc/blobs/0784/3093383/64e3df1ffead/pone.0019209.g005.jpg
https://cdn.ncbi.nlm.nih.gov/pmc/blobs/0784/3093383/9b874d4c1867/pone.0019209.g006.jpg

相似文献

1
Hypoxia and prostaglandin E receptor 4 signalling pathways synergise to promote endometrial adenocarcinoma cell proliferation and tumour growth.缺氧和前列腺素 E 受体 4 信号通路协同作用促进子宫内膜腺癌细胞增殖和肿瘤生长。
PLoS One. 2011 May 12;6(5):e19209. doi: 10.1371/journal.pone.0019209.
2
Seminal plasma and prostaglandin E2 up-regulate fibroblast growth factor 2 expression in endometrial adenocarcinoma cells via E-series prostanoid-2 receptor-mediated transactivation of the epidermal growth factor receptor and extracellular signal-regulated kinase pathway.精浆和前列腺素E2通过E系列前列腺素-2受体介导的表皮生长因子受体反式激活和细胞外信号调节激酶途径上调子宫内膜腺癌细胞中碱性成纤维细胞生长因子2的表达。
Hum Reprod. 2007 Jan;22(1):36-44. doi: 10.1093/humrep/del328. Epub 2006 Aug 12.
3
Prostaglandin E2 (PGE2) promotes proliferation and invasion by enhancing SUMO-1 activity via EP4 receptor in endometrial cancer.前列腺素E2(PGE2)通过子宫内膜癌中的EP4受体增强SUMO-1活性来促进增殖和侵袭。
Tumour Biol. 2016 Sep;37(9):12203-12211. doi: 10.1007/s13277-016-5087-x. Epub 2016 May 26.
4
PGF2α-F-prostanoid receptor signalling via ADAMTS1 modulates epithelial cell invasion and endothelial cell function in endometrial cancer.PGF2α-F 前列腺素受体信号通过 ADAMTS1 调节子宫内膜癌细胞侵袭和内皮细胞功能。
BMC Cancer. 2010 Sep 14;10:488. doi: 10.1186/1471-2407-10-488.
5
Elevated prostaglandin EP2 receptor in endometrial adenocarcinoma cells promotes vascular endothelial growth factor expression via cyclic 3',5'-adenosine monophosphate-mediated transactivation of the epidermal growth factor receptor and extracellular signal-regulated kinase 1/2 signaling pathways.子宫内膜腺癌细胞中升高的前列腺素EP2受体通过环磷酸腺苷介导的表皮生长因子受体反式激活和细胞外信号调节激酶1/2信号通路促进血管内皮生长因子表达。
Mol Endocrinol. 2004 Jun;18(6):1533-45. doi: 10.1210/me.2004-0022. Epub 2004 Mar 25.
6
PTGS-2-PTGER2/4 signaling pathway partially protects from diabetogenic toxicity of streptozotocin in mice.PTGS-2-PTGER2/4 信号通路部分保护小鼠免受链脲佐菌素的致糖尿病毒性。
Diabetes. 2012 Jul;61(7):1879-87. doi: 10.2337/db11-1396. Epub 2012 Apr 20.
7
Prostaglandin F2alpha-F-prostanoid receptor signaling promotes neutrophil chemotaxis via chemokine (C-X-C motif) ligand 1 in endometrial adenocarcinoma.前列腺素F2α - F类前列腺素受体信号传导通过趋化因子(C - X - C基序)配体1促进子宫内膜腺癌中的中性粒细胞趋化。
Cancer Res. 2009 Jul 15;69(14):5726-33. doi: 10.1158/0008-5472.CAN-09-0390. Epub 2009 Jun 23.
8
Expression of COX-2 and PGE synthase and synthesis of PGE(2)in endometrial adenocarcinoma: a possible autocrine/paracrine regulation of neoplastic cell function via EP2/EP4 receptors.环氧化酶-2(COX-2)与前列腺素E合成酶的表达以及前列腺素E2(PGE₂)在子宫内膜腺癌中的合成:通过EP2/EP4受体对肿瘤细胞功能进行可能的自分泌/旁分泌调节
Br J Cancer. 2001 Sep 28;85(7):1023-31. doi: 10.1054/bjoc.2001.2033.
9
Hormonal therapy deregulates prostaglandin-endoperoxidase synthase 2 (PTGS2) expression in endometriotic tissues.激素治疗可使子宫内膜异位症组织中的前列腺素内过氧化物合酶 2(PTGS2)表达失调。
J Clin Endocrinol Metab. 2014 Mar;99(3):881-90. doi: 10.1210/jc.2013-2950. Epub 2013 Jan 1.
10
Expression, localization, and signaling of prostaglandin F2 alpha receptor in human endometrial adenocarcinoma: regulation of proliferation by activation of the epidermal growth factor receptor and mitogen-activated protein kinase signaling pathways.前列腺素F2α受体在人子宫内膜腺癌中的表达、定位及信号传导:通过激活表皮生长因子受体和丝裂原活化蛋白激酶信号通路对增殖的调控
J Clin Endocrinol Metab. 2004 Feb;89(2):986-93. doi: 10.1210/jc.2003-031434.

引用本文的文献

1
Exploring miRNA‑target gene profiles associated with drug resistance in patients with breast cancer receiving neoadjuvant chemotherapy.探索接受新辅助化疗的乳腺癌患者中与耐药相关的微小RNA-靶基因谱。
Oncol Lett. 2024 Feb 16;27(4):158. doi: 10.3892/ol.2024.14291. eCollection 2024 Apr.
2
Oncogenic role of miR‑183‑5p in lung adenocarcinoma: A comprehensive study of qPCR, in vitro experiments and bioinformatic analysis.miR-183-5p 在肺腺癌中的致癌作用:qPCR、体外实验和生物信息学分析的综合研究。
Oncol Rep. 2018 Jul;40(1):83-100. doi: 10.3892/or.2018.6429. Epub 2018 May 9.
3
Therapeutically blocking Interleukin-11 Receptor-α enhances doxorubicin cytotoxicity in high grade type I endometrioid tumours.

本文引用的文献

1
Reprint of: Dating the Endometrial Biopsy.《子宫内膜活检的时间判定》重印版
Fertil Steril. 2019 Oct;112(4 Suppl1):e93-e115. doi: 10.1016/j.fertnstert.2019.08.079.
2
Comprehensive expression analysis of prostanoid enzymes and receptors in the human endometrium across the menstrual cycle.在整个月经周期中,人类子宫内膜中前列腺素酶和受体的综合表达分析。
Mol Hum Reprod. 2011 Mar;17(3):182-92. doi: 10.1093/molehr/gaq094. Epub 2010 Nov 26.
3
Hypoxia-inducible factors as essential regulators of inflammation.缺氧诱导因子作为炎症的必要调节因子。
治疗性阻断白细胞介素-11受体-α可增强高级别I型子宫内膜样肿瘤中阿霉素的细胞毒性。
Oncotarget. 2017 Apr 4;8(14):22716-22729. doi: 10.18632/oncotarget.15187.
4
Expression of HIF-2α and VEGF in Cervical Squamous Cell Carcinoma and Its Clinical Significance.缺氧诱导因子-2α(HIF-2α)和血管内皮生长因子(VEGF)在宫颈鳞状细胞癌中的表达及其临床意义
Biomed Res Int. 2016;2016:5631935. doi: 10.1155/2016/5631935. Epub 2016 Jun 20.
5
Molecular mechanisms of target recognition by lipid GPCRs: relevance for cancer.脂质G蛋白偶联受体的靶点识别分子机制:与癌症的相关性
Oncogene. 2016 Aug 4;35(31):4021-35. doi: 10.1038/onc.2015.467. Epub 2015 Dec 7.
6
The role of Hypoxia-inducible factor-1 α , glucose transporter-1, (GLUT-1) and carbon anhydrase IX in endometrial cancer patients.缺氧诱导因子-1α、葡萄糖转运蛋白-1(GLUT-1)和碳酸酐酶IX在子宫内膜癌患者中的作用。
Biomed Res Int. 2014;2014:616850. doi: 10.1155/2014/616850. Epub 2014 Mar 12.
7
Identification of a novel endoplasmic reticulum stress response element regulated by XBP1.鉴定由 XBP1 调控的新型内质网应激反应元件。
J Biol Chem. 2013 Jul 12;288(28):20378-91. doi: 10.1074/jbc.M113.457242. Epub 2013 Jun 4.
8
Endoplasmic reticulum stress-induced resistance to doxorubicin is reversed by paeonol treatment in human hepatocellular carcinoma cells.丹皮酚处理逆转内质网应激诱导的人肝癌细胞对阿霉素耐药。
PLoS One. 2013 May 3;8(5):e62627. doi: 10.1371/journal.pone.0062627. Print 2013.
9
E-type prostanoid receptor 4 (EP4) in disease and therapy.E 型前列腺素受体 4(EP4)在疾病和治疗中的作用。
Pharmacol Ther. 2013 Jun;138(3):485-502. doi: 10.1016/j.pharmthera.2013.03.006. Epub 2013 Mar 21.
10
Prostaglandin E2 affects T cell responses through modulation of CD46 expression.前列腺素 E2 通过调节 CD46 的表达来影响 T 细胞反应。
J Immunol. 2012 Jun 1;188(11):5303-10. doi: 10.4049/jimmunol.1103090. Epub 2012 Apr 27.
Curr Top Microbiol Immunol. 2010;345:105-20. doi: 10.1007/82_2010_74.
4
Interleukin-11 in endometrial adenocarcinoma is regulated by prostaglandin F2alpha-F-prostanoid receptor interaction via the calcium-calcineurin-nuclear factor of activated T cells pathway and negatively regulated by the regulator of calcineurin-1.白细胞介素-11 在子宫内膜腺癌中受前列腺素 F2alpha-F 前列腺素受体相互作用通过钙调神经磷酸酶-活化 T 细胞核因子途径调节,并受钙调神经磷酸酶-1 调节子负调控。
Am J Pathol. 2010 Jan;176(1):435-45. doi: 10.2353/ajpath.2010.090403. Epub 2009 Dec 11.
5
Prostaglandin F(2alpha)-F-prostanoid receptor regulates CXCL8 expression in endometrial adenocarcinoma cells via the calcium-calcineurin-NFAT pathway.前列腺素F(2α)-F前列腺素受体通过钙-钙调神经磷酸酶-NFAT途径调节子宫内膜腺癌细胞中CXCL8的表达。
Biochim Biophys Acta. 2009 Dec;1793(12):1917-28. doi: 10.1016/j.bbamcr.2009.09.018. Epub 2009 Oct 9.
6
EP2 receptor mediated cAMP release is augmented by PGF 2 alpha activation of the FP receptor via the calcium-calmodulin pathway.EP2受体介导的环磷酸腺苷(cAMP)释放通过钙-钙调蛋白途径被FP受体的前列腺素F2α激活增强。
Cell Signal. 2010 Jan;22(1):71-9. doi: 10.1016/j.cellsig.2009.09.012. Epub 2009 Sep 25.
7
HIF-1alpha modulates energy metabolism in cancer cells by inducing over-expression of specific glycolytic isoforms.缺氧诱导因子-1α通过诱导特定糖酵解同工型的过表达来调节癌细胞的能量代谢。
Mini Rev Med Chem. 2009 Aug;9(9):1084-101. doi: 10.2174/138955709788922610.
8
Prostaglandin E2 inhibits the proliferation of human gingival fibroblasts via the EP2 receptor and Epac.前列腺素 E2 通过 EP2 受体和 Epac 抑制人牙龈成纤维细胞的增殖。
J Cell Biochem. 2009 Sep 1;108(1):207-15. doi: 10.1002/jcb.22242.
9
Molecular and pharmacological blockade of the EP4 receptor selectively inhibits both proliferation and invasion of human inflammatory breast cancer cells.EP4受体的分子和药理学阻断可选择性抑制人炎性乳腺癌细胞的增殖和侵袭。
J Exp Ther Oncol. 2008;7(4):299-312.
10
Prostaglandin E2 stimulates human lung carcinoma cell growth through induction of integrin-linked kinase: the involvement of EP4 and Sp1.前列腺素E2通过诱导整合素连接激酶刺激人肺癌细胞生长:EP4和Sp1的参与
Cancer Res. 2009 Feb 1;69(3):896-904. doi: 10.1158/0008-5472.CAN-08-2677. Epub 2009 Jan 27.