• 文献检索
  • 文档翻译
  • 深度研究
  • 学术资讯
  • Suppr Zotero 插件Zotero 插件
  • 邀请有礼
  • 套餐&价格
  • 历史记录
应用&插件
Suppr Zotero 插件Zotero 插件浏览器插件Mac 客户端Windows 客户端微信小程序
定价
高级版会员购买积分包购买API积分包
服务
文献检索文档翻译深度研究API 文档MCP 服务
关于我们
关于 Suppr公司介绍联系我们用户协议隐私条款
关注我们

Suppr 超能文献

核心技术专利:CN118964589B侵权必究
粤ICP备2023148730 号-1Suppr @ 2026

文献检索

告别复杂PubMed语法,用中文像聊天一样搜索,搜遍4000万医学文献。AI智能推荐,让科研检索更轻松。

立即免费搜索

文件翻译

保留排版,准确专业,支持PDF/Word/PPT等文件格式,支持 12+语言互译。

免费翻译文档

深度研究

AI帮你快速写综述,25分钟生成高质量综述,智能提取关键信息,辅助科研写作。

立即免费体验

心力衰竭发作时心脏脂质代谢的上调。

Up-regulation of the cardiac lipid metabolism at the onset of heart failure.

作者信息

Abdalla Said, Fu Xuebin, Elzahwy Sherif S, Klaetschke Kristin, Streichert Thomas, Quitterer Ursula

机构信息

Molecular Pharmacology Unit, Swiss Federal Institute of Technology and University of Zurich, Switzerland.

出版信息

Cardiovasc Hematol Agents Med Chem. 2011 Jul 1;9(3):190-206. doi: 10.2174/187152511797037583.

DOI:10.2174/187152511797037583
PMID:21711241
原文链接:https://pmc.ncbi.nlm.nih.gov/articles/PMC3319925/
Abstract

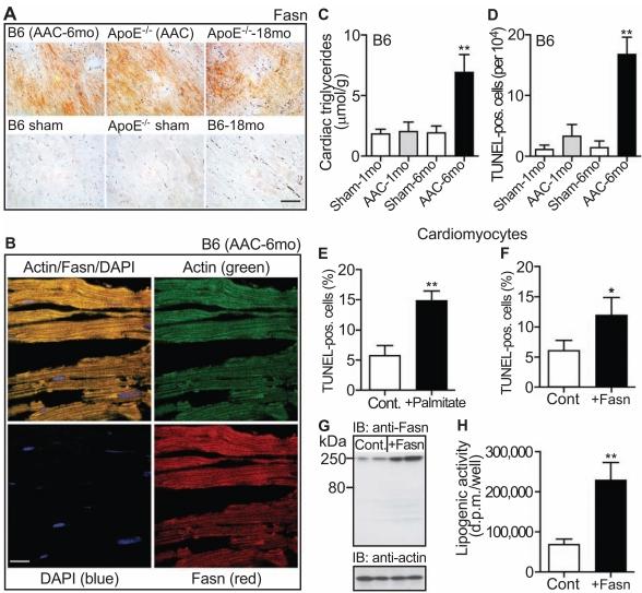
Chronic pressure overload and atherosclerosis are primary etiologic factors for cardiac hypertrophy and failure. However, mechanisms underlying the transition from hypertrophy to heart failure are incompletely understood. We analyzed the development of heart failure in mice with chronic pressure overload induced by aortic constriction and compared the results with aged apolipoprotein E-deficient mice suffering from advanced atherosclerosis. We combined cardiac function analysis by echocardiography and invasive hemodynamics with a comprehensive microarray gene expression study (GSE25765-8). The microarray data showed that the onset of heart failure induced by pressure overload or advanced atherosclerosis was accompanied by a strong up-regulation of key lipid metabolizing enzymes involved in fat synthesis, storage and oxidation. Cardiac lipid overload may be involved in the progression of heart failure by enhancing cardiomyocyte death. Up-regulation of the cardiac lipid metabolism was related to oxygen and ATP depletion of failing hearts because anti-ischemic treatment with ranolazine normalized the cardiac lipid metabolism and improved cardiac function. Vice versa, inhibition of cellular respiration and ATP generation by mild thiol-blocking with cystamine triggered the cardiac lipid metabolism and caused signs of heart failure. Cardiac tissue specimens of patients with heart failure also showed high protein levels of key fat metabolizing enzymes as well as lipid accumulation. Taken together, our data strongly indicate that up-regulation of the cardiac lipid metabolism and myocardial lipid overload are underlying the development of heart failure.

摘要

慢性压力超负荷和动脉粥样硬化是导致心脏肥大和心力衰竭的主要病因。然而,从肥大向心力衰竭转变的潜在机制尚未完全明确。我们分析了主动脉缩窄诱导的慢性压力超负荷小鼠心力衰竭的发展情况,并将结果与患有晚期动脉粥样硬化的老年载脂蛋白E缺陷小鼠进行比较。我们通过超声心动图和有创血流动力学分析心脏功能,并结合全面的基因芯片基因表达研究(GSE25765 - 8)。基因芯片数据显示,压力超负荷或晚期动脉粥样硬化诱导的心力衰竭发作伴随着参与脂肪合成、储存和氧化的关键脂质代谢酶的强烈上调。心脏脂质过载可能通过增强心肌细胞死亡参与心力衰竭的进展。心脏脂质代谢的上调与衰竭心脏的氧和ATP消耗有关,因为雷诺嗪的抗缺血治疗可使心脏脂质代谢正常化并改善心脏功能。反之,用胱胺进行轻度硫醇阻断抑制细胞呼吸和ATP生成会触发心脏脂质代谢并导致心力衰竭迹象。心力衰竭患者的心脏组织标本也显示关键脂肪代谢酶的蛋白质水平较高以及脂质蓄积。综上所述,我们的数据强烈表明心脏脂质代谢上调和心肌脂质过载是心力衰竭发展的基础。

https://cdn.ncbi.nlm.nih.gov/pmc/blobs/d28f/3319925/195e913e98e8/CHAMC-9-190_F8.jpg
https://cdn.ncbi.nlm.nih.gov/pmc/blobs/d28f/3319925/6819fb12b73e/CHAMC-9-190_F1.jpg
https://cdn.ncbi.nlm.nih.gov/pmc/blobs/d28f/3319925/3b90745e33aa/CHAMC-9-190_F2.jpg
https://cdn.ncbi.nlm.nih.gov/pmc/blobs/d28f/3319925/c615081bb47e/CHAMC-9-190_F3.jpg
https://cdn.ncbi.nlm.nih.gov/pmc/blobs/d28f/3319925/f84d9a68352c/CHAMC-9-190_F4.jpg
https://cdn.ncbi.nlm.nih.gov/pmc/blobs/d28f/3319925/d4a813686471/CHAMC-9-190_F5.jpg
https://cdn.ncbi.nlm.nih.gov/pmc/blobs/d28f/3319925/518a0bcd01aa/CHAMC-9-190_F6.jpg
https://cdn.ncbi.nlm.nih.gov/pmc/blobs/d28f/3319925/8f395534cc1e/CHAMC-9-190_F7.jpg
https://cdn.ncbi.nlm.nih.gov/pmc/blobs/d28f/3319925/195e913e98e8/CHAMC-9-190_F8.jpg
https://cdn.ncbi.nlm.nih.gov/pmc/blobs/d28f/3319925/6819fb12b73e/CHAMC-9-190_F1.jpg
https://cdn.ncbi.nlm.nih.gov/pmc/blobs/d28f/3319925/3b90745e33aa/CHAMC-9-190_F2.jpg
https://cdn.ncbi.nlm.nih.gov/pmc/blobs/d28f/3319925/c615081bb47e/CHAMC-9-190_F3.jpg
https://cdn.ncbi.nlm.nih.gov/pmc/blobs/d28f/3319925/f84d9a68352c/CHAMC-9-190_F4.jpg
https://cdn.ncbi.nlm.nih.gov/pmc/blobs/d28f/3319925/d4a813686471/CHAMC-9-190_F5.jpg
https://cdn.ncbi.nlm.nih.gov/pmc/blobs/d28f/3319925/518a0bcd01aa/CHAMC-9-190_F6.jpg
https://cdn.ncbi.nlm.nih.gov/pmc/blobs/d28f/3319925/8f395534cc1e/CHAMC-9-190_F7.jpg
https://cdn.ncbi.nlm.nih.gov/pmc/blobs/d28f/3319925/195e913e98e8/CHAMC-9-190_F8.jpg

相似文献

1
Up-regulation of the cardiac lipid metabolism at the onset of heart failure.心力衰竭发作时心脏脂质代谢的上调。
Cardiovasc Hematol Agents Med Chem. 2011 Jul 1;9(3):190-206. doi: 10.2174/187152511797037583.
2
Plin5 deficiency exacerbates pressure overload-induced cardiac hypertrophy and heart failure by enhancing myocardial fatty acid oxidation and oxidative stress.Plin5 缺乏通过增强心肌脂肪酸氧化和氧化应激加剧了压力超负荷诱导的心肌肥厚和心力衰竭。
Free Radic Biol Med. 2019 Sep;141:372-382. doi: 10.1016/j.freeradbiomed.2019.07.006. Epub 2019 Jul 7.
3
Stearoyl-CoA Desaturase (SCD) Induces Cardiac Dysfunction with Cardiac Lipid Overload and Angiotensin II AT1 Receptor Protein Up-Regulation.硬脂酰辅酶 A 去饱和酶 (SCD) 通过心脏脂质过载和血管紧张素 II AT1 受体蛋白上调诱导心脏功能障碍。
Int J Mol Sci. 2021 Sep 13;22(18):9883. doi: 10.3390/ijms22189883.
4
Cardiomyocyte-specific ablation of CD36 accelerates the progression from compensated cardiac hypertrophy to heart failure.心肌细胞特异性敲除CD36可加速从代偿性心肌肥厚到心力衰竭的进展。
Am J Physiol Heart Circ Physiol. 2017 Mar 1;312(3):H552-H560. doi: 10.1152/ajpheart.00626.2016. Epub 2017 Jan 6.
5
Preservation of Acyl Coenzyme A Attenuates Pathological and Metabolic Cardiac Remodeling Through Selective Lipid Trafficking.酰基辅酶 A 的保存通过选择性脂质转运减轻病理性和代谢性心脏重构。
Circulation. 2019 Jun 11;139(24):2765-2777. doi: 10.1161/CIRCULATIONAHA.119.039610. Epub 2019 Mar 26.
6
Induction of heart failure by minimally invasive aortic constriction in mice: reduced peroxisome proliferator-activated receptor γ coactivator levels and mitochondrial dysfunction.经微创主动脉缩窄诱导的小鼠心力衰竭:过氧化物酶体增殖物激活受体 γ 共激活因子水平降低和线粒体功能障碍。
J Thorac Cardiovasc Surg. 2011 Feb;141(2):492-500, 500.e1. doi: 10.1016/j.jtcvs.2010.03.029. Epub 2010 May 5.
7
Basigin Promotes Cardiac Fibrosis and Failure in Response to Chronic Pressure Overload in Mice.在小鼠慢性压力超负荷反应中,基底膜蛋白促进心脏纤维化和衰竭。
Arterioscler Thromb Vasc Biol. 2016 Apr;36(4):636-46. doi: 10.1161/ATVBAHA.115.306686. Epub 2016 Feb 25.
8
Ablation of cardiac TIGAR preserves myocardial energetics and cardiac function in the pressure overload heart failure model.在压力超负荷心力衰竭模型中,消融心脏中的TIGAR可维持心肌能量代谢及心脏功能。
Am J Physiol Heart Circ Physiol. 2019 Jun 1;316(6):H1366-H1377. doi: 10.1152/ajpheart.00395.2018. Epub 2019 Mar 22.
9
Protection conferred by myocardial ATP-sensitive K+ channels in pressure overload-induced congestive heart failure revealed in KCNJ11 Kir6.2-null mutant.KCNJ11 Kir6.2基因敲除突变体揭示心肌ATP敏感性钾通道在压力超负荷诱导的充血性心力衰竭中的保护作用。
J Physiol. 2006 Dec 15;577(Pt 3):1053-65. doi: 10.1113/jphysiol.2006.119511. Epub 2006 Oct 12.
10
Cardiac insulin-resistance and decreased mitochondrial energy production precede the development of systolic heart failure after pressure-overload hypertrophy.心脏胰岛素抵抗和线粒体能量产生减少先于压力超负荷肥厚后收缩性心力衰竭的发展。
Circ Heart Fail. 2013 Sep 1;6(5):1039-48. doi: 10.1161/CIRCHEARTFAILURE.112.000228. Epub 2013 Jul 16.

引用本文的文献

1
Exploring the biological basis for the identification of different syndromes in ischemic heart failure based on joint multi-omics analysis.基于联合多组学分析探索缺血性心力衰竭不同综合征识别的生物学基础。
Front Pharmacol. 2025 Jul 28;16:1641422. doi: 10.3389/fphar.2025.1641422. eCollection 2025.
2
Fatty Acid Desaturase: The Yin or Yang of Disease Pathology.脂肪酸去饱和酶:疾病病理学的阴阳两面
Mol Diagn Ther. 2025 Jun 30. doi: 10.1007/s40291-025-00796-4.
3
Protective Effect of Triclosan in Monocrotaline-Induced Pulmonary Arterial Hypertension: FASN Inhibition a Novel Approach.

本文引用的文献

1
Angiotensin-converting enzyme inhibition down-regulates the pro-atherogenic chemokine receptor 9 (CCR9)-chemokine ligand 25 (CCL25) axis.血管紧张素转化酶抑制作用下调促动脉粥样硬化趋化因子受体 9(CCR9)-趋化因子配体 25(CCL25)轴。
J Biol Chem. 2010 Jul 23;285(30):23496-505. doi: 10.1074/jbc.M110.117481. Epub 2010 May 26.
2
Metabolic modulation: a new therapeutic target in treatment of heart failure.代谢调节:心力衰竭治疗的新靶点。
Am J Ther. 2011 Nov;18(6):e197-201. doi: 10.1097/MJT.0b013e3181d70453.
3
The adrenergic-fatty acid load in heart failure.
三氯生对野百合碱诱导的肺动脉高压的保护作用:抑制脂肪酸合酶是一种新方法。
J Pharm Bioallied Sci. 2022 Oct-Dec;14(4):171-177. doi: 10.4103/jpbs.jpbs_307_22. Epub 2023 Feb 17.
4
Role of Stearoyl-CoA Desaturase 1 in Cardiovascular Physiology.硬脂酰辅酶 A 去饱和酶 1 在心血管生理学中的作用。
Int J Mol Sci. 2023 Mar 14;24(6):5531. doi: 10.3390/ijms24065531.
5
Heart function assessment during aging in apolipoprotein E knock-out mice.载脂蛋白E基因敲除小鼠衰老过程中的心脏功能评估
Discoveries (Craiova). 2021 Sep 28;9(3):e136. doi: 10.15190/d.2021.15. eCollection 2021 Jul-Sep.
6
Stearoyl-CoA Desaturase (SCD) Induces Cardiac Dysfunction with Cardiac Lipid Overload and Angiotensin II AT1 Receptor Protein Up-Regulation.硬脂酰辅酶 A 去饱和酶 (SCD) 通过心脏脂质过载和血管紧张素 II AT1 受体蛋白上调诱导心脏功能障碍。
Int J Mol Sci. 2021 Sep 13;22(18):9883. doi: 10.3390/ijms22189883.
7
Multi-omic Analysis of Non-human Primate Heart after Partial-body Radiation with Minimal Bone Marrow Sparing.非人类灵长类动物在最小骨髓节约的半身照射后的多组学分析
Health Phys. 2021 Oct 1;121(4):352-371. doi: 10.1097/HP.0000000000001478.
8
Mechanism of long non‑coding RNA metastasis‑associated lung adenocarcinoma transcript 1 in lipid metabolism and inflammation in heart failure.长链非编码 RNA 转移相关肺腺癌转录本 1 在心力衰竭中脂质代谢和炎症中的作用机制。
Int J Mol Med. 2021 Mar;47(3). doi: 10.3892/ijmm.2020.4838. Epub 2021 Jan 15.
9
Weighed Gene Coexpression Network Analysis Screens the Potential Long Noncoding RNAs and Genes Associated with Progression of Coronary Artery Disease.加权基因共表达网络分析筛选与冠状动脉疾病进展相关的潜在长非编码 RNA 和基因。
Comput Math Methods Med. 2020 Jul 6;2020:8183420. doi: 10.1155/2020/8183420. eCollection 2020.
10
Pharmacological inhibition of GRK2 improves cardiac metabolism and function in experimental heart failure.GRK2的药理学抑制作用可改善实验性心力衰竭中的心脏代谢和功能。
ESC Heart Fail. 2020 Aug;7(4):1571-1584. doi: 10.1002/ehf2.12706. Epub 2020 Apr 30.
心力衰竭中的肾上腺素能-脂肪酸负荷
J Am Coll Cardiol. 2009 Oct 27;54(18):1637-46. doi: 10.1016/j.jacc.2009.07.024.
4
Hypoxic transcription gene profiles under the modulation of nitric oxide in nuclear run on-microarray and proteomics.核转录微阵列和蛋白质组学中一氧化氮调节下的缺氧转录基因谱
BMC Genomics. 2009 Sep 2;10:408. doi: 10.1186/1471-2164-10-408.
5
As a matter of fat.事实上。(你提供的原文“As a matter of fat”有误,正确的应该是“As a matter of fact”)
Cell Metab. 2009 Jul;10(1):9-12. doi: 10.1016/j.cmet.2009.03.011.
6
Abnormal energetics and ATP depletion in pressure-overload mouse hearts: in vivo high-energy phosphate concentration measures by noninvasive magnetic resonance.压力超负荷小鼠心脏的能量代谢异常与ATP耗竭:通过无创磁共振测量体内高能磷酸浓度
Am J Physiol Heart Circ Physiol. 2009 Jul;297(1):H59-64. doi: 10.1152/ajpheart.00178.2009. Epub 2009 May 15.
7
Resistin, adiponectin, and risk of heart failure the Framingham offspring study.抵抗素、脂联素与心力衰竭风险:弗雷明汉心脏研究后代队列研究
J Am Coll Cardiol. 2009 Mar 3;53(9):754-62. doi: 10.1016/j.jacc.2008.07.073. Epub 2008 Dec 26.
8
Administration of angiotensin II, but not catecholamines, induces accumulation of lipids in the rat heart.给予血管紧张素II而非儿茶酚胺会导致大鼠心脏中脂质蓄积。
Eur J Pharmacol. 2009 Feb 14;604(1-3):87-92. doi: 10.1016/j.ejphar.2008.12.006. Epub 2008 Dec 10.
9
Angiotensin II AT2 receptor oligomers mediate G-protein dysfunction in an animal model of Alzheimer disease.血管紧张素II AT2受体寡聚体在阿尔茨海默病动物模型中介导G蛋白功能障碍。
J Biol Chem. 2009 Mar 6;284(10):6554-65. doi: 10.1074/jbc.M807746200. Epub 2008 Dec 11.
10
Metabolic remodelling of the failing heart: beneficial or detrimental?衰竭心脏的代谢重塑:有益还是有害?
Cardiovasc Res. 2009 Feb 15;81(3):420-8. doi: 10.1093/cvr/cvn282. Epub 2008 Oct 14.