• 文献检索
  • 文档翻译
  • 深度研究
  • 学术资讯
  • Suppr Zotero 插件Zotero 插件
  • 邀请有礼
  • 套餐&价格
  • 历史记录
应用&插件
Suppr Zotero 插件Zotero 插件浏览器插件Mac 客户端Windows 客户端微信小程序
定价
高级版会员购买积分包购买API积分包
服务
文献检索文档翻译深度研究API 文档MCP 服务
关于我们
关于 Suppr公司介绍联系我们用户协议隐私条款
关注我们

Suppr 超能文献

核心技术专利:CN118964589B侵权必究
粤ICP备2023148730 号-1Suppr @ 2026

文献检索

告别复杂PubMed语法,用中文像聊天一样搜索,搜遍4000万医学文献。AI智能推荐,让科研检索更轻松。

立即免费搜索

文件翻译

保留排版,准确专业,支持PDF/Word/PPT等文件格式,支持 12+语言互译。

免费翻译文档

深度研究

AI帮你快速写综述,25分钟生成高质量综述,智能提取关键信息,辅助科研写作。

立即免费体验

一种高效的水稻绿色组织原生质体系统,用于瞬时基因表达和研究光/叶绿体相关过程。

A highly efficient rice green tissue protoplast system for transient gene expression and studying light/chloroplast-related processes.

机构信息

State Key Laboratory of Biocontrol, School of Life Sciences, Sun Yat-sen University, Guangzhou 510275, P. R. China.

Key Laboratory of Gene Engineering of Ministry of Education, School of Life Sciences, Sun Yat-sen University, Guangzhou 510275, P. R. China.

出版信息

Plant Methods. 2011 Sep 30;7(1):30. doi: 10.1186/1746-4811-7-30.

DOI:10.1186/1746-4811-7-30
PMID:21961694
原文链接:https://pmc.ncbi.nlm.nih.gov/articles/PMC3203094/
Abstract

BACKGROUND

Plant protoplasts, a proven physiological and versatile cell system, are widely used in high-throughput analysis and functional characterization of genes. Green protoplasts have been successfully used in investigations of plant signal transduction pathways related to hormones, metabolites and environmental challenges. In rice, protoplasts are commonly prepared from suspension cultured cells or etiolated seedlings, but only a few studies have explored the use of protoplasts from rice green tissue.

RESULTS

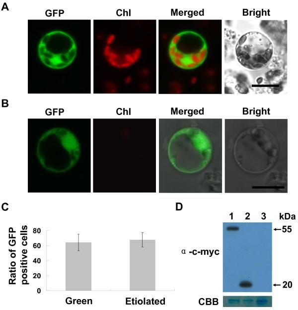
Here, we report a simplified method for isolating protoplasts from normally cultivated young rice green tissue without the need for unnecessary chemicals and a vacuum device. Transfections of the generated protoplasts with plasmids of a wide range of sizes (4.5-13 kb) and co-transfections with multiple plasmids achieved impressively high efficiencies and allowed evaluations by 1) protein immunoblotting analysis, 2) subcellular localization assays, and 3) protein-protein interaction analysis by bimolecular fluorescence complementation (BiFC) and firefly luciferase complementation (FLC). Importantly, the rice green tissue protoplasts were photosynthetically active and sensitive to the retrograde plastid signaling inducer norflurazon (NF). Transient expression of the GFP-tagged light-related transcription factor OsGLK1 markedly upregulated transcript levels of the endogeneous photosynthetic genes OsLhcb1, OsLhcp, GADPH and RbcS, which were reduced to some extent by NF treatment in the rice green tissue protoplasts.

CONCLUSIONS

We show here a simplified and highly efficient transient gene expression system using photosynthetically active rice green tissue protoplasts and its broad applications in protein immunoblot, localization and protein-protein interaction assays. These rice green tissue protoplasts will be particularly useful in studies of light/chloroplast-related processes.

摘要

背景

植物原生质体是一种经过验证的生理和多功能细胞系统,广泛应用于高通量分析和基因功能表征。绿色原生质体已成功应用于与激素、代谢物和环境挑战相关的植物信号转导途径的研究。在水稻中,原生质体通常是从悬浮培养细胞或黄化幼苗中制备的,但只有少数研究探索了利用水稻绿色组织的原生质体。

结果

在这里,我们报道了一种从正常培养的年轻水稻绿色组织中分离原生质体的简化方法,无需使用不必要的化学物质和真空设备。用广泛大小(4.5-13kb)的质粒对生成的原生质体进行转染,以及与多个质粒的共转染,实现了令人印象深刻的高效率,并允许通过 1)蛋白质免疫印迹分析、2)亚细胞定位测定、和 3)双分子荧光互补(BiFC)和萤火虫荧光素酶互补(FLC)的蛋白质-蛋白质相互作用分析进行评估。重要的是,水稻绿色组织原生质体具有光合作用活性,对逆行质体信号诱导剂 norflurazon(NF)敏感。GFP 标记的光相关转录因子 OsGLK1 的瞬时表达显著上调了内源性光合作用基因 OsLhcb1、OsLhcp、GADPH 和 RbcS 的转录水平,NF 处理在一定程度上降低了水稻绿色组织原生质体中的这些基因的转录水平。

结论

我们在这里展示了一种使用具有光合作用活性的水稻绿色组织原生质体的简化和高效的瞬时基因表达系统,及其在蛋白质免疫印迹、定位和蛋白质-蛋白质相互作用测定中的广泛应用。这些水稻绿色组织原生质体将特别有助于研究与光/叶绿体相关的过程。

https://cdn.ncbi.nlm.nih.gov/pmc/blobs/192f/3203094/2d9fde4ce5c3/1746-4811-7-30-8.jpg
https://cdn.ncbi.nlm.nih.gov/pmc/blobs/192f/3203094/ec6114acf3c9/1746-4811-7-30-1.jpg
https://cdn.ncbi.nlm.nih.gov/pmc/blobs/192f/3203094/0400fa87da0e/1746-4811-7-30-2.jpg
https://cdn.ncbi.nlm.nih.gov/pmc/blobs/192f/3203094/66d2dc0a306d/1746-4811-7-30-3.jpg
https://cdn.ncbi.nlm.nih.gov/pmc/blobs/192f/3203094/29ba437d5cfb/1746-4811-7-30-4.jpg
https://cdn.ncbi.nlm.nih.gov/pmc/blobs/192f/3203094/9426d078c094/1746-4811-7-30-5.jpg
https://cdn.ncbi.nlm.nih.gov/pmc/blobs/192f/3203094/58fe33ef921b/1746-4811-7-30-6.jpg
https://cdn.ncbi.nlm.nih.gov/pmc/blobs/192f/3203094/3c635c8193b3/1746-4811-7-30-7.jpg
https://cdn.ncbi.nlm.nih.gov/pmc/blobs/192f/3203094/2d9fde4ce5c3/1746-4811-7-30-8.jpg
https://cdn.ncbi.nlm.nih.gov/pmc/blobs/192f/3203094/ec6114acf3c9/1746-4811-7-30-1.jpg
https://cdn.ncbi.nlm.nih.gov/pmc/blobs/192f/3203094/0400fa87da0e/1746-4811-7-30-2.jpg
https://cdn.ncbi.nlm.nih.gov/pmc/blobs/192f/3203094/66d2dc0a306d/1746-4811-7-30-3.jpg
https://cdn.ncbi.nlm.nih.gov/pmc/blobs/192f/3203094/29ba437d5cfb/1746-4811-7-30-4.jpg
https://cdn.ncbi.nlm.nih.gov/pmc/blobs/192f/3203094/9426d078c094/1746-4811-7-30-5.jpg
https://cdn.ncbi.nlm.nih.gov/pmc/blobs/192f/3203094/58fe33ef921b/1746-4811-7-30-6.jpg
https://cdn.ncbi.nlm.nih.gov/pmc/blobs/192f/3203094/3c635c8193b3/1746-4811-7-30-7.jpg
https://cdn.ncbi.nlm.nih.gov/pmc/blobs/192f/3203094/2d9fde4ce5c3/1746-4811-7-30-8.jpg

相似文献

1
A highly efficient rice green tissue protoplast system for transient gene expression and studying light/chloroplast-related processes.一种高效的水稻绿色组织原生质体系统,用于瞬时基因表达和研究光/叶绿体相关过程。
Plant Methods. 2011 Sep 30;7(1):30. doi: 10.1186/1746-4811-7-30.
2
A highly efficient transient protoplast system for analyzing defence gene expression and protein-protein interactions in rice.一种高效的瞬时原生质体系统,用于分析水稻中防御基因表达和蛋白-蛋白相互作用。
Mol Plant Pathol. 2006 Sep;7(5):417-27. doi: 10.1111/j.1364-3703.2006.00346.x.
3
A novel system for gene silencing using siRNAs in rice leaf and stem-derived protoplasts.一种利用小干扰RNA(siRNA)在水稻叶片和茎来源的原生质体中进行基因沉默的新型系统。
Plant Methods. 2006 Jun 29;2:13. doi: 10.1186/1746-4811-2-13.
4
Efficient isolation of protoplasts from rice calli with pause points and its application in transient gene expression and genome editing assays.利用暂停点从水稻愈伤组织中高效分离原生质体及其在瞬时基因表达和基因组编辑分析中的应用。
Plant Methods. 2020 Nov 12;16(1):151. doi: 10.1186/s13007-020-00692-4.
5
[Efficient transient expression to analyze miRNA targets in rice protoplasts].[利用高效瞬时表达分析水稻原生质体中的miRNA靶标]
Sheng Wu Gong Cheng Xue Bao. 2014 Nov;30(11):1751-62.
6
A highly efficient maize nucellus protoplast system for transient gene expression and studying programmed cell death-related processes.一种用于瞬时基因表达和研究程序性细胞死亡相关过程的高效玉米珠心原生质体系统。
Plant Cell Rep. 2015 Jul;34(7):1239-51. doi: 10.1007/s00299-015-1783-z. Epub 2015 Mar 20.
7
Ectopic overexpression of the transcription factor OsGLK1 induces chloroplast development in non-green rice cells.转录因子 OsGLK1 的异位过表达诱导非绿色水稻细胞中的叶绿体发育。
Plant Cell Physiol. 2009 Nov;50(11):1933-49. doi: 10.1093/pcp/pcp138. Epub 2009 Oct 6.
8
Highly Efficient Protoplast Isolation and Transient Expression System for Functional Characterization of Flowering Related Genes in Orchids.高效原生质体分离与瞬时表达系统在兰花开花相关基因功能表征中的应用。
Int J Mol Sci. 2020 Mar 25;21(7):2264. doi: 10.3390/ijms21072264.
9
Highly Efficient Leaf Base Protoplast Isolation and Transient Expression Systems for Orchids and Other Important Monocot Crops.用于兰花及其他重要单子叶作物的高效叶基部原生质体分离及瞬时表达系统
Front Plant Sci. 2021 Feb 15;12:626015. doi: 10.3389/fpls.2021.626015. eCollection 2021.
10
Tape-Arabidopsis Sandwich - a simpler Arabidopsis protoplast isolation method.Tape-Arabidopsis Sandwich-一种更简单的拟南芥原生质体分离方法。
Plant Methods. 2009 Nov 24;5:16. doi: 10.1186/1746-4811-5-16.

引用本文的文献

1
Rapid assessment of CRISPR gRNAs with optimized protoplast transformation in Maize.利用优化的原生质体转化法快速评估玉米中的CRISPR gRNA
Plant Cell Rep. 2025 Sep 12;44(10):212. doi: 10.1007/s00299-025-03599-3.
2
ONAC005 enhances salt stress tolerance by promoting suberin deposition in root endodermis.ONAC005通过促进根内皮层中木栓质的沉积来增强盐胁迫耐受性。
Plant J. 2025 Sep;123(5):e70469. doi: 10.1111/tpj.70469.
3
Viral proteins suppress rice defenses by boosting OsTSN1 RNA decay via phase separation and multimerization.

本文引用的文献

1
Purification and viability determinations of plant protoplasts.植物原生质体的纯化和活力测定。
Planta. 1976 Jan;128(3):213-6. doi: 10.1007/BF00393231.
2
A highly efficient transient protoplast system for analyzing defence gene expression and protein-protein interactions in rice.一种高效的瞬时原生质体系统,用于分析水稻中防御基因表达和蛋白-蛋白相互作用。
Mol Plant Pathol. 2006 Sep;7(5):417-27. doi: 10.1111/j.1364-3703.2006.00346.x.
3
Overexpression of the endoplasmic reticulum chaperone BiP3 regulates XA21-mediated innate immunity in rice.
病毒蛋白通过相分离和多聚化促进OsTSN1 RNA降解来抑制水稻防御。
Nat Commun. 2025 Aug 12;16(1):7481. doi: 10.1038/s41467-025-62395-5.
4
The 14-3-3 Protein OsGF14h Coordinates Brassinosteroid and Gibberellin Signaling to Regulate Plant Growth and Grain Yield in Rice.14-3-3蛋白OsGF14h协调油菜素内酯和赤霉素信号传导以调控水稻的生长和籽粒产量
Rice (N Y). 2025 Aug 2;18(1):74. doi: 10.1186/s12284-025-00831-2.
5
Virus Isolation and Rice Protoplast Infection.病毒分离与水稻原生质体感染
Bio Protoc. 2025 Jul 20;15(14):e5383. doi: 10.21769/BioProtoc.5383.
6
Complete biosynthesis of salicylic acid from phenylalanine in plants.植物中从苯丙氨酸完全生物合成水杨酸。
Nature. 2025 Jul 23. doi: 10.1038/s41586-025-09175-9.
7
Natural variation of an E3 ubiquitin ligase encoding gene Chalk9 regulates grain chalkiness in rice.编码E3泛素连接酶的基因Chalk9的自然变异调控水稻籽粒垩白度。
Nat Commun. 2025 Jul 19;16(1):6653. doi: 10.1038/s41467-025-61683-4.
8
Rice transcription factors regulate nitrogen acquisition by repressing and under high-nitrogen conditions.水稻转录因子通过在高氮条件下抑制来调节氮素获取。
Front Plant Sci. 2025 Jul 2;16:1591808. doi: 10.3389/fpls.2025.1591808. eCollection 2025.
9
Genetic variants of OsWRKY70 modulate ROS levels to improve rice stress adaptation.OsWRKY70的基因变异调节活性氧水平以改善水稻的胁迫适应性。
Theor Appl Genet. 2025 Jul 12;138(8):183. doi: 10.1007/s00122-025-04953-5.
10
Protoplast-Based Regeneration Enables CRISPR/Cas9 Application in Two Temperate Rice Cultivars.基于原生质体的再生技术使CRISPR/Cas9在两种温带水稻品种中得以应用。
Plants (Basel). 2025 Jul 5;14(13):2059. doi: 10.3390/plants14132059.
内质网伴侣蛋白 BiP3 的过表达调节水稻中 XA21 介导的先天免疫。
PLoS One. 2010 Feb 17;5(2):e9262. doi: 10.1371/journal.pone.0009262.
4
Overexpression of OsRAN2 in rice and Arabidopsis renders transgenic plants hypersensitive to salinity and osmotic stress.在水稻和拟南芥中过表达 OsRAN2 使转基因植物对盐和渗透胁迫敏感。
J Exp Bot. 2010 Mar;61(3):777-89. doi: 10.1093/jxb/erp341. Epub 2009 Dec 16.
5
Transient transformation of sunflower leaf discs via an Agrobacterium-mediated method: applications for gene expression and silencing studies.利用农杆菌介导的方法对向日葵叶片进行瞬时转化:在基因表达和沉默研究中的应用。
Nat Protoc. 2009;4(11):1699-707. doi: 10.1038/nprot.2009.178. Epub 2009 Oct 29.
6
Ectopic overexpression of the transcription factor OsGLK1 induces chloroplast development in non-green rice cells.转录因子 OsGLK1 的异位过表达诱导非绿色水稻细胞中的叶绿体发育。
Plant Cell Physiol. 2009 Nov;50(11):1933-49. doi: 10.1093/pcp/pcp138. Epub 2009 Oct 6.
7
The rice alpha-amylase glycoprotein is targeted from the Golgi apparatus through the secretory pathway to the plastids.水稻α-淀粉酶糖蛋白通过分泌途径从高尔基体靶向到质体。
Plant Cell. 2009 Sep;21(9):2844-58. doi: 10.1105/tpc.109.068288. Epub 2009 Sep 18.
8
The making of a chloroplast.叶绿体的形成
EMBO J. 2009 Oct 7;28(19):2861-73. doi: 10.1038/emboj.2009.264. Epub 2009 Sep 10.
9
The FAST technique: a simplified Agrobacterium-based transformation method for transient gene expression analysis in seedlings of Arabidopsis and other plant species.FAST 技术:一种简化的基于农杆菌的转化方法,用于拟南芥和其他植物物种幼苗中的瞬时基因表达分析。
Plant Methods. 2009 May 20;5:6. doi: 10.1186/1746-4811-5-6.
10
GLK transcription factors coordinate expression of the photosynthetic apparatus in Arabidopsis.GLK转录因子协调拟南芥中光合机构的表达。
Plant Cell. 2009 Apr;21(4):1109-28. doi: 10.1105/tpc.108.065250. Epub 2009 Apr 17.