Suppr超能文献

γ-分泌酶和早老素介导血管内皮生长因子受体-1 的切割和磷酸化。

γ-Secretase and presenilin mediate cleavage and phosphorylation of vascular endothelial growth factor receptor-1.

机构信息

Departments of Anatomy and Cell Biology, University of Florida, Gainesville, Florida 32610-0235.

Department of Surgery, University of Florida, Gainesville, Florida 32610-0235.

出版信息

J Biol Chem. 2011 Dec 9;286(49):42514-42523. doi: 10.1074/jbc.M111.296590. Epub 2011 Oct 20.

Abstract

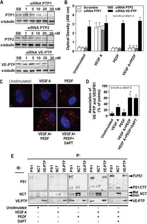
We have reported previously that pigment epithelium-derived factor (PEDF) can, via γ-secretase-mediated events, inhibit VEGF-induced angiogenesis in microvascular endothelial cells by both (a) cleavage and intracellular translocation of a C-terminal fragment of VEGF receptor-1 (VEGFR1) and (b) inhibition of VEGF-induced phosphorylation of VEGFR1. Using site-direct mutagenesis and transfection of wild type and mutated receptors into endothelial cells, we showed that transmembrane cleavage of VEGFR1 occurs at valine 767 and that a switch from valine to alanine at this position prevented cleavage and formation of a VEGFR1 intracellular fragment. Using siRNA to selectively knock down protein-tyrosine phosphatases (PTPs) in endothelial cells, we demonstrated that vascular endothelial PTP is responsible for dephosphorylation of activated VEGFR1. PEDF up-regulation of full-length presenilin 1 (Fl.PS1) facilitated the association of vascular endothelial PTP and VEGFR1. Knockdown of Fl.PS1 prevented dephosphorylation of VEGFR1, whereas up-regulation of Fl.PS1 stimulated VEGFR1 dephosphorylation. Fl.PS1 associated with VEGFR1 within 15 min after PEDF treatment. In conclusion, we determined the PEDF-mediated events responsible for VEGFR1 signaling and identified full-length presenilin as a critical adaptor molecule in the dephosphorylation of VEGFR1. This greater understanding of the regulation of VEGFR1 signaling will help identify novel anti-VEGF therapeutic strategies.

摘要

我们之前曾报道过,色素上皮衍生因子(PEDF)可通过 γ 分泌酶介导的事件,通过(a)VEGF 受体-1(VEGFR1)C 端片段的裂解和细胞内转位,以及(b)抑制 VEGF 诱导的 VEGFR1 磷酸化,来抑制微血管内皮细胞中 VEGF 诱导的血管生成。通过定点突变和将野生型和突变受体转染到内皮细胞中,我们表明 VEGFR1 的跨膜裂解发生在缬氨酸 767 处,并且该位置的缬氨酸到丙氨酸的转换可防止裂解和形成 VEGFR1 细胞内片段。通过使用 siRNA 选择性敲低内皮细胞中的蛋白酪氨酸磷酸酶(PTPs),我们证明血管内皮 PTP 负责去磷酸化激活的 VEGFR1。PEDF 上调全长早老素 1(Fl.PS1)促进了血管内皮 PTP 和 VEGFR1 的结合。Fl.PS1 的敲低阻止了 VEGFR1 的去磷酸化,而 Fl.PS1 的上调则刺激了 VEGFR1 的去磷酸化。Fl.PS1 在 PEDF 处理后 15 分钟内与 VEGFR1 结合。总之,我们确定了 PEDF 介导的 VEGFR1 信号事件,并确定全长早老素作为 VEGFR1 去磷酸化的关键衔接子分子。对 VEGFR1 信号的这种更深入的了解将有助于确定新的抗 VEGF 治疗策略。

https://cdn.ncbi.nlm.nih.gov/pmc/blobs/a789/3234916/6f4018e7e265/zbc0521189710001.jpg

文献检索

告别复杂PubMed语法,用中文像聊天一样搜索,搜遍4000万医学文献。AI智能推荐,让科研检索更轻松。

立即免费搜索

文件翻译

保留排版,准确专业,支持PDF/Word/PPT等文件格式,支持 12+语言互译。

免费翻译文档

深度研究

AI帮你快速写综述,25分钟生成高质量综述,智能提取关键信息,辅助科研写作。

立即免费体验