Suppr超能文献

深入了解海湾岸革蜱(Amblyomma maculatum)的唾液转录组。

A deep insight into the sialotranscriptome of the gulf coast tick, Amblyomma maculatum.

机构信息

Department of Biological Sciences, The University of Southern Mississippi, Hattiesburg, Mississippi, USA.

出版信息

PLoS One. 2011;6(12):e28525. doi: 10.1371/journal.pone.0028525. Epub 2011 Dec 21.

Abstract

BACKGROUND

Saliva of blood sucking arthropods contains compounds that antagonize their hosts' hemostasis, which include platelet aggregation, vasoconstriction and blood clotting; saliva of these organisms also has anti-inflammatory and immunomodullatory properties. Perhaps because hosts mount an active immune response against these compounds, the diversity of these compounds is large even among related blood sucking species. Because of these properties, saliva helps blood feeding as well as help the establishment of pathogens that can be transmitted during blood feeding.

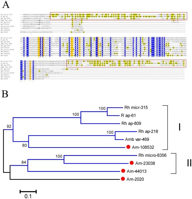
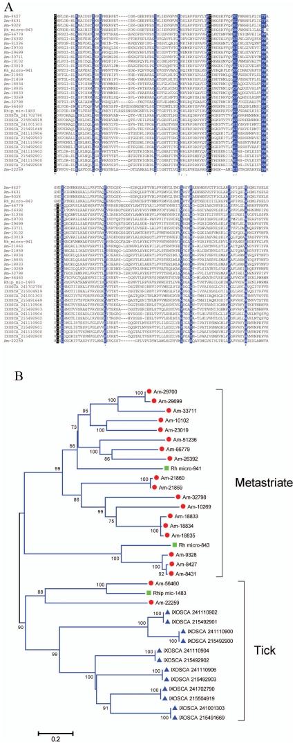
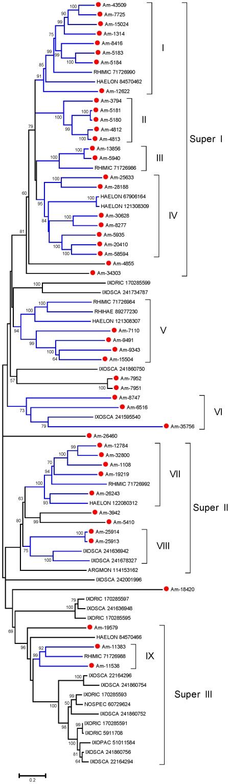
METHODOLOGY/PRINCIPAL FINDINGS: We have obtained 1,626,969 reads by pyrosequencing a salivary gland cDNA library from adult females Amblyomma maculatum ticks at different times of feeding. Assembly of this data produced 72,441 sequences larger than 149 nucleotides from which 15,914 coding sequences were extracted. Of these, 5,353 had >75% coverage to their best match in the non-redundant database from the National Center for Biotechnology information, allowing for the deposition of 4,850 sequences to GenBank. The annotated data sets are available as hyperlinked spreadsheets. Putative secreted proteins were classified in 133 families, most of which have no known function.

CONCLUSIONS/SIGNIFICANCE: This data set of proteins constitutes a mining platform for novel pharmacologically active proteins and for uncovering vaccine targets against A. maculatum and the diseases they carry.

摘要

背景

吸血节肢动物的唾液中含有拮抗宿主止血的化合物,包括血小板聚集、血管收缩和血液凝固;这些生物的唾液还具有抗炎和免疫调节特性。也许是因为宿主对这些化合物产生了积极的免疫反应,即使在相关的吸血物种中,这些化合物的多样性也很大。由于这些特性,唾液有助于吸血,还有助于在吸血过程中传播病原体的建立。

方法/主要发现:我们通过对不同时间进食的成年雌性美洲钝缘蜱唾液腺 cDNA 文库进行焦磷酸测序,获得了 1,626,969 个读取。组装这些数据产生了 72,441 个大于 149 个核苷酸的序列,从中提取了 15,914 个编码序列。其中,5,353 个序列与来自国家生物技术信息中心非冗余数据库的最佳匹配物的覆盖率超过 75%,允许将 4,850 个序列存入 GenBank。注释数据集作为超链接电子表格提供。推定的分泌蛋白被分类为 133 个家族,其中大多数家族的功能尚不清楚。

结论/意义:该蛋白质数据集构成了一个新的药理学活性蛋白的挖掘平台,也为发现针对美洲钝缘蜱及其携带疾病的疫苗靶点提供了平台。

https://cdn.ncbi.nlm.nih.gov/pmc/blobs/d62e/3244413/d664037c62c1/pone.0028525.g001.jpg

文献检索

告别复杂PubMed语法,用中文像聊天一样搜索,搜遍4000万医学文献。AI智能推荐,让科研检索更轻松。

立即免费搜索

文件翻译

保留排版,准确专业,支持PDF/Word/PPT等文件格式,支持 12+语言互译。

免费翻译文档

深度研究

AI帮你快速写综述,25分钟生成高质量综述,智能提取关键信息,辅助科研写作。

立即免费体验