Suppr超能文献

计算机模拟心脏细胞的基因型-表型图谱特征

Genotype-Phenotype Map Characteristics of an In silico Heart Cell.

作者信息

Vik Jon Olav, Gjuvsland Arne B, Li Liren, Tøndel Kristin, Niederer Steven, Smith Nicolas P, Hunter Peter J, Omholt Stig W

机构信息

Department of Mathematical Sciences and Technology, Centre for Integrative Genetics, Norwegian University of Life Sciences Ås, Norway.

出版信息

Front Physiol. 2011 Dec 28;2:106. doi: 10.3389/fphys.2011.00106. eCollection 2011.

Abstract

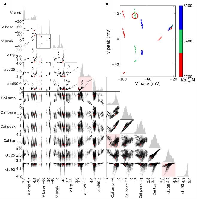
Understanding the causal chain from genotypic to phenotypic variation is a tremendous challenge with huge implications for personalized medicine. Here we argue that linking computational physiology to genetic concepts, methodology, and data provides a new framework for this endeavor. We exemplify this causally cohesive genotype-phenotype (cGP) modeling approach using a detailed mathematical model of a heart cell. In silico genetic variation is mapped to parametric variation, which propagates through the physiological model to generate multivariate phenotypes for the action potential and calcium transient under regular pacing, and ion currents under voltage clamping. The resulting genotype-to-phenotype map is characterized using standard quantitative genetic methods and novel applications of high-dimensional data analysis. These analyses reveal many well-known genetic phenomena like intralocus dominance, interlocus epistasis, and varying degrees of phenotypic correlation. In particular, we observe penetrance features such as the masking/release of genetic variation, so that without any change in the regulatory anatomy of the model, traits may appear monogenic, oligogenic, or polygenic depending on which genotypic variation is actually present in the data. The results suggest that a cGP modeling approach may pave the way for a computational physiological genomics capable of generating biological insight about the genotype-phenotype relation in ways that statistical-genetic approaches cannot.

摘要

理解从基因型变异到表型变异的因果链是一项巨大的挑战,对个性化医疗有着重大影响。在此,我们认为将计算生理学与遗传学概念、方法和数据相联系,为这一努力提供了一个新框架。我们使用一个心脏细胞的详细数学模型来例证这种具有因果连贯性的基因型 - 表型(cGP)建模方法。在计算机模拟中,遗传变异被映射为参数变异,其通过生理模型传播,以生成正常起搏下动作电位和钙瞬变以及电压钳制下离子电流的多变量表型。使用标准的数量遗传学方法和高维数据分析的新应用对所得的基因型到表型的图谱进行表征。这些分析揭示了许多众所周知的遗传现象,如基因座内显性、基因座间上位性以及不同程度的表型相关性。特别是,我们观察到诸如遗传变异的掩盖/释放等外显特征,这样在模型的调控结构没有任何变化的情况下,根据数据中实际存在的基因型变异,性状可能表现为单基因、寡基因或多基因。结果表明,cGP建模方法可能为计算生理基因组学铺平道路,这种计算生理基因组学能够以统计遗传学方法无法做到的方式产生关于基因型 - 表型关系的生物学见解。

https://cdn.ncbi.nlm.nih.gov/pmc/blobs/09b8/3246639/9abf6c3ea7b4/fphys-02-00106-g001.jpg

文献AI研究员

20分钟写一篇综述,助力文献阅读效率提升50倍。

立即体验

用中文搜PubMed

大模型驱动的PubMed中文搜索引擎

马上搜索

文档翻译

学术文献翻译模型,支持多种主流文档格式。

立即体验