Suppr超能文献

与非法进口野生动物产品相关的人畜共患病病毒。

Zoonotic viruses associated with illegally imported wildlife products.

机构信息

Wildlife Conservation Society, Bronx, New York, United States of America.

出版信息

PLoS One. 2012;7(1):e29505. doi: 10.1371/journal.pone.0029505. Epub 2012 Jan 10.

Abstract

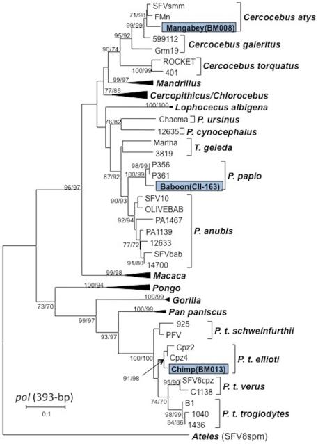
The global trade in wildlife has historically contributed to the emergence and spread of infectious diseases. The United States is the world's largest importer of wildlife and wildlife products, yet minimal pathogen surveillance has precluded assessment of the health risks posed by this practice. This report details the findings of a pilot project to establish surveillance methodology for zoonotic agents in confiscated wildlife products. Initial findings from samples collected at several international airports identified parts originating from nonhuman primate (NHP) and rodent species, including baboon, chimpanzee, mangabey, guenon, green monkey, cane rat and rat. Pathogen screening identified retroviruses (simian foamy virus) and/or herpesviruses (cytomegalovirus and lymphocryptovirus) in the NHP samples. These results are the first demonstration that illegal bushmeat importation into the United States could act as a conduit for pathogen spread, and suggest that implementation of disease surveillance of the wildlife trade will help facilitate prevention of disease emergence.

摘要

野生动物的全球交易历来促成了传染病的出现和传播。美国是世界上最大的野生动物及其制品进口国,但由于病原体监测的不足,无法评估这种做法带来的健康风险。本报告详细介绍了一个试点项目的调查结果,该项目旨在建立针对野生动物制品中人畜共患病原体的监测方法。在几个国际机场采集的样本初步发现了来自非人类灵长类动物(NHP)和啮齿动物的部分,包括狒狒、黑猩猩、长尾猴、长尾猴、绿猴、蔗鼠和老鼠。病原体筛查在 NHP 样本中发现了逆转录病毒(猴泡沫病毒)和/或疱疹病毒(巨细胞病毒和淋巴脉络丛病毒)。这些结果首次证明,非法进口野生动物进入美国可能成为病原体传播的渠道,并表明实施对野生动物贸易的疾病监测将有助于促进疾病的预防。

https://cdn.ncbi.nlm.nih.gov/pmc/blobs/6785/3254615/9cf2e27733e7/pone.0029505.g001.jpg

文献AI研究员

20分钟写一篇综述,助力文献阅读效率提升50倍。

立即体验

用中文搜PubMed

大模型驱动的PubMed中文搜索引擎

马上搜索

文档翻译

学术文献翻译模型,支持多种主流文档格式。

立即体验