Biodesign Institute, Center for Innovations in Medicine, Arizona State University, Tempe, Arizona 85287, USA.
Mol Cell Proteomics. 2012 Apr;11(4):M111.011593. doi: 10.1074/mcp.M111.011593. Epub 2012 Jan 18.
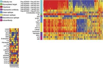
Identifying new, effective biomarkers for diseases is proving to be a challenging problem. We have proposed that antibodies may offer a solution to this problem. The physical features and abundance of antibodies make them ideal biomarkers. Additionally, antibodies are often elicited early in the ontogeny of different chronic and infectious diseases. We previously reported that antibodies from patients with infectious disease and separately those with Alzheimer's disease display a characteristic and reproducible "immunosignature" on a microarray of 10,000 random sequence peptides. Here we investigate the physical and chemical parameters underlying how immunosignaturing works. We first show that a variety of monoclonal and polyclonal antibodies raised against different classes of antigens produce distinct profiles on this microarray and the relative affinities are determined. A proposal for how antibodies bind the random sequences is tested. Sera from vaccinated mice and people suffering from a fugal infection are individually assayed to determine the complexity of signals that can be distinguished. Based on these results, we propose that this simple, general and inexpensive system could be optimized to generate a new class of antibody biomarkers for a wide variety of diseases.
鉴定新的、有效的疾病生物标志物被证明是一个具有挑战性的问题。我们提出抗体可能为这个问题提供一个解决方案。抗体的物理特征和丰度使它们成为理想的生物标志物。此外,抗体通常在不同慢性和传染性疾病的个体发生早期被引发。我们之前报道,来自传染病患者的抗体和分别来自阿尔茨海默病患者的抗体在包含 10000 个随机序列肽的微阵列上显示出特征性和可重现的“免疫特征”。在这里,我们研究了免疫特征形成的基础的物理和化学参数。我们首先表明,针对不同抗原类别产生的各种单克隆和多克隆抗体在这种微阵列上产生不同的图谱,并且确定了相对亲和力。我们测试了一种关于抗体如何结合随机序列的假设。单独检测接种疫苗的老鼠和患有真菌感染的人的血清,以确定可以区分的信号的复杂性。基于这些结果,我们提出,这种简单、通用且廉价的系统可以得到优化,以产生针对各种疾病的新一类抗体生物标志物。