• 文献检索
  • 文档翻译
  • 深度研究
  • 学术资讯
  • Suppr Zotero 插件Zotero 插件
  • 邀请有礼
  • 套餐&价格
  • 历史记录
应用&插件
Suppr Zotero 插件Zotero 插件浏览器插件Mac 客户端Windows 客户端微信小程序
定价
高级版会员购买积分包购买API积分包
服务
文献检索文档翻译深度研究API 文档MCP 服务
关于我们
关于 Suppr公司介绍联系我们用户协议隐私条款
关注我们

Suppr 超能文献

核心技术专利:CN118964589B侵权必究
粤ICP备2023148730 号-1Suppr @ 2026

文献检索

告别复杂PubMed语法,用中文像聊天一样搜索,搜遍4000万医学文献。AI智能推荐,让科研检索更轻松。

立即免费搜索

文件翻译

保留排版,准确专业,支持PDF/Word/PPT等文件格式,支持 12+语言互译。

免费翻译文档

深度研究

AI帮你快速写综述,25分钟生成高质量综述,智能提取关键信息,辅助科研写作。

立即免费体验

六价铬 Cr(VI) 通过 NFκB/c-Jun/AP-1 依赖性途径上调 COX-2 的表达。

Hexavalent chromium Cr(VI) up-regulates COX-2 expression through an NFκB/c-Jun/AP-1-dependent pathway.

机构信息

Nelson Institute of Environmental Medicine, New York University School of Medicine, Tuxedo, New York 10987, USA.

出版信息

Environ Health Perspect. 2012 Apr;120(4):547-53. doi: 10.1289/ehp.1104179. Epub 2012 Jan 6.

DOI:10.1289/ehp.1104179
PMID:22472290
原文链接:https://pmc.ncbi.nlm.nih.gov/articles/PMC3339461/
Abstract

BACKGROUND

Hexavalent chromium [Cr(VI)] is recognized as a human carcinogen via inhalation. However, the molecular mechanisms by which Cr(VI) causes cancers are not well understood.

OBJECTIVES

We evaluated cyclooxygenase-2 (COX-2) expression and the signaling pathway leading to this induction due to Cr(VI) exposure in cultured cells.

METHODS

We used the luciferase reporter assay and Western blotting to determine COX-2 induction by Cr(VI). We used dominant negative mutant, genetic knockout, gene knockdown, and chromatin immunoprecipitation approaches to elucidate the signaling pathway leading to COX-2 induction.

RESULTS

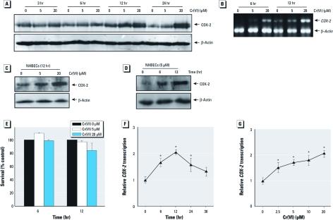
We found that Cr(VI) exposure induced COX-2 expression in both normal human bronchial epithelial cells and mouse embryonic fibroblasts in a concentration- and time-dependent manner. Deletion of IKKβ [inhibitor of transcription factor NFκB (IκB) kinase β; an upstream kinase responsible for nuclear factor κB (NFκB) activation] or overexpression of TAM67 (a dominant-negative mutant of c-Jun) dramatically inhibited the COX-2 induction due to Cr(VI), suggesting that both NFκB and c-Jun/AP-1 pathways were required for Cr(VI)-induced COX-2 expression. Our results show that p65 and c-Jun are two major components involved in NFκB and AP-1 activation, respectively. Moreover, our studies suggest crosstalk between NFκB and c-Jun/AP-1 pathways in cellular response to Cr(VI) exposure for COX-2 induction.

CONCLUSION

We demonstrate for the first time that Cr(VI) is able to induce COX-2 expression via an NFκB/c-Jun/AP-1-dependent pathway. Our results provide novel insight into the molecular mechanisms linking Cr(VI) exposure to lung inflammation and carcinogenesis.

摘要

背景

六价铬(Cr(VI))已被确认为通过吸入途径致癌的物质。然而,Cr(VI)导致癌症的分子机制尚未完全阐明。

目的

我们评估了细胞培养中 Cr(VI)暴露引起的环氧合酶-2(COX-2)表达及其诱导的信号通路。

方法

我们使用荧光素酶报告基因检测和 Western blot 来确定 Cr(VI)诱导的 COX-2 表达。我们使用显性失活突变体、基因敲除、基因敲低和染色质免疫沉淀方法来阐明导致 COX-2 诱导的信号通路。

结果

我们发现 Cr(VI)暴露以浓度和时间依赖的方式诱导正常人类支气管上皮细胞和小鼠胚胎成纤维细胞中 COX-2 的表达。IKKβ(NFκB 转录因子抑制剂激酶β;负责核因子 κB(NFκB)激活的上游激酶)的缺失或 TAM67(c-Jun 的显性失活突变体)的过表达显著抑制了 Cr(VI)诱导的 COX-2 表达,表明 NFκB 和 c-Jun/AP-1 通路都需要 Cr(VI)诱导 COX-2 表达。我们的结果表明,p65 和 c-Jun 分别是参与 NFκB 和 AP-1 激活的两个主要成分。此外,我们的研究表明,在细胞对 Cr(VI)暴露的反应中,NFκB 和 c-Jun/AP-1 通路之间存在串扰,以诱导 COX-2 的表达。

结论

我们首次证明 Cr(VI)能够通过 NFκB/c-Jun/AP-1 依赖途径诱导 COX-2 的表达。我们的研究结果为 Cr(VI)暴露与肺部炎症和致癌作用之间的分子机制提供了新的见解。

https://cdn.ncbi.nlm.nih.gov/pmc/blobs/e77b/3339461/4a6150fdcc1a/ehp.1104179.g005.jpg
https://cdn.ncbi.nlm.nih.gov/pmc/blobs/e77b/3339461/496e70211373/ehp.1104179.g001.jpg
https://cdn.ncbi.nlm.nih.gov/pmc/blobs/e77b/3339461/6eabee34ff8a/ehp.1104179.g002.jpg
https://cdn.ncbi.nlm.nih.gov/pmc/blobs/e77b/3339461/8d0c4d6d2526/ehp.1104179.g003.jpg
https://cdn.ncbi.nlm.nih.gov/pmc/blobs/e77b/3339461/0630780bbdc4/ehp.1104179.g004.jpg
https://cdn.ncbi.nlm.nih.gov/pmc/blobs/e77b/3339461/4a6150fdcc1a/ehp.1104179.g005.jpg
https://cdn.ncbi.nlm.nih.gov/pmc/blobs/e77b/3339461/496e70211373/ehp.1104179.g001.jpg
https://cdn.ncbi.nlm.nih.gov/pmc/blobs/e77b/3339461/6eabee34ff8a/ehp.1104179.g002.jpg
https://cdn.ncbi.nlm.nih.gov/pmc/blobs/e77b/3339461/8d0c4d6d2526/ehp.1104179.g003.jpg
https://cdn.ncbi.nlm.nih.gov/pmc/blobs/e77b/3339461/0630780bbdc4/ehp.1104179.g004.jpg
https://cdn.ncbi.nlm.nih.gov/pmc/blobs/e77b/3339461/4a6150fdcc1a/ehp.1104179.g005.jpg

相似文献

1
Hexavalent chromium Cr(VI) up-regulates COX-2 expression through an NFκB/c-Jun/AP-1-dependent pathway.六价铬 Cr(VI) 通过 NFκB/c-Jun/AP-1 依赖性途径上调 COX-2 的表达。
Environ Health Perspect. 2012 Apr;120(4):547-53. doi: 10.1289/ehp.1104179. Epub 2012 Jan 6.
2
Benzo[a]pyrene diol-epoxide (B[a]PDE) upregulates COX-2 expression through MAPKs/AP-1 and IKKbeta/NF-kappaB in mouse epidermal Cl41 cells.苯并[a]芘二醇环氧化物(B[a]PDE)通过丝裂原活化蛋白激酶/活化蛋白-1(MAPKs/AP-1)和IκB激酶β/核因子κB(IKKβ/NF-κB)上调小鼠表皮Cl41细胞中环氧合酶-2(COX-2)的表达。
Mol Carcinog. 2007 Jan;46(1):32-41. doi: 10.1002/mc.20260.
3
Dominant-negative activator protein 1 (TAM67) targets cyclooxygenase-2 and osteopontin under conditions in which it specifically inhibits tumorigenesis.显性负性激活蛋白1(TAM67)在特异性抑制肿瘤发生的条件下靶向环氧化酶-2和骨桥蛋白。
Cancer Res. 2007 Mar 15;67(6):2430-8. doi: 10.1158/0008-5472.CAN-06-0522.
4
Induced expression of dominant-negative c-jun downregulates NFkappaB and AP-1 target genes and suppresses tumor phenotype in human keratinocytes.显性负性c-jun的诱导表达下调NFκB和AP-1靶基因,并抑制人角质形成细胞中的肿瘤表型。
Mol Carcinog. 2000 Nov;29(3):159-69. doi: 10.1002/1098-2744(200011)29:3<159::aid-mc5>3.0.co;2-w.
5
Participation of MAP kinase p38 and IkappaB kinase in chromium (VI)-induced NF-kappaB and AP-1 activation.丝裂原活化蛋白激酶p38和IκB激酶参与六价铬诱导的核因子κB和活化蛋白-1激活。
J Environ Pathol Toxicol Oncol. 2000;19(3):231-8.
6
Cyclooxygenase-2 induction by arsenite through the IKKbeta/NFkappaB pathway exerts an antiapoptotic effect in mouse epidermal Cl41 cells.亚砷酸盐通过IKKβ/NFκB途径诱导环氧化酶-2在小鼠表皮Cl41细胞中发挥抗凋亡作用。
Environ Health Perspect. 2007 Apr;115(4):513-8. doi: 10.1289/ehp.9588. Epub 2006 Dec 14.
7
JunD/AP-1 Antagonizes the Induction of DAPK1 To Promote the Survival of v-Src-Transformed Cells.JunD/AP-1拮抗DAPK1的诱导以促进v-Src转化细胞的存活。
J Virol. 2016 Dec 16;91(1). doi: 10.1128/JVI.01925-16. Print 2017 Jan 1.
8
CD43-mediated signals induce DNA binding activity of AP-1, NF-AT, and NFkappa B transcription factors in human T lymphocytes.CD43介导的信号可诱导人T淋巴细胞中AP-1、NF-AT和NFκB转录因子的DNA结合活性。
J Biol Chem. 2000 Oct 6;275(40):31460-8. doi: 10.1074/jbc.M005231200.
9
Hexavalent chromium exposure activates the non-canonical nuclear factor kappa B pathway to promote immune checkpoint protein programmed death-ligand 1 expression and lung carcinogenesis.六价铬暴露激活非经典核因子 κB 通路,促进免疫检查点蛋白程序性死亡配体 1 的表达和肺癌发生。
Cancer Lett. 2024 May 1;589:216827. doi: 10.1016/j.canlet.2024.216827. Epub 2024 Mar 23.
10
Small heterodimer partner attenuates hydrogen peroxide-induced expression of cyclooxygenase-2 and inducible nitric oxide synthase by suppression of activator protein-1 and nuclear factor-κB in renal proximal tubule epithelial cells.小分子异二聚体伴侣通过抑制肾近端小管上皮细胞中的激活蛋白-1 和核因子-κB 来减弱过氧化氢诱导的环氧合酶-2 和诱导型一氧化氮合酶的表达。
Int J Mol Med. 2017 Mar;39(3):701-710. doi: 10.3892/ijmm.2017.2883. Epub 2017 Feb 9.

引用本文的文献

1
Inflammatory effects of hexavalent chromium in the lung: A comprehensive review.六价铬在肺部的炎症作用:全面综述。
Toxicol Appl Pharmacol. 2022 Nov 15;455:116265. doi: 10.1016/j.taap.2022.116265. Epub 2022 Oct 5.
2
HBM4EU Chromates Study-Genotoxicity and Oxidative Stress Biomarkers in Workers Exposed to Hexavalent Chromium.HBM4EU铬酸盐研究——六价铬暴露工人的遗传毒性和氧化应激生物标志物
Toxics. 2022 Aug 18;10(8):483. doi: 10.3390/toxics10080483.
3
Redox sensitive miR-27a/b/Nrf2 signaling in Cr(VI)-induced carcinogenesis.

本文引用的文献

1
Hexavalent chromium induced ROS formation, Akt, NF-kappaB, and MAPK activation, and TNF-alpha and IL-1alpha production in keratinocytes.六价铬诱导角质细胞中活性氧簇形成、Akt、NF-κB 和 MAPK 的激活以及 TNF-α和 IL-1α的产生。
Toxicol Lett. 2010 Oct 5;198(2):216-24. doi: 10.1016/j.toxlet.2010.06.024. Epub 2010 Jul 7.
2
Lung cancer risk associated with occupational exposure to nickel, chromium VI, and cadmium in two population-based case-control studies in Montreal.在蒙特利尔进行的两项基于人群的病例对照研究中,职业性接触镍、六价铬和镉与肺癌风险的关系。
Am J Ind Med. 2010 May;53(5):476-85. doi: 10.1002/ajim.20801.
3
氧化还原敏感的 miR-27a/b/Nrf2 信号通路在 Cr(VI)诱导的致癌作用。
Sci Total Environ. 2022 Feb 25;809:151118. doi: 10.1016/j.scitotenv.2021.151118. Epub 2021 Oct 27.
4
Toxic Mechanisms of Five Heavy Metals: Mercury, Lead, Chromium, Cadmium, and Arsenic.五种重金属的毒性机制:汞、铅、铬、镉和砷。
Front Pharmacol. 2021 Apr 13;12:643972. doi: 10.3389/fphar.2021.643972. eCollection 2021.
5
p62 functions as a signal hub in metal carcinogenesis.p62 在金属致癌作用中充当信号枢纽。
Semin Cancer Biol. 2021 Nov;76:267-278. doi: 10.1016/j.semcancer.2021.04.014. Epub 2021 Apr 22.
6
Molecular and epigenetic mechanisms of Cr(VI)-induced carcinogenesis.六价铬诱导致癌的分子和表观遗传机制。
Toxicol Appl Pharmacol. 2019 Aug 15;377:114636. doi: 10.1016/j.taap.2019.114636. Epub 2019 Jun 20.
7
Different roles of ROS and Nrf2 in Cr(VI)-induced inflammatory responses in normal and Cr(VI)-transformed cells.活性氧(ROS)和核因子E2相关因子2(Nrf2)在铬(VI)诱导的正常细胞和铬(VI)转化细胞炎症反应中的不同作用。
Toxicol Appl Pharmacol. 2016 Sep 15;307:81-90. doi: 10.1016/j.taap.2016.07.016. Epub 2016 Jul 26.
8
Upregulation of SQSTM1/p62 contributes to nickel-induced malignant transformation of human bronchial epithelial cells.SQSTM1/p62的上调促进镍诱导的人支气管上皮细胞恶性转化。
Autophagy. 2016 Oct 2;12(10):1687-1703. doi: 10.1080/15548627.2016.1196313. Epub 2016 Jul 28.
9
Phenanthrene exposure induces cardiac hypertrophy via reducing miR-133a expression by DNA methylation.菲诱导心脏肥大通过 DNA 甲基化减少 miR-133a 的表达。
Sci Rep. 2016 Feb 1;6:20105. doi: 10.1038/srep20105.
10
Ethanol enhances arsenic-induced cyclooxygenase-2 expression via both NFAT and NF-κB signalings in colorectal cancer cells.乙醇通过NFAT和NF-κB信号通路增强结肠癌细胞中砷诱导的环氧化酶-2表达。
Toxicol Appl Pharmacol. 2015 Oct 15;288(2):232-9. doi: 10.1016/j.taap.2015.07.019. Epub 2015 Jul 26.
Lung inflammation, injury, and proliferative response after repetitive particulate hexavalent chromium exposure.
反复接触六价铬颗粒后的肺部炎症、损伤及增殖反应。
Environ Health Perspect. 2009 Dec;117(12):1896-902. doi: 10.1289/ehp.0900715. Epub 2009 Aug 19.
4
SIRT1 suppresses activator protein-1 transcriptional activity and cyclooxygenase-2 expression in macrophages.SIRT1 抑制巨噬细胞中激活蛋白-1 的转录活性和环氧化酶-2 的表达。
J Biol Chem. 2010 Mar 5;285(10):7097-110. doi: 10.1074/jbc.M109.038604. Epub 2009 Dec 30.
5
Lung injury, inflammation and Akt signaling following inhalation of particulate hexavalent chromium.吸入颗粒状六价铬后的肺损伤、炎症及Akt信号传导
Toxicol Appl Pharmacol. 2009 Feb 15;235(1):47-56. doi: 10.1016/j.taap.2008.11.018. Epub 2008 Dec 9.
6
Pulmonary inflammation and tumor induction in lung tumor susceptible A/J and resistant C57BL/6J mice exposed to welding fume.在接触焊接烟尘的易患肺癌 A/J 和抗性 C57BL/6J 小鼠中,肺部炎症和肿瘤诱导。
Part Fibre Toxicol. 2008 Sep 8;5:12. doi: 10.1186/1743-8977-5-12.
7
Oxidative stress and chromium(VI) carcinogenesis.氧化应激与六价铬致癌作用
J Environ Pathol Toxicol Oncol. 2008;27(2):77-88. doi: 10.1615/jenvironpatholtoxicoloncol.v27.i2.10.
8
Both IKKalpha and IKKbeta are implicated in the arsenite-induced AP-1 transactivation correlating with cell apoptosis through NF-kappaB activity-independent manner.IKKα和IKKβ均参与了亚砷酸盐诱导的AP-1反式激活,这种激活通过不依赖NF-κB活性的方式与细胞凋亡相关。
Exp Cell Res. 2008 Jul 1;314(11-12):2187-98. doi: 10.1016/j.yexcr.2008.04.002. Epub 2008 Apr 11.
9
Cyclooxygenase-2 in cancer and angiogenesis.癌症与血管生成中的环氧化酶-2
Angiology. 2009 Apr-May;60(2):242-53. doi: 10.1177/0003319708318378. Epub 2008 May 27.
10
A JNK1/AP-1-dependent, COX-2 induction is implicated in 12-O-tetradecanoylphorbol-13-acetate-induced cell transformation through regulating cell cycle progression.一种依赖JNK1/AP-1的COX-2诱导通过调节细胞周期进程参与12-O-十四烷酰佛波醇-13-乙酸酯诱导的细胞转化。
Mol Cancer Res. 2008 Jan;6(1):165-74. doi: 10.1158/1541-7786.MCR-07-0181.