Suppr超能文献

核层蛋白 B1 的缺失是衰老相关的生物标志物。

Lamin B1 loss is a senescence-associated biomarker.

机构信息

Department of Molecular and Cell Biology, University of California, Berkeley, Berkeley, CA 94720, USA.

出版信息

Mol Biol Cell. 2012 Jun;23(11):2066-75. doi: 10.1091/mbc.E11-10-0884. Epub 2012 Apr 11.

Abstract

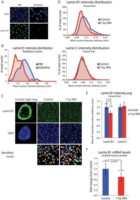
Cellular senescence is a potent tumor-suppressive mechanism that arrests cell proliferation and has been linked to aging. However, studies of senescence have been impeded by the lack of simple, exclusive biomarkers of the senescent state. Senescent cells develop characteristic morphological changes, which include enlarged and often irregular nuclei and chromatin reorganization. Because alterations to the nuclear lamina can affect both nuclear morphology and gene expression, we examined the nuclear lamina of senescent cells. We show here than lamin B1 is lost from primary human and murine cell strains when they are induced to senesce by DNA damage, replicative exhaustion, or oncogene expression. Lamin B1 loss did not depend on the p38 mitogen-activated protein kinase, nuclear factor-κB, ataxia telangiectasia-mutated kinase, or reactive oxygen species signaling pathways, which are positive regulators of senescent phenotypes. However, activation of either the p53 or pRB tumor suppressor pathway was sufficient to induce lamin B1 loss. Lamin B1 declined at the mRNA level via a decrease in mRNA stability rather than by the caspase-mediated degradation seen during apoptosis. Last, lamin B1 protein and mRNA declined in mouse tissue after senescence was induced by irradiation. Our findings suggest that lamin B1 loss can serve as biomarker of senescence both in culture and in vivo.

摘要

细胞衰老(Cellular senescence)是一种强有力的肿瘤抑制机制,可阻止细胞增殖,并与衰老有关。然而,由于缺乏简单、排他性的衰老状态生物标志物,衰老研究受到了阻碍。衰老细胞会出现特征性的形态变化,包括细胞核增大且往往不规则,以及染色质重组。由于核层的改变可能会影响核形态和基因表达,我们检查了衰老细胞的核层。我们在这里表明,当人源和鼠源细胞株因 DNA 损伤、复制性衰竭或致癌基因表达而被诱导衰老时,它们会失去核纤层蛋白 B1(lamin B1)。lamin B1 的丧失并不依赖于丝裂原活化蛋白激酶 p38、核因子-κB、共济失调毛细血管扩张突变激酶或活性氧信号通路,这些通路是衰老表型的正调控因子。然而,p53 或 pRB 肿瘤抑制途径的激活足以诱导 lamin B1 的丧失。lamin B1 通过 mRNA 稳定性降低而非凋亡过程中观察到的半胱天冬酶介导的降解来降低 mRNA 水平。最后,在通过照射诱导衰老后,小鼠组织中的 lamin B1 蛋白和 mRNA 下降。我们的研究结果表明,lamin B1 的丧失可以作为培养物和体内衰老的生物标志物。

https://cdn.ncbi.nlm.nih.gov/pmc/blobs/6301/3364172/6e5cfa7d61ee/2066fig1.jpg

文献检索

告别复杂PubMed语法,用中文像聊天一样搜索,搜遍4000万医学文献。AI智能推荐,让科研检索更轻松。

立即免费搜索

文件翻译

保留排版,准确专业,支持PDF/Word/PPT等文件格式,支持 12+语言互译。

免费翻译文档

深度研究

AI帮你快速写综述,25分钟生成高质量综述,智能提取关键信息,辅助科研写作。

立即免费体验