Suppr超能文献

克氏锥虫佐剂增强基于 NY-ESO-1 的抗肿瘤疫苗诱导的 T 细胞介导的免疫。

Trypanosoma cruzi adjuvants potentiate T cell-mediated immunity induced by a NY-ESO-1 based antitumor vaccine.

机构信息

Laboratório de Imunopatologia, Centro de Pesquisas René Rachou, Fundação Oswaldo Cruz, Belo Horizonte, Brazil.

出版信息

PLoS One. 2012;7(5):e36245. doi: 10.1371/journal.pone.0036245. Epub 2012 May 2.

Abstract

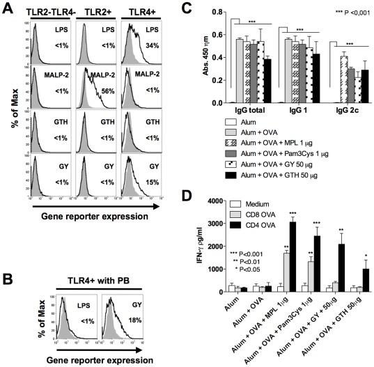
Immunological adjuvants that induce T cell-mediate immunity (TCMI) with the least side effects are needed for the development of human vaccines. Glycoinositolphospholipids (GIPL) and CpGs oligodeoxynucleotides (CpG ODNs) derived from the protozoa parasite Trypanosoma cruzi induce potent pro-inflammatory reaction through activation of Toll-Like Receptor (TLR)4 and TLR9, respectively. Here, using mouse models, we tested the T. cruzi derived TLR agonists as immunological adjuvants in an antitumor vaccine. For comparison, we used well-established TLR agonists, such as the bacterial derived monophosphoryl lipid A (MPL), lipopeptide (Pam3Cys), and CpG ODN. All tested TLR agonists were comparable to induce antibody responses, whereas significant differences were noticed in their ability to elicit CD4(+) T and CD8(+) T cell responses. In particular, both GIPLs (GTH, and GY) and CpG ODNs (B344, B297 and B128) derived from T. cruzi elicited interferon-gamma (IFN-γ) production by CD4(+) T cells. On the other hand, the parasite derived CpG ODNs, but not GIPLs, elicited a potent IFN-γ response by CD8(+) T lymphocytes. The side effects were also evaluated by local pain (hypernociception). The intensity of hypernociception induced by vaccination was alleviated by administration of an analgesic drug without affecting protective immunity. Finally, the level of protective immunity against the NY-ESO-1 expressing melanoma was associated with the magnitude of both CD4(+) T and CD8(+) T cell responses elicited by a specific immunological adjuvant.

摘要

需要开发人类疫苗,以诱导 T 细胞介导免疫(TCMI)且副作用最小的免疫佐剂。糖基肌醇磷脂(GIPL)和来源于原生动物寄生虫克氏锥虫的 CpG 寡脱氧核苷酸(CpG ODN)通过分别激活 Toll 样受体(TLR)4 和 TLR9 诱导强烈的促炎反应。在这里,我们使用小鼠模型,在抗肿瘤疫苗中测试了源自克氏锥虫的 TLR 激动剂作为免疫佐剂。为了比较,我们使用了成熟的 TLR 激动剂,如细菌衍生的单磷酰脂质 A(MPL)、脂肽(Pam3Cys)和 CpG ODN。所有测试的 TLR 激动剂都能诱导产生抗体反应,但其诱导 CD4(+)T 和 CD8(+)T 细胞反应的能力存在显著差异。特别是,源自克氏锥虫的两种 GIPL(GTH 和 GY)和 CpG ODN(B344、B297 和 B128)均可诱导 CD4(+)T 细胞产生干扰素-γ(IFN-γ)。另一方面,寄生虫来源的 CpG ODN 而非 GIPL 可诱导 CD8(+)T 淋巴细胞产生强烈的 IFN-γ 反应。通过给予镇痛药,还评估了副作用(痛觉过敏)。疫苗接种引起的痛觉过敏强度通过给予镇痛药减轻,而不影响保护性免疫。最后,针对表达 NY-ESO-1 的黑色素瘤的保护性免疫水平与由特定免疫佐剂诱导的 CD4(+)T 和 CD8(+)T 细胞反应的幅度相关。

https://cdn.ncbi.nlm.nih.gov/pmc/blobs/309c/3342165/454bf90de860/pone.0036245.g001.jpg

文献AI研究员

20分钟写一篇综述,助力文献阅读效率提升50倍。

立即体验

用中文搜PubMed

大模型驱动的PubMed中文搜索引擎

马上搜索

文档翻译

学术文献翻译模型,支持多种主流文档格式。

立即体验