• 文献检索
  • 文档翻译
  • 深度研究
  • 学术资讯
  • Suppr Zotero 插件Zotero 插件
  • 邀请有礼
  • 套餐&价格
  • 历史记录
应用&插件
Suppr Zotero 插件Zotero 插件浏览器插件Mac 客户端Windows 客户端微信小程序
定价
高级版会员购买积分包购买API积分包
服务
文献检索文档翻译深度研究API 文档MCP 服务
关于我们
关于 Suppr公司介绍联系我们用户协议隐私条款
关注我们

Suppr 超能文献

核心技术专利:CN118964589B侵权必究
粤ICP备2023148730 号-1Suppr @ 2026

文献检索

告别复杂PubMed语法,用中文像聊天一样搜索,搜遍4000万医学文献。AI智能推荐,让科研检索更轻松。

立即免费搜索

文件翻译

保留排版,准确专业,支持PDF/Word/PPT等文件格式,支持 12+语言互译。

免费翻译文档

深度研究

AI帮你快速写综述,25分钟生成高质量综述,智能提取关键信息,辅助科研写作。

立即免费体验

心包补片血管成形术通过 Ephrin-B2 和 CD34 阳性细胞介导的机制愈合。

Pericardial patch angioplasty heals via an Ephrin-B2 and CD34 positive cell mediated mechanism.

机构信息

Department of Surgery and the Interdepartmental Program in Vascular Biology & Therapeutics, Yale University School of Medicine, New Haven, Connecticut, United States of America.

出版信息

PLoS One. 2012;7(6):e38844. doi: 10.1371/journal.pone.0038844. Epub 2012 Jun 13.

DOI:10.1371/journal.pone.0038844
PMID:22719962
原文链接:https://pmc.ncbi.nlm.nih.gov/articles/PMC3374760/
Abstract

OBJECTIVE

Pericardial patches are commonly used in vascular surgery to close arteriotomies. The mechanism of early healing after patch implantation is still not well defined. We used a rat aortic patch model to assess pericardial patch healing and examined Ephrin-B2, a marker of arterial identity, expression within the post-implantation patch. We also determined whether endothelial progenitor cells (EPC) are associated with early patch healing in the arterial environment.

METHODS

Wistar rats (200-250 grams) underwent infrarenal aortic arteriotomy and then closure via bovine or porcine pericardial patch angioplasty. Control groups included subcutaneously implanted patches. Patches were harvested at 0-30 days and analyzed by histology, immunohistochemistry, immunofluorescence and Western blot as well as quantitative PCR.

RESULTS

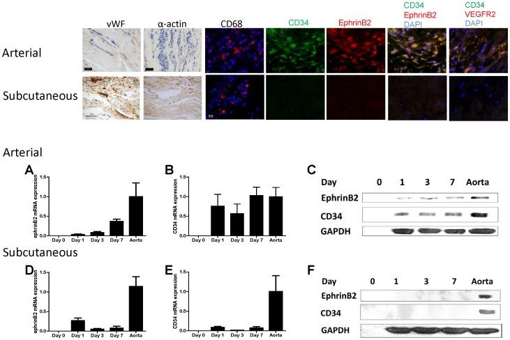
Prior to implantation, pericardial patches are largely composed of collagen and are acellular. Following arterial implantation, increasing numbers of CD68-positive cells as well as Ephrin-B2 and CD34 dual-positive cells are found within both bovine and porcine pericardial patches, whereas the infiltrating cells are negative for vWF and α-actin. Porcine patches have a luminal monolayer of cells at day 7, compared to bovine patches that have fewer luminal cells. Subcutaneously implanted patches do not attract Ephrin-B2/CD34-positive cells. By day 30, both bovine and porcine pericardial patches develop a neointima that contains Ephrin-B2, CD34, and VEGFR2-positive cells.

CONCLUSION

Both CD68-positive and Ephrin-B2 and CD34 dual-positive cells infiltrate the pericardial patch early after implantation. Arteriotomy closure via pericardial patch angioplasty shows patch adaptation to the arterial environment that may involve a foreign body response as well as localization of EPC. Arterial remodeling of pericardial patches support endothelialization and may represent a paradigm of healing of scaffolds used for tissue engineering.

摘要

目的

心包补片在血管外科中常用于闭合血管切口。然而,补片植入后早期愈合的机制仍不清楚。本研究使用大鼠主动脉补片模型评估心包补片愈合情况,并检测植入后补片中动脉标志物 Ephrin-B2 的表达。我们还确定内皮祖细胞(EPC)是否与动脉环境中的早期补片愈合有关。

方法

Wistar 大鼠(200-250 克)接受肾下主动脉切开术,然后通过牛心包或猪心包补片血管成形术进行闭合。对照组包括皮下植入的补片。在 0-30 天内采集补片,进行组织学、免疫组织化学、免疫荧光和 Western blot 以及定量 PCR 分析。

结果

在植入之前,心包补片主要由胶原组成且无细胞。在动脉植入后,牛心包和猪心包补片中可见越来越多的 CD68 阳性细胞以及 Ephrin-B2 和 CD34 双阳性细胞,而这些浸润细胞不表达 vWF 和 α-actin。第 7 天,猪心包补片出现管腔单层细胞,而牛心包补片的管腔细胞较少。皮下植入的补片不会吸引 Ephrin-B2/CD34 阳性细胞。第 30 天,牛心包和猪心包补片均形成含有 Ephrin-B2、CD34 和 VEGFR2 阳性细胞的新生内膜。

结论

在植入后早期,CD68 阳性细胞和 Ephrin-B2 和 CD34 双阳性细胞浸润心包补片。心包补片血管成形术闭合动脉切开术显示补片适应动脉环境,这可能涉及异物反应以及 EPC 的定位。心包补片的动脉重塑支持内皮化,可能代表用于组织工程的支架愈合的范例。

https://cdn.ncbi.nlm.nih.gov/pmc/blobs/eb46/3374760/3d085a695cb6/pone.0038844.g005.jpg
https://cdn.ncbi.nlm.nih.gov/pmc/blobs/eb46/3374760/67a844fb4480/pone.0038844.g001.jpg
https://cdn.ncbi.nlm.nih.gov/pmc/blobs/eb46/3374760/58ab5e6a37b9/pone.0038844.g002.jpg
https://cdn.ncbi.nlm.nih.gov/pmc/blobs/eb46/3374760/a59739cb898f/pone.0038844.g003.jpg
https://cdn.ncbi.nlm.nih.gov/pmc/blobs/eb46/3374760/d98e00b72c12/pone.0038844.g004.jpg
https://cdn.ncbi.nlm.nih.gov/pmc/blobs/eb46/3374760/3d085a695cb6/pone.0038844.g005.jpg
https://cdn.ncbi.nlm.nih.gov/pmc/blobs/eb46/3374760/67a844fb4480/pone.0038844.g001.jpg
https://cdn.ncbi.nlm.nih.gov/pmc/blobs/eb46/3374760/58ab5e6a37b9/pone.0038844.g002.jpg
https://cdn.ncbi.nlm.nih.gov/pmc/blobs/eb46/3374760/a59739cb898f/pone.0038844.g003.jpg
https://cdn.ncbi.nlm.nih.gov/pmc/blobs/eb46/3374760/d98e00b72c12/pone.0038844.g004.jpg
https://cdn.ncbi.nlm.nih.gov/pmc/blobs/eb46/3374760/3d085a695cb6/pone.0038844.g005.jpg

相似文献

1
Pericardial patch angioplasty heals via an Ephrin-B2 and CD34 positive cell mediated mechanism.心包补片血管成形术通过 Ephrin-B2 和 CD34 阳性细胞介导的机制愈合。
PLoS One. 2012;7(6):e38844. doi: 10.1371/journal.pone.0038844. Epub 2012 Jun 13.
2
Pretreatment of pericardial patches with antibiotics does not alter patch healing in vivo.用抗生素对心包补片进行预处理不会改变其在体内的愈合情况。
J Vasc Surg. 2016 Apr;63(4):1063-73. doi: 10.1016/j.jvs.2014.09.067. Epub 2014 Nov 6.
3
Pericardial patch venoplasty heals via attraction of venous progenitor cells.心包补片血管成形术通过吸引静脉祖细胞实现愈合。
Physiol Rep. 2016 Jun;4(12). doi: 10.14814/phy2.12841.
4
Polyester vascular patches acquire arterial or venous identity depending on their environment.聚酯血管补片根据其所处的环境获得动脉或静脉的特性。
J Biomed Mater Res A. 2017 Dec;105(12):3422-3431. doi: 10.1002/jbm.a.36193. Epub 2017 Sep 26.
5
Atorvastatin regulates pericardial patch healing via the microRNA140-ADAM10-ephrinB2 pathway.阿托伐他汀通过微小RNA140-ADAM10- EphrinB2途径调节心包补片愈合。
Am J Transl Res. 2018 Dec 15;10(12):4054-4064. eCollection 2018.
6
Autologous tissue patches acquire vascular identity depending on the environment.自体组织补片根据环境获得血管特性。
Vasc Investig Ther. 2018 Apr-Jun;1(1):14-23. doi: 10.4103/VIT.VIT_9_18. Epub 2018 Jul 10.
7
Biomimetic Elastin Fiber Patch in Rat Aorta Angioplasty.大鼠主动脉血管成形术中的仿生弹性纤维补片
ACS Omega. 2021 Sep 28;6(40):26715-26721. doi: 10.1021/acsomega.1c04170. eCollection 2021 Oct 12.
8
Egg Shell Membrane as an Alternative Vascular Patch for Arterial Angioplasty.蛋壳膜作为动脉血管成形术的替代血管补片
Front Bioeng Biotechnol. 2022 Mar 18;10:843590. doi: 10.3389/fbioe.2022.843590. eCollection 2022.
9
Biodegraded PCl and gelatin fabricated vascular patch in rat aortic and inferior vena cava angioplasty.用于大鼠主动脉和下腔静脉血管成形术的生物降解聚己内酯和明胶制成的血管补片。
Microvasc Res. 2022 May;141:104314. doi: 10.1016/j.mvr.2022.104314. Epub 2022 Jan 12.
10
Patch Angioplasty in the Rat Aorta or Inferior Vena Cava.大鼠主动脉或下腔静脉的补片血管成形术。
J Vis Exp. 2017 Feb 27(120):55253. doi: 10.3791/55253.

引用本文的文献

1
Cardiovascular patches applied in congenital cardiac surgery: Current materials and prospects.先天性心脏手术中应用的心血管补片:当前材料与前景
Bioeng Transl Med. 2024 Sep 30;10(1):e10706. doi: 10.1002/btm2.10706. eCollection 2025 Jan.
2
Extracellular Matrix Patches for Endarterectomy Repair.用于动脉内膜切除术修复的细胞外基质贴片
Front Cardiovasc Med. 2021 Feb 11;8:631750. doi: 10.3389/fcvm.2021.631750. eCollection 2021.
3
Autologous tissue patches acquire vascular identity depending on the environment.自体组织补片根据环境获得血管特性。

本文引用的文献

1
Age-related Notch-4 quiescence is associated with altered wall remodeling during vein graft adaptation.年龄相关的 Notch-4 静止与静脉移植物适应过程中的壁重塑改变有关。
J Surg Res. 2011 Nov;171(1):e149-60. doi: 10.1016/j.jss.2011.06.036. Epub 2011 Jul 19.
2
Short duration gluteraldehyde cross linking of decellularized bovine pericardium improves biological response.短时间戊二醛交联脱细胞牛心包可改善生物反应。
J Biomed Mater Res A. 2011 Jun 1;97(3):311-20. doi: 10.1002/jbm.a.33061. Epub 2011 Mar 29.
3
Eph-B4 prevents venous adaptive remodeling in the adult arterial environment.
Vasc Investig Ther. 2018 Apr-Jun;1(1):14-23. doi: 10.4103/VIT.VIT_9_18. Epub 2018 Jul 10.
4
Atorvastatin regulates pericardial patch healing via the microRNA140-ADAM10-ephrinB2 pathway.阿托伐他汀通过微小RNA140-ADAM10- EphrinB2途径调节心包补片愈合。
Am J Transl Res. 2018 Dec 15;10(12):4054-4064. eCollection 2018.
5
Molecular identity of arteries, veins, and lymphatics.动脉、静脉和淋巴管的分子特征。
J Vasc Surg. 2019 Jan;69(1):253-262. doi: 10.1016/j.jvs.2018.06.195. Epub 2018 Aug 25.
6
Transforming Growth Factor-β1 Inhibits Pseudoaneurysm Formation After Aortic Patch Angioplasty.转化生长因子-β1 抑制主动脉补片血管成形术后假性动脉瘤的形成。
Arterioscler Thromb Vasc Biol. 2018 Jan;38(1):195-205. doi: 10.1161/ATVBAHA.117.310372. Epub 2017 Nov 16.
7
Polyester vascular patches acquire arterial or venous identity depending on their environment.聚酯血管补片根据其所处的环境获得动脉或静脉的特性。
J Biomed Mater Res A. 2017 Dec;105(12):3422-3431. doi: 10.1002/jbm.a.36193. Epub 2017 Sep 26.
8
Patch Angioplasty in the Rat Aorta or Inferior Vena Cava.大鼠主动脉或下腔静脉的补片血管成形术。
J Vis Exp. 2017 Feb 27(120):55253. doi: 10.3791/55253.
9
Covalent modification of pericardial patches for sustained rapamycin delivery inhibits venous neointimal hyperplasia.包被补片的共价修饰用于持续雷帕霉素递送,抑制静脉内膜增生。
Sci Rep. 2017 Jan 10;7:40142. doi: 10.1038/srep40142.
10
Pericardial patch venoplasty heals via attraction of venous progenitor cells.心包补片血管成形术通过吸引静脉祖细胞实现愈合。
Physiol Rep. 2016 Jun;4(12). doi: 10.14814/phy2.12841.
Eph-B4 阻止了成年动脉环境中的静脉适应性重塑。
J Exp Med. 2011 Mar 14;208(3):561-75. doi: 10.1084/jem.20101854. Epub 2011 Feb 21.
4
Current usage and future directions for the bovine pericardial patch.牛心包补片的当前应用及未来发展方向。
Ann Vasc Surg. 2011 May;25(4):561-8. doi: 10.1016/j.avsg.2010.11.007. Epub 2011 Jan 28.
5
Endothelial progenitor cells: novel biomarker and promising cell therapy for cardiovascular disease.内皮祖细胞:心血管疾病的新型生物标志物和有前途的细胞治疗方法。
Clin Sci (Lond). 2011 Apr;120(7):263-83. doi: 10.1042/CS20100429.
6
Endothelial cell ephrinB2-dependent activation of monocytes in arteriosclerosis.动脉粥样硬化中内皮细胞 EphrinB2 依赖性激活单核细胞。
Arterioscler Thromb Vasc Biol. 2011 Feb;31(2):297-305. doi: 10.1161/ATVBAHA.110.217646. Epub 2010 Dec 2.
7
Circulating endothelial progenitor cells in traumatic brain injury: an emerging therapeutic target?创伤性脑损伤中的循环内皮祖细胞:一个新兴的治疗靶点?
Chin J Traumatol. 2010 Oct 1;13(5):316-8.
8
Mechanisms of vein graft adaptation to the arterial circulation: insights into the neointimal algorithm and management strategies.静脉移植物适应动脉循环的机制:对内膜算法和管理策略的深入了解。
Circ J. 2010 Aug;74(8):1501-12. doi: 10.1253/circj.cj-10-0495. Epub 2010 Jul 1.
9
Endothelial progenitor cells: what use for the cardiologist?内皮祖细胞:心脏病专家有何用?
J Angiogenes Res. 2010 Feb 22;2:6. doi: 10.1186/2040-2384-2-6.
10
Patches for carotid artery endarterectomy: current materials and prospects.颈动脉内膜切除术的补片:当前材料与前景
J Vasc Surg. 2009 Jul;50(1):206-13. doi: 10.1016/j.jvs.2009.01.062.