INSERM U984, Faculté de Pharmacie, Chatenay Malabry, France.
Oncogene. 2013 May 2;32(18):2261-72, 2272e.1-11. doi: 10.1038/onc.2012.252. Epub 2012 Jun 25.
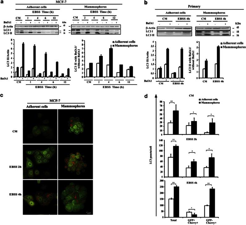
Malignant breast tissue contains a rare population of multi-potent cells with the capacity to self-renew; these cells are known as cancer stem-like cells (CSCs) or tumor-initiating cells. Primitive mammary CSCs/progenitor cells can be propagated in culture as floating spherical colonies termed 'mammospheres'. We show here that the expression of the autophagy protein Beclin 1 is higher in mammospheres established from human breast cancers or breast cancer cell lines (MCF-7 and BT474) than in the parental adherent cells. As a result, autophagic flux is more robust in mammospheres. We observed that basal and starvation-induced autophagy flux is also higher in aldehyde dehydrogenase 1-positive (ALDH1(+)) population derived from mammospheres than in the bulk population. Beclin 1 is critical for CSC maintenance and tumor development in nude mice, whereas its expression limits the development of tumors not enriched with breast CSCs/progenitor cells. We found that decreased survival in autophagy-deficient cells (MCF-7 Atg7 knockdown cells) during detachment does not contribute to an ultimate deficiency in mammosphere formation. This study demonstrates that a prosurvival autophagic pathway is critical for CSC maintenance, and that Beclin 1 plays a dual role in tumor development.
恶性乳腺组织中存在着一种罕见的多能细胞群体,具有自我更新的能力;这些细胞被称为癌症干细胞样细胞(CSCs)或肿瘤起始细胞。原始乳腺 CSCs/祖细胞可以在培养中作为悬浮的球形集落(称为“乳腺球体”)进行扩增。我们在这里表明,自噬蛋白 Beclin 1 的表达在源自人乳腺癌或乳腺癌细胞系(MCF-7 和 BT474)的乳腺球体中比在亲本贴壁细胞中更高。因此,自噬通量在乳腺球体中更为强大。我们观察到,醛脱氢酶 1 阳性(ALDH1(+))群体衍生的基础和饥饿诱导的自噬通量也高于整体群体。Beclin 1 对于裸鼠中的 CSC 维持和肿瘤发展至关重要,而其表达限制了不富含乳腺 CSCs/祖细胞的肿瘤的发展。我们发现,在脱离时自噬缺陷细胞(MCF-7 Atg7 敲低细胞)中的存活减少不会导致乳腺球体形成的最终缺陷。这项研究表明,促进存活的自噬途径对于 CSC 维持至关重要,并且 Beclin 1 在肿瘤发展中发挥双重作用。