• 文献检索
  • 文档翻译
  • 深度研究
  • 学术资讯
  • Suppr Zotero 插件Zotero 插件
  • 邀请有礼
  • 套餐&价格
  • 历史记录
应用&插件
Suppr Zotero 插件Zotero 插件浏览器插件Mac 客户端Windows 客户端微信小程序
定价
高级版会员购买积分包购买API积分包
服务
文献检索文档翻译深度研究API 文档MCP 服务
关于我们
关于 Suppr公司介绍联系我们用户协议隐私条款
关注我们

Suppr 超能文献

核心技术专利:CN118964589B侵权必究
粤ICP备2023148730 号-1Suppr @ 2026

文献检索

告别复杂PubMed语法,用中文像聊天一样搜索,搜遍4000万医学文献。AI智能推荐,让科研检索更轻松。

立即免费搜索

文件翻译

保留排版,准确专业,支持PDF/Word/PPT等文件格式,支持 12+语言互译。

免费翻译文档

深度研究

AI帮你快速写综述,25分钟生成高质量综述,智能提取关键信息,辅助科研写作。

立即免费体验

胰腺循环肿瘤细胞的 RNA 测序提示 WNT 信号在转移中起作用。

RNA sequencing of pancreatic circulating tumour cells implicates WNT signalling in metastasis.

机构信息

Massachusetts General Hospital Cancer Center, Harvard Medical School, Boston, Massachusetts 02114, USA.

出版信息

Nature. 2012 Jul 26;487(7408):510-3. doi: 10.1038/nature11217.

DOI:10.1038/nature11217
PMID:22763454
原文链接:https://pmc.ncbi.nlm.nih.gov/articles/PMC3408856/
Abstract

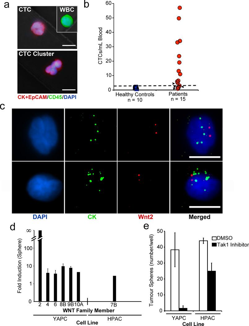
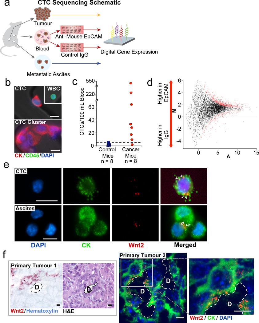
Circulating tumour cells (CTCs) shed into blood from primary cancers include putative precursors that initiate distal metastases. Although these cells are extraordinarily rare, they may identify cellular pathways contributing to the blood-borne dissemination of cancer. Here, we adapted a microfluidic device for efficient capture of CTCs from an endogenous mouse pancreatic cancer model and subjected CTCs to single-molecule RNA sequencing, identifying Wnt2 as a candidate gene enriched in CTCs. Expression of WNT2 in pancreatic cancer cells suppresses anoikis, enhances anchorage-independent sphere formation, and increases metastatic propensity in vivo. This effect is correlated with fibronectin upregulation and suppressed by inhibition of MAP3K7 (also known as TAK1) kinase. In humans, formation of non-adherent tumour spheres by pancreatic cancer cells is associated with upregulation of multiple WNT genes, and pancreatic CTCs revealed enrichment for WNT signalling in 5 out of 11 cases. Thus, molecular analysis of CTCs may identify candidate therapeutic targets to prevent the distal spread of cancer.

摘要

循环肿瘤细胞(CTCs)从原发性肿瘤脱落到血液中,其中包括引发远端转移的假定前体。尽管这些细胞极为罕见,但它们可能鉴定出有助于癌症血源性传播的细胞途径。在这里,我们从内源性小鼠胰腺癌模型中适应了一种微流控设备,以有效地捕获 CTC,并对 CTC 进行单分子 RNA 测序,鉴定出 Wnt2 是 CTC 中富集的候选基因。在胰腺癌细胞中表达 WNT2 可抑制失巢凋亡,增强锚定非依赖性球体形成,并增加体内转移倾向。这种作用与纤连蛋白的上调相关,并可被 MAP3K7(也称为 TAK1)激酶抑制所抑制。在人类中,胰腺癌细胞形成不贴壁肿瘤球体与多个 WNT 基因的上调相关,并且在 11 例中的 5 例中,胰腺 CTC 显示 WNT 信号通路富集。因此,对 CTC 的分子分析可能鉴定出候选治疗靶点,以防止癌症的远端扩散。

https://cdn.ncbi.nlm.nih.gov/pmc/blobs/04b7/3408856/3140df9a9f84/nihms376109f4.jpg
https://cdn.ncbi.nlm.nih.gov/pmc/blobs/04b7/3408856/604a7fbe729d/nihms376109f1.jpg
https://cdn.ncbi.nlm.nih.gov/pmc/blobs/04b7/3408856/9743d29bc3f1/nihms376109f2.jpg
https://cdn.ncbi.nlm.nih.gov/pmc/blobs/04b7/3408856/b038fd98e76e/nihms376109f3.jpg
https://cdn.ncbi.nlm.nih.gov/pmc/blobs/04b7/3408856/3140df9a9f84/nihms376109f4.jpg
https://cdn.ncbi.nlm.nih.gov/pmc/blobs/04b7/3408856/604a7fbe729d/nihms376109f1.jpg
https://cdn.ncbi.nlm.nih.gov/pmc/blobs/04b7/3408856/9743d29bc3f1/nihms376109f2.jpg
https://cdn.ncbi.nlm.nih.gov/pmc/blobs/04b7/3408856/b038fd98e76e/nihms376109f3.jpg
https://cdn.ncbi.nlm.nih.gov/pmc/blobs/04b7/3408856/3140df9a9f84/nihms376109f4.jpg

相似文献

1
RNA sequencing of pancreatic circulating tumour cells implicates WNT signalling in metastasis.胰腺循环肿瘤细胞的 RNA 测序提示 WNT 信号在转移中起作用。
Nature. 2012 Jul 26;487(7408):510-3. doi: 10.1038/nature11217.
2
Single-cell RNA sequencing identifies extracellular matrix gene expression by pancreatic circulating tumor cells.单细胞RNA测序可识别胰腺循环肿瘤细胞的细胞外基质基因表达。
Cell Rep. 2014 Sep 25;8(6):1905-1918. doi: 10.1016/j.celrep.2014.08.029. Epub 2014 Sep 18.
3
Discovery of New Targets to Control Metastasis in Pancreatic Cancer by Single-cell Transcriptomics Analysis of Circulating Tumor Cells.通过循环肿瘤细胞的单细胞转录组学分析发现控制胰腺癌转移的新靶点
Mol Cancer Ther. 2020 Aug;19(8):1751-1760. doi: 10.1158/1535-7163.MCT-19-1166. Epub 2020 Jun 4.
4
GPX2 silencing relieves epithelial-mesenchymal transition, invasion, and metastasis in pancreatic cancer by downregulating Wnt pathway.GPX2 沉默通过下调 Wnt 通路缓解胰腺癌中的上皮-间充质转化、侵袭和转移。
J Cell Physiol. 2020 Nov;235(11):7780-7790. doi: 10.1002/jcp.29391. Epub 2019 Nov 27.
5
Circulating tumor cells exhibit stem cell characteristics in an orthotopic mouse model of colorectal cancer.在结直肠癌原位小鼠模型中,循环肿瘤细胞表现出干细胞特征。
Oncotarget. 2016 May 10;7(19):27232-42. doi: 10.18632/oncotarget.8373.
6
Circulating tumour cells escape from EpCAM-based detection due to epithelial-to-mesenchymal transition.循环肿瘤细胞通过上皮-间质转化逃避基于 EpCAM 的检测。
BMC Cancer. 2012 May 16;12:178. doi: 10.1186/1471-2407-12-178.
7
IQGAP1 promotes pancreatic cancer progression and epithelial-mesenchymal transition (EMT) through Wnt/β-catenin signaling.IQGAP1 通过 Wnt/β-catenin 信号通路促进胰腺癌的进展和上皮间质转化(EMT)。
Sci Rep. 2019 May 17;9(1):7539. doi: 10.1038/s41598-019-44048-y.
8
Reprogramming anchorage dependency by adherent-to-suspension transition promotes metastatic dissemination.通过贴壁-悬浮转变重编程锚着依赖性促进转移扩散。
Mol Cancer. 2023 Mar 30;22(1):63. doi: 10.1186/s12943-023-01753-7.
9
Long non-coding RNA CCAT1 is a prognostic biomarker for the progression of oral squamous cell carcinoma via miR-181a-mediated Wnt/β-catenin signaling pathway.长链非编码 RNA CCAT1 通过 miR-181a 介导的 Wnt/β-catenin 信号通路促进口腔鳞状细胞癌的进展,是其预后的生物标志物。
Cell Cycle. 2019 Nov;18(21):2902-2913. doi: 10.1080/15384101.2019.1662257. Epub 2019 Sep 4.
10
mRNA-Seq of single prostate cancer circulating tumor cells reveals recapitulation of gene expression and pathways found in prostate cancer.单细胞前列腺癌循环肿瘤细胞的 mRNA-Seq 揭示了前列腺癌中发现的基因表达和途径的重现。
PLoS One. 2012;7(11):e49144. doi: 10.1371/journal.pone.0049144. Epub 2012 Nov 7.

引用本文的文献

1
Regulatory Functions of microRNAs in Cancer Stem Cells: Mechanism, Facts, and Perspectives.微小RNA在癌症干细胞中的调控功能:机制、事实与展望
Cells. 2025 Jul 14;14(14):1073. doi: 10.3390/cells14141073.
2
Digoxin promotes anoikis of circulating cancer cells by targeting Na/K-ATPase α3-isoform.地高辛通过靶向钠/钾-ATP酶α3亚型促进循环癌细胞的失巢凋亡。
Cell Death Dis. 2025 May 11;16(1):373. doi: 10.1038/s41419-025-07703-z.
3
c-Rel drives pancreatic cancer metastasis through Fibronectin-Integrin signaling-induced isolation stress resistance and EMT activation.

本文引用的文献

1
Circulating tumor cells: approaches to isolation and characterization.循环肿瘤细胞:分离与鉴定方法。
J Cell Biol. 2011 Feb 7;192(3):373-82. doi: 10.1083/jcb.201010021.
2
Aberrant overexpression of satellite repeats in pancreatic and other epithelial cancers.卫星重复序列在胰腺和其他上皮性癌症中的异常过表达。
Science. 2011 Feb 4;331(6017):593-6. doi: 10.1126/science.1200801. Epub 2011 Jan 13.
3
Isolation of circulating tumor cells using a microvortex-generating herringbone-chip.利用微涡旋产生的人字形芯片分离循环肿瘤细胞。
c-Rel通过纤连蛋白-整合素信号诱导的隔离应激抗性和上皮-间质转化激活驱动胰腺癌转移。
bioRxiv. 2025 Feb 1:2025.01.29.635445. doi: 10.1101/2025.01.29.635445.
4
Longitudinal Circulating Tumor Cell Collection, Culture, and Characterization in Pancreatic Adenocarcinomas.胰腺腺癌中循环肿瘤细胞的纵向收集、培养及特征分析
Cancers (Basel). 2025 Jan 22;17(3):355. doi: 10.3390/cancers17030355.
5
TAK1 Promotes an Immunosuppressive Tumor Microenvironment through Cancer-Associated Fibroblast Phenotypic Conversion in Pancreatic Ductal Adenocarcinoma.TAK1 通过胰腺癌相关成纤维细胞表型转化促进免疫抑制性肿瘤微环境。
Clin Cancer Res. 2024 Nov 15;30(22):5138-5153. doi: 10.1158/1078-0432.CCR-24-1004.
6
Lymphocyte antigen 6 family member E suppresses apoptosis and promotes pancreatic cancer growth and migration via Wnt/β-catenin pathway activation.淋巴细胞抗原 6 家族成员 E 通过激活 Wnt/β-连环蛋白通路抑制细胞凋亡,促进胰腺癌生长和迁移。
Sci Rep. 2024 Aug 30;14(1):20196. doi: 10.1038/s41598-024-70764-1.
7
Integrated machine learning algorithms reveal a bone metastasis-related signature of circulating tumor cells in prostate cancer.集成机器学习算法揭示了前列腺癌循环肿瘤细胞中与骨转移相关的特征。
Sci Data. 2024 Jun 27;11(1):701. doi: 10.1038/s41597-024-03551-2.
8
Research progress on the multi-omics and survival status of circulating tumor cells.循环肿瘤细胞的多组学与生存状态研究进展。
Clin Exp Med. 2024 Mar 1;24(1):49. doi: 10.1007/s10238-024-01309-z.
9
Lung endothelium exploits susceptible tumor cell states to instruct metastatic latency.肺内皮细胞利用易受影响的肿瘤细胞状态来指导转移潜伏期。
Nat Cancer. 2024 May;5(5):716-730. doi: 10.1038/s43018-023-00716-7. Epub 2024 Feb 2.
10
Elucidating the Role of Pro-renin Receptors in Pancreatic Ductal Adenocarcinoma Progression: A Novel Therapeutic Target in Cancer Therapy.阐明前肾素受体在胰腺导管腺癌进展中的作用:癌症治疗中的一个新的治疗靶点。
Curr Cancer Drug Targets. 2024;24(9):881-889. doi: 10.2174/0115680096279288231205105904.
Proc Natl Acad Sci U S A. 2010 Oct 26;107(43):18392-7. doi: 10.1073/pnas.1012539107. Epub 2010 Oct 7.
4
Amplification-free digital gene expression profiling from minute cell quantities.从微量细胞中进行无扩增的数字基因表达谱分析。
Nat Methods. 2010 Aug;7(8):619-21. doi: 10.1038/nmeth.1480. Epub 2010 Jul 18.
5
Digital transcriptome profiling from attomole-level RNA samples.从飞摩尔级 RNA 样本进行数字转录组谱分析。
Genome Res. 2010 Apr;20(4):519-25. doi: 10.1101/gr.102129.109. Epub 2010 Feb 4.
6
DEGseq: an R package for identifying differentially expressed genes from RNA-seq data.DEGseq:一个用于从 RNA-seq 数据中识别差异表达基因的 R 包。
Bioinformatics. 2010 Jan 1;26(1):136-8. doi: 10.1093/bioinformatics/btp612. Epub 2009 Oct 24.
7
Integrative transcriptome analysis reveals common molecular subclasses of human hepatocellular carcinoma.综合转录组分析揭示了人类肝细胞癌的常见分子亚类。
Cancer Res. 2009 Sep 15;69(18):7385-92. doi: 10.1158/0008-5472.CAN-09-1089. Epub 2009 Sep 1.
8
Virtual terminator nucleotides for next-generation DNA sequencing.用于下一代DNA测序的虚拟终止子核苷酸
Nat Methods. 2009 Aug;6(8):593-5. doi: 10.1038/nmeth.1354. Epub 2009 Jul 20.
9
Quantification of the yeast transcriptome by single-molecule sequencing.通过单分子测序对酵母转录组进行定量分析。
Nat Biotechnol. 2009 Jul;27(7):652-8. doi: 10.1038/nbt.1551. Epub 2009 Jul 5.
10
WNT signaling pathway and stem cell signaling network.WNT信号通路与干细胞信号网络。
Clin Cancer Res. 2007 Jul 15;13(14):4042-5. doi: 10.1158/1078-0432.CCR-06-2316.