Suppr超能文献

感觉神经元中位于可移动囊泡池的一种stomatin/STOML3 复合物对 ASIC 通道的调节作用。

Regulation of ASIC channels by a stomatin/STOML3 complex located in a mobile vesicle pool in sensory neurons.

机构信息

Department of Neuroscience, Max-Delbrück Center for Molecular Medicine, Robert-Rössle-Strasse 10, 13092 Berlin-Buch, Germany.

出版信息

Open Biol. 2012 Jun;2(6):120096. doi: 10.1098/rsob.120096.

Abstract

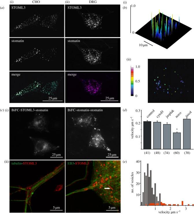
A complex of stomatin-family proteins and acid-sensing (proton-gated) ion channel (ASIC) family members participate in sensory transduction in invertebrates and vertebrates. Here, we have examined the role of the stomatin-family protein stomatin-like protein-3 (STOML3) in this process. We demonstrate that STOML3 interacts with stomatin and ASIC subunits and that this occurs in a highly mobile vesicle pool in dorsal root ganglia (DRG) neurons and Chinese hamster ovary cells. We identify a hydrophobic region in the N-terminus of STOML3 that is required for vesicular localization of STOML3 and regulates physical and functional interaction with ASICs. We further characterize STOML3-containing vesicles in DRG neurons and show that they are Rab11-positive, but not part of the early-endosomal, lysosomal or Rab14-dependent biosynthetic compartment. Moreover, uncoupling of vesicles from microtubules leads to incorporation of STOML3 into the plasma membrane and increased acid-gated currents. Thus, STOML3 defines a vesicle pool in which it associates with molecules that have critical roles in sensory transduction. We suggest that the molecular features of this vesicular pool may be characteristic of a 'transducosome' in sensory neurons.

摘要

一个由质膜蛋白家族成员和酸感应(质子门控)离子通道(ASIC)家族成员组成的复合物参与无脊椎动物和脊椎动物的感觉转导。在这里,我们研究了质膜蛋白家族成员 STOML3 在这个过程中的作用。我们证明 STOML3 与质膜蛋白和 ASIC 亚基相互作用,这种相互作用发生在背根神经节(DRG)神经元和中国仓鼠卵巢细胞中高度移动的囊泡池中。我们确定了 STOML3 N 端的一个疏水区,该区域对于 STOML3 的囊泡定位是必需的,并调节与 ASIC 的物理和功能相互作用。我们进一步表征了 DRG 神经元中的 STOML3 包含的囊泡,并表明它们是 Rab11 阳性的,但不是早期内体、溶酶体或 Rab14 依赖性生物合成隔室的一部分。此外,将囊泡与微管分离会导致 STOML3 整合到质膜中,并增加酸门控电流。因此,STOML3 定义了一个囊泡池,其中它与在感觉转导中起关键作用的分子相关联。我们认为,这个囊泡池的分子特征可能是感觉神经元中转导体的特征。

https://cdn.ncbi.nlm.nih.gov/pmc/blobs/d990/3390797/3473d9957963/rsob-2-120096-g1.jpg

文献检索

告别复杂PubMed语法,用中文像聊天一样搜索,搜遍4000万医学文献。AI智能推荐,让科研检索更轻松。

立即免费搜索

文件翻译

保留排版,准确专业,支持PDF/Word/PPT等文件格式,支持 12+语言互译。

免费翻译文档

深度研究

AI帮你快速写综述,25分钟生成高质量综述,智能提取关键信息,辅助科研写作。

立即免费体验