• 文献检索
  • 文档翻译
  • 深度研究
  • 学术资讯
  • Suppr Zotero 插件Zotero 插件
  • 邀请有礼
  • 套餐&价格
  • 历史记录
应用&插件
Suppr Zotero 插件Zotero 插件浏览器插件Mac 客户端Windows 客户端微信小程序
定价
高级版会员购买积分包购买API积分包
服务
文献检索文档翻译深度研究API 文档MCP 服务
关于我们
关于 Suppr公司介绍联系我们用户协议隐私条款
关注我们

Suppr 超能文献

核心技术专利:CN118964589B侵权必究
粤ICP备2023148730 号-1Suppr @ 2026

文献检索

告别复杂PubMed语法,用中文像聊天一样搜索,搜遍4000万医学文献。AI智能推荐,让科研检索更轻松。

立即免费搜索

文件翻译

保留排版,准确专业,支持PDF/Word/PPT等文件格式,支持 12+语言互译。

免费翻译文档

深度研究

AI帮你快速写综述,25分钟生成高质量综述,智能提取关键信息,辅助科研写作。

立即免费体验

星形细胞上调基因-1 调节星形细胞对神经损伤的反应:对反应性星形胶质细胞增生和神经退行性变的影响。

Astrocyte elevated gene-1 regulates astrocyte responses to neural injury: implications for reactive astrogliosis and neurodegeneration.

机构信息

University of North Texas Health Science Center, 3500 Camp Bowie Blvd, Fort Worth, TX, USA.

出版信息

J Neuroinflammation. 2012 Aug 11;9:195. doi: 10.1186/1742-2094-9-195.

DOI:10.1186/1742-2094-9-195
PMID:22884085
原文链接:https://pmc.ncbi.nlm.nih.gov/articles/PMC3488579/
Abstract

BACKGROUND

Reactive astrogliosis is a ubiquitous but poorly understood hallmark of central nervous system pathologies such as trauma and neurodegenerative diseases. In vitro and in vivo studies have identified proinflammatory cytokines and chemokines as mediators of astrogliosis during injury and disease; however, the molecular mechanism remains unclear. In this study, we identify astrocyte elevated gene-1 (AEG-1), a human immunodeficiency virus 1 or tumor necrosis factor α-inducible oncogene, as a novel modulator of reactive astrogliosis. AEG-1 has engendered tremendous interest in the field of cancer research as a therapeutic target for aggressive tumors. However, little is known of its role in astrocytes and astrocyte-mediated diseases. Based on its oncogenic role in several cancers, here we investigate the AEG-1-mediated regulation of astrocyte migration and proliferation during reactive astrogliosis.

METHODS

An in vivo brain injury mouse model was utilized to show AEG-1 induction following reactive astrogliosis. In vitro wound healing and cell migration assays following AEG-1 knockdown were performed to analyze the role of AEG-1 in astrocyte migration. AEG-1-mediated regulation of astrocyte proliferation was assayed by quantifying the levels of cell proliferation markers, Ki67 and proliferation cell nuclear antigen, using immunocytochemistry. Confocal microscopy was used to evaluate nucleolar localization of AEG-1 in cultured astrocytes following injury.

RESULTS

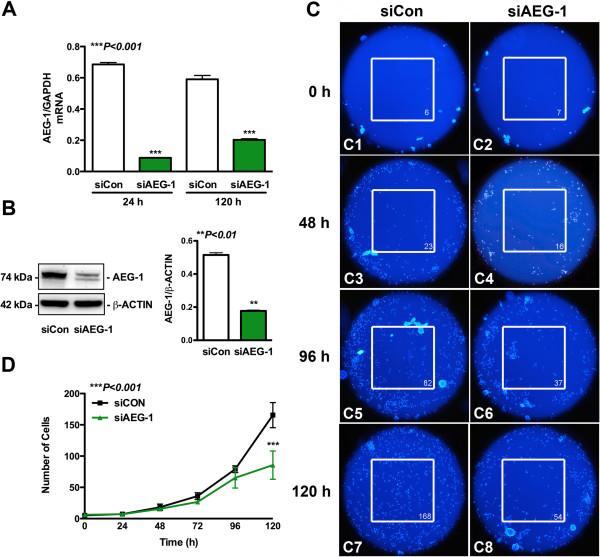
The in vivo mouse model for brain injury showed reactive astrocytes with increased glial fibrillary acidic protein and AEG-1 colocalization at the wound site. AEG-1 knockdown in cultured human astrocytes significantly reduced astrocyte migration into the wound site and cell proliferation. Confocal analysis showed colocalization of AEG-1 to the nucleolus of injured cultured human astrocytes.

CONCLUSIONS

The present findings report for the first time the novel role of AEG-1 in mediating reactive astrogliosis and in regulating astrocyte responses to injury. We also report the nucleolar localization of AEG-1 in human astrocytes in response to injury. Future studies may be directed towards elucidating the molecular mechanism of AEG-1 action in astrocytes during reactive astrogliosis.

摘要

背景

反应性星形胶质细胞增生是中枢神经系统病变(如创伤和神经退行性疾病)的普遍但了解甚少的标志。体外和体内研究已经确定促炎细胞因子和趋化因子是损伤和疾病期间星形胶质细胞增生的介质;然而,分子机制尚不清楚。在这项研究中,我们确定了星形细胞上调基因-1(AEG-1),一种人类免疫缺陷病毒 1 或肿瘤坏死因子 α 诱导的癌基因,作为反应性星形胶质细胞增生的新型调节剂。AEG-1 作为侵袭性肿瘤的治疗靶点,在癌症研究领域引起了极大的兴趣。然而,人们对其在星形胶质细胞和星形胶质细胞介导的疾病中的作用知之甚少。基于其在几种癌症中的致癌作用,我们在这里研究了 AEG-1 在反应性星形胶质细胞增生过程中对星形胶质细胞迁移和增殖的调节作用。

方法

利用体内脑损伤小鼠模型显示反应性星形胶质细胞增生后 AEG-1 的诱导。进行 AEG-1 敲低后的体外伤口愈合和细胞迁移实验,以分析 AEG-1 在星形胶质细胞迁移中的作用。通过免疫细胞化学定量测定细胞增殖标志物 Ki67 和增殖细胞核抗原的水平,检测 AEG-1 对星形胶质细胞增殖的调节作用。利用共聚焦显微镜评估损伤后培养的星形胶质细胞中 AEG-1 的核仁定位。

结果

体内脑损伤小鼠模型显示,伤灶处反应性星形胶质细胞中 GFAP 和 AEG-1 共定位增加。培养的人星形胶质细胞中 AEG-1 的敲低显著减少了星形胶质细胞向伤口部位的迁移和细胞增殖。共聚焦分析显示,AEG-1 与损伤培养的人星形胶质细胞的核仁共定位。

结论

本研究首次报道了 AEG-1 在介导反应性星形胶质细胞增生和调节星形胶质细胞对损伤的反应中的新作用。我们还报告了人类星形胶质细胞在受到损伤时 AEG-1 向核仁的定位。未来的研究可能旨在阐明 AEG-1 在反应性星形胶质细胞增生过程中在星形胶质细胞中的作用的分子机制。

https://cdn.ncbi.nlm.nih.gov/pmc/blobs/858b/3488579/afa6a5609229/1742-2094-9-195-6.jpg
https://cdn.ncbi.nlm.nih.gov/pmc/blobs/858b/3488579/88126c488a06/1742-2094-9-195-1.jpg
https://cdn.ncbi.nlm.nih.gov/pmc/blobs/858b/3488579/673294c2864b/1742-2094-9-195-2.jpg
https://cdn.ncbi.nlm.nih.gov/pmc/blobs/858b/3488579/efe7ce543858/1742-2094-9-195-3.jpg
https://cdn.ncbi.nlm.nih.gov/pmc/blobs/858b/3488579/8a109991aab4/1742-2094-9-195-4.jpg
https://cdn.ncbi.nlm.nih.gov/pmc/blobs/858b/3488579/77d703ebc7e6/1742-2094-9-195-5.jpg
https://cdn.ncbi.nlm.nih.gov/pmc/blobs/858b/3488579/afa6a5609229/1742-2094-9-195-6.jpg
https://cdn.ncbi.nlm.nih.gov/pmc/blobs/858b/3488579/88126c488a06/1742-2094-9-195-1.jpg
https://cdn.ncbi.nlm.nih.gov/pmc/blobs/858b/3488579/673294c2864b/1742-2094-9-195-2.jpg
https://cdn.ncbi.nlm.nih.gov/pmc/blobs/858b/3488579/efe7ce543858/1742-2094-9-195-3.jpg
https://cdn.ncbi.nlm.nih.gov/pmc/blobs/858b/3488579/8a109991aab4/1742-2094-9-195-4.jpg
https://cdn.ncbi.nlm.nih.gov/pmc/blobs/858b/3488579/77d703ebc7e6/1742-2094-9-195-5.jpg
https://cdn.ncbi.nlm.nih.gov/pmc/blobs/858b/3488579/afa6a5609229/1742-2094-9-195-6.jpg

相似文献

1
Astrocyte elevated gene-1 regulates astrocyte responses to neural injury: implications for reactive astrogliosis and neurodegeneration.星形细胞上调基因-1 调节星形细胞对神经损伤的反应:对反应性星形胶质细胞增生和神经退行性变的影响。
J Neuroinflammation. 2012 Aug 11;9:195. doi: 10.1186/1742-2094-9-195.
2
Reactive astrogliosis induced by TNF-α is associated with upregulated AEG-1 together with activated NF-κB pathway in vitro.在体外,由肿瘤坏死因子-α诱导的反应性星形胶质细胞增生与AEG-1上调以及核因子-κB通路激活有关。
Neurosci Lett. 2024 Aug 10;837:137899. doi: 10.1016/j.neulet.2024.137899. Epub 2024 Jul 15.
3
Astrocyte-Derived Estrogen Regulates Reactive Astrogliosis and is Neuroprotective following Ischemic Brain Injury.星形胶质细胞衍生的雌激素调节反应性星形胶质细胞增生,并在缺血性脑损伤后具有神经保护作用。
J Neurosci. 2020 Dec 9;40(50):9751-9771. doi: 10.1523/JNEUROSCI.0888-20.2020. Epub 2020 Nov 6.
4
The metabesity factor HMG20A potentiates astrocyte survival and reactive astrogliosis preserving neuronal integrity.代谢肥胖因子 HMG20A 增强了星形胶质细胞的存活和反应性星形胶质增生,从而保护了神经元的完整性。
Theranostics. 2021 May 12;11(14):6983-7004. doi: 10.7150/thno.57237. eCollection 2021.
5
Astrocyte elevated gene-1 is a novel modulator of HIV-1-associated neuroinflammation via regulation of nuclear factor-κB signaling and excitatory amino acid transporter-2 repression.星形胶质细胞上调基因-1是通过调节核因子κB信号传导和抑制兴奋性氨基酸转运体-2来调控HIV-1相关神经炎症的新型调节因子。
J Biol Chem. 2014 Jul 11;289(28):19599-612. doi: 10.1074/jbc.M114.567644. Epub 2014 May 22.
6
Functional requirement of dicer1 and miR-17-5p in reactive astrocyte proliferation after spinal cord injury in the mouse.Dicer1 和 miR-17-5p 在小鼠脊髓损伤后反应性星形胶质细胞增殖中的功能需求。
Glia. 2014 Dec;62(12):2044-60. doi: 10.1002/glia.22725. Epub 2014 Jul 18.
7
MicroRNA-145 as one negative regulator of astrogliosis.微小RNA-145作为星形胶质细胞增生的一种负调节因子。
Glia. 2015 Feb;63(2):194-205. doi: 10.1002/glia.22743. Epub 2014 Aug 20.
8
Induction of gp130-related cytokines and activation of JAK2/STAT3 pathway in astrocytes precedes up-regulation of glial fibrillary acidic protein in the 1-methyl-4-phenyl-1,2,3,6-tetrahydropyridine model of neurodegeneration: key signaling pathway for astrogliosis in vivo?在1-甲基-4-苯基-1,2,3,6-四氢吡啶神经退行性变模型中,星形胶质细胞中gp130相关细胞因子的诱导和JAK2/STAT3信号通路的激活先于胶质纤维酸性蛋白的上调:这是体内星形胶质细胞增生的关键信号通路?
J Biol Chem. 2004 May 7;279(19):19936-47. doi: 10.1074/jbc.M309304200. Epub 2004 Mar 2.
9
FOXO3a inhibits TNF-α- and IL-1β-induced astrocyte proliferation:Implication for reactive astrogliosis.叉头框蛋白 O3a(FOXO3a)抑制 TNF-α 和 IL-1β诱导的星形胶质细胞增殖:对反应性星形胶质细胞增生的影响。
Glia. 2011 Apr;59(4):641-54. doi: 10.1002/glia.21134. Epub 2011 Feb 3.
10
A Synergistic Effect of Reactive Oxygen and Reactive Nitrogen Species in Plasma Activated Liquid Media Triggers Astrocyte Wound Healing.等离子体激活液介质中活性氧和活性氮物种的协同作用触发星形胶质细胞创伤愈合。
Int J Mol Sci. 2020 May 8;21(9):3343. doi: 10.3390/ijms21093343.

引用本文的文献

1
The Astrocyte Elevated Gene- 1 Expression and other Risk Factors for Different Varieties of Diabetic Optic Neuropathy in Egyptian Patients with Diabetic Retinopathy.埃及糖尿病视网膜病变患者不同类型糖尿病性视神经病变的星形胶质细胞升高基因-1表达及其他危险因素
J Mol Neurosci. 2025 Jun 19;75(3):78. doi: 10.1007/s12031-025-02372-1.
2
Hippocampus- and neocortex-specific deletion of Aeg-1 causes learning memory impairment and depression in mice.在小鼠中,海马体和新皮质特异性缺失Aeg-1会导致学习记忆障碍和抑郁。
Cell Death Dis. 2025 Mar 23;16(1):199. doi: 10.1038/s41419-025-07508-0.
3
3,3'-Diindolylmethane improves pathology and neurological outcome following traumatic brain injury.

本文引用的文献

1
Cytoplasmic Metadherin (MTDH) provides survival advantage under conditions of stress by acting as RNA-binding protein.细胞质 Metadherin(MTDH)通过作为 RNA 结合蛋白在应激条件下提供生存优势。
J Biol Chem. 2012 Feb 10;287(7):4485-91. doi: 10.1074/jbc.C111.291518. Epub 2011 Dec 23.
2
Astrocyte elevated gene-1 (AEG-1) is a marker for aggressive salivary gland carcinoma.星形细胞上调基因-1(AEG-1)是侵袭性唾液腺癌的一个标志物。
J Transl Med. 2011 Dec 1;9:205. doi: 10.1186/1479-5876-9-205.
3
Astrocyte elevated gene 1: biological functions and molecular mechanism in cancer and beyond.
3,3'-二吲哚甲烷可改善创伤性脑损伤后的病理状况和神经功能预后。
Neurotherapeutics. 2025 Mar;22(2):e00531. doi: 10.1016/j.neurot.2025.e00531. Epub 2025 Feb 4.
4
Neurological Impact of Respiratory Viruses: Insights into Glial Cell Responses in the Central Nervous System.呼吸道病毒的神经学影响:对中枢神经系统中神经胶质细胞反应的见解
Microorganisms. 2024 Aug 20;12(8):1713. doi: 10.3390/microorganisms12081713.
5
Effect of astrocyte GPER on the optic nerve inflammatory response following optic nerve injury in mice.星形胶质细胞G蛋白偶联雌激素受体(GPER)对小鼠视神经损伤后视神经炎症反应的影响。
Heliyon. 2024 Apr 10;10(8):e29428. doi: 10.1016/j.heliyon.2024.e29428. eCollection 2024 Apr 30.
6
The Key Role of Liraglutide in Preventing Autophagy of Vascular Smooth Muscle Cells in High Glucose Conditions.利拉鲁肽在高糖环境中防止血管平滑肌细胞自噬中的关键作用。
Balkan Med J. 2024 Jan 3;41(1):54-63. doi: 10.4274/balkanmedj.galenos.2023.2023-8-44. Epub 2023 Nov 13.
7
Expression patterns of AEG-1 in the normal brain.AEG-1 在正常大脑中的表达模式。
Brain Struct Funct. 2023 Sep;228(7):1629-1641. doi: 10.1007/s00429-023-02676-1. Epub 2023 Jul 8.
8
Metadherin Regulates Inflammatory Breast Cancer Invasion and Metastasis.Metadherin 调节炎症性乳腺癌的侵袭和转移。
Int J Mol Sci. 2023 Feb 28;24(5):4694. doi: 10.3390/ijms24054694.
9
Transcriptome analysis in an AEG‑1‑deficient neuronal HT22 cell line.AEG-1基因缺陷的神经元HT22细胞系中的转录组分析。
Exp Ther Med. 2022 Sep 13;24(5):670. doi: 10.3892/etm.2022.11607. eCollection 2022 Nov.
10
Decitabine attenuates ischemic stroke by reducing astrocytes proliferation in rats.地西他滨通过减少大鼠星形胶质细胞增殖来减轻缺血性脑卒中。
PLoS One. 2022 Aug 2;17(8):e0272482. doi: 10.1371/journal.pone.0272482. eCollection 2022.
星形细胞上调基因 1:在癌症及其他领域中的生物学功能和分子机制。
Cell Biosci. 2011 Nov 7;1(1):36. doi: 10.1186/2045-3701-1-36.
4
The nucleolus: structure/function relationship in RNA metabolism.核仁:RNA 代谢中的结构/功能关系。
Wiley Interdiscip Rev RNA. 2010 Nov-Dec;1(3):415-31. doi: 10.1002/wrna.39. Epub 2010 Sep 22.
5
The nucleolus directly regulates p53 export and degradation.核仁直接调控 p53 的输出和降解。
J Cell Biol. 2011 Sep 5;194(5):689-703. doi: 10.1083/jcb.201105143.
6
Oncogene AEG-1 promotes glioma-induced neurodegeneration by increasing glutamate excitotoxicity.癌基因 AEG-1 通过增加谷氨酸兴奋性毒性促进胶质瘤诱导的神经退行性变。
Cancer Res. 2011 Oct 15;71(20):6514-23. doi: 10.1158/0008-5472.CAN-11-0782. Epub 2011 Aug 18.
7
Astrocyte elevated gene-1 overexpression in human primary gallbladder carcinomas: an unfavorable and independent prognostic factor.人原发性胆囊癌中星形细胞上调基因-1 的过表达:一个不利的、独立的预后因素。
Oncol Rep. 2011 Nov;26(5):1133-42. doi: 10.3892/or.2011.1387. Epub 2011 Jul 11.
8
Increased RNA-induced silencing complex (RISC) activity contributes to hepatocellular carcinoma.RNA 诱导沉默复合物 (RISC) 活性增加与肝细胞癌有关。
Hepatology. 2011 May;53(5):1538-48. doi: 10.1002/hep.24216.
9
MTDH/AEG-1-based DNA vaccine suppresses lung metastasis and enhances chemosensitivity to doxorubicin in breast cancer.基于 MTDH/AEG-1 的 DNA 疫苗抑制乳腺癌肺转移并增强多柔比星化疗敏感性。
Cancer Immunol Immunother. 2011 Jun;60(6):883-93. doi: 10.1007/s00262-011-0997-3. Epub 2011 Mar 13.
10
Metadherin enhances the invasiveness of breast cancer cells by inducing epithelial to mesenchymal transition.Metadherin 通过诱导上皮间质转化增强乳腺癌细胞的侵袭能力。
Cancer Sci. 2011 Jun;102(6):1151-7. doi: 10.1111/j.1349-7006.2011.01919.x. Epub 2011 Apr 5.