• 文献检索
  • 文档翻译
  • 深度研究
  • 学术资讯
  • Suppr Zotero 插件Zotero 插件
  • 邀请有礼
  • 套餐&价格
  • 历史记录
应用&插件
Suppr Zotero 插件Zotero 插件浏览器插件Mac 客户端Windows 客户端微信小程序
定价
高级版会员购买积分包购买API积分包
服务
文献检索文档翻译深度研究API 文档MCP 服务
关于我们
关于 Suppr公司介绍联系我们用户协议隐私条款
关注我们

Suppr 超能文献

核心技术专利:CN118964589B侵权必究
粤ICP备2023148730 号-1Suppr @ 2026

文献检索

告别复杂PubMed语法,用中文像聊天一样搜索,搜遍4000万医学文献。AI智能推荐,让科研检索更轻松。

立即免费搜索

文件翻译

保留排版,准确专业,支持PDF/Word/PPT等文件格式,支持 12+语言互译。

免费翻译文档

深度研究

AI帮你快速写综述,25分钟生成高质量综述,智能提取关键信息,辅助科研写作。

立即免费体验

用溶瘤单纯疱疹病毒治疗乳腺癌干细胞。

Treatment of breast cancer stem cells with oncolytic herpes simplex virus.

机构信息

Breast Cancer Center, Third Affiliated Hospital of Sun Yat-sen University, Guangzhou, China.

出版信息

Cancer Gene Ther. 2012 Oct;19(10):707-14. doi: 10.1038/cgt.2012.49. Epub 2012 Aug 17.

DOI:10.1038/cgt.2012.49
PMID:22898897
原文链接:https://pmc.ncbi.nlm.nih.gov/articles/PMC3444761/
Abstract

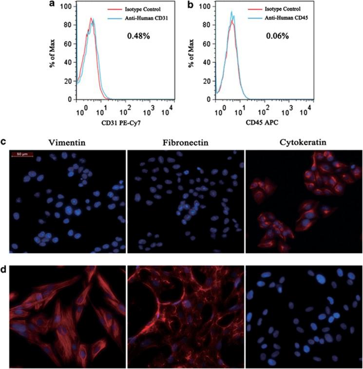
Cancer stem cells have recently been isolated from several different solid tumors. In breast cancer, the CD44(+)CD24(-/low) population is considered to comprise stem-like cells. The identification of cancer stem cells has provided new targets for the development of therapeutics. Oncolytic herpes simplex viruses (oHSVs) are an effective strategy for killing breast cancer cells and treating breast tumors in preclinical models. Here, we examined the efficacy of the oHSV G47Δ in killing breast cancer stem cells. Human breast cancer cell line SK-BR-3 and human primary breast cancer cells were cultured in suspension under conditions conducive to the growth of stem cells. They generated mammospheres, which had cancer stem cell properties. The proportion of CD44(+)CD24(-/low) cells in these mammospheres exceeded 95%, as determined by flow cytometry. The mammospheres were found to be highly tumorigenic when implanted subcutaneously in nude BALB/c mice. G47Δ contains the LacZ gene, and X-gal staining of infected cells in vitro and in vivo showed the replication and spread of the virus. G47Δ was found to be highly cytotoxic to the CD44(+)CD24(-/low) population in vitro, even when injected at low multiplicities of infection, and G47Δ treatment in vivo significantly inhibited tumor growth compared with mock treatment. This study demonstrates that oHSV is effective against breast cancer stem cells and could be a beneficial strategy for treating breast cancer patients.

摘要

癌症干细胞最近已从几种不同的实体瘤中分离出来。在乳腺癌中,CD44(+)CD24(-/low)群体被认为包含干细胞样细胞。癌症干细胞的鉴定为治疗药物的开发提供了新的靶点。溶瘤单纯疱疹病毒(oHSV)是一种有效策略,可用于杀死乳腺癌细胞并在临床前模型中治疗乳腺癌肿瘤。在这里,我们研究了 oHSV G47Δ 杀死乳腺癌干细胞的功效。人乳腺癌细胞系 SK-BR-3 和人原发性乳腺癌细胞在有利于干细胞生长的条件下进行悬浮培养。它们生成了具有癌症干细胞特性的乳腺球体。通过流式细胞术测定,这些乳腺球体中 CD44(+)CD24(-/low)细胞的比例超过 95%。将乳腺球体皮下植入裸鼠 BALB/c 中发现其具有高度致瘤性。G47Δ 含有 LacZ 基因,体外和体内感染细胞的 X-gal 染色显示病毒的复制和传播。发现 G47Δ 对体外 CD44(+)CD24(-/low)群体具有高度细胞毒性,即使在低感染复数下注射也是如此,与模拟治疗相比,体内 G47Δ 治疗显著抑制了肿瘤生长。这项研究表明,oHSV 对乳腺癌干细胞有效,可能是治疗乳腺癌患者的有益策略。

https://cdn.ncbi.nlm.nih.gov/pmc/blobs/f403/3444761/47d049a1a9d5/cgt201249f8.jpg
https://cdn.ncbi.nlm.nih.gov/pmc/blobs/f403/3444761/32fb61358e44/cgt201249f1.jpg
https://cdn.ncbi.nlm.nih.gov/pmc/blobs/f403/3444761/c02f5233a117/cgt201249f2.jpg
https://cdn.ncbi.nlm.nih.gov/pmc/blobs/f403/3444761/3d8e7689b125/cgt201249f3.jpg
https://cdn.ncbi.nlm.nih.gov/pmc/blobs/f403/3444761/d8b189d7cbb6/cgt201249f4.jpg
https://cdn.ncbi.nlm.nih.gov/pmc/blobs/f403/3444761/ef5e6d4ba51d/cgt201249f5.jpg
https://cdn.ncbi.nlm.nih.gov/pmc/blobs/f403/3444761/f673e32a719f/cgt201249f6.jpg
https://cdn.ncbi.nlm.nih.gov/pmc/blobs/f403/3444761/1aba29ec85ba/cgt201249f7.jpg
https://cdn.ncbi.nlm.nih.gov/pmc/blobs/f403/3444761/47d049a1a9d5/cgt201249f8.jpg
https://cdn.ncbi.nlm.nih.gov/pmc/blobs/f403/3444761/32fb61358e44/cgt201249f1.jpg
https://cdn.ncbi.nlm.nih.gov/pmc/blobs/f403/3444761/c02f5233a117/cgt201249f2.jpg
https://cdn.ncbi.nlm.nih.gov/pmc/blobs/f403/3444761/3d8e7689b125/cgt201249f3.jpg
https://cdn.ncbi.nlm.nih.gov/pmc/blobs/f403/3444761/d8b189d7cbb6/cgt201249f4.jpg
https://cdn.ncbi.nlm.nih.gov/pmc/blobs/f403/3444761/ef5e6d4ba51d/cgt201249f5.jpg
https://cdn.ncbi.nlm.nih.gov/pmc/blobs/f403/3444761/f673e32a719f/cgt201249f6.jpg
https://cdn.ncbi.nlm.nih.gov/pmc/blobs/f403/3444761/1aba29ec85ba/cgt201249f7.jpg
https://cdn.ncbi.nlm.nih.gov/pmc/blobs/f403/3444761/47d049a1a9d5/cgt201249f8.jpg

相似文献

1
Treatment of breast cancer stem cells with oncolytic herpes simplex virus.用溶瘤单纯疱疹病毒治疗乳腺癌干细胞。
Cancer Gene Ther. 2012 Oct;19(10):707-14. doi: 10.1038/cgt.2012.49. Epub 2012 Aug 17.
2
Oncolytic herpes simplex virus treatment of metastatic breast cancer.溶瘤单纯疱疹病毒治疗转移性乳腺癌。
Int J Oncol. 2012 Mar;40(3):757-63. doi: 10.3892/ijo.2011.1266. Epub 2011 Nov 21.
3
Human glioblastoma-derived cancer stem cells: establishment of invasive glioma models and treatment with oncolytic herpes simplex virus vectors.人胶质母细胞瘤来源的癌症干细胞:侵袭性胶质瘤模型的建立及溶瘤性单纯疱疹病毒载体治疗
Cancer Res. 2009 Apr 15;69(8):3472-81. doi: 10.1158/0008-5472.CAN-08-3886. Epub 2009 Apr 7.
4
An oncolytic herpes simplex virus vector, G47Δ, synergizes with paclitaxel in the treatment of breast cancer.溶瘤单纯疱疹病毒载体 G47Δ 与紫杉醇联合治疗乳腺癌具有协同作用。
Oncol Rep. 2013 Jun;29(6):2355-61. doi: 10.3892/or.2013.2359. Epub 2013 Mar 22.
5
Anti-tumor effect of oncolytic herpes simplex virus G47delta on human nasopharyngeal carcinoma.溶瘤单纯疱疹病毒G47δ对人鼻咽癌的抗肿瘤作用
Chin J Cancer. 2011 Dec;30(12):831-41. doi: 10.5732/cjc.011.10301. Epub 2011 Nov 4.
6
Treatment of human thyroid carcinoma cells with the g47delta oncolytic herpes simplex virus.用g47delta溶瘤单纯疱疹病毒治疗人甲状腺癌细胞。
Asian Pac J Cancer Prev. 2015;16(3):1241-5. doi: 10.7314/apjcp.2015.16.3.1241.
7
Oncolytic herpes simplex virus counteracts the hypoxia-induced modulation of glioblastoma stem-like cells.溶瘤单纯疱疹病毒对抗缺氧诱导的神经胶质瘤干细胞样细胞的调制。
Stem Cells Transl Med. 2012 Apr;1(4):322-32. doi: 10.5966/sctm.2011-0035. Epub 2012 Mar 21.
8
Oncolytic virus-mediated manipulation of DNA damage responses: synergy with chemotherapy in killing glioblastoma stem cells.溶瘤病毒介导的 DNA 损伤反应调控:与化疗药物协同杀伤脑胶质瘤干细胞。
J Natl Cancer Inst. 2012 Jan 4;104(1):42-55. doi: 10.1093/jnci/djr509. Epub 2011 Dec 15.
9
The oncolytic herpes simplex virus vector G47∆ effectively targets breast cancer stem cells.溶瘤单纯疱疹病毒载体 G47∆ 能有效靶向乳腺癌干细胞。
Oncol Rep. 2013 Mar;29(3):1108-14. doi: 10.3892/or.2012.2211. Epub 2012 Dec 24.
10
Oncolytic herpes simplex virus vectors for the treatment of human breast cancer.用于治疗人类乳腺癌的溶瘤单纯疱疹病毒载体
Chin Med J (Engl). 2005 Feb 20;118(4):307-12.

引用本文的文献

1
Oncolytic viruses: A novel treatment strategy for breast cancer.溶瘤病毒:一种治疗乳腺癌的新策略。
Genes Dis. 2021 Dec 16;10(2):430-446. doi: 10.1016/j.gendis.2021.11.011. eCollection 2023 Mar.
2
Breast Cancer Stem-Like Cells in Drug Resistance: A Review of Mechanisms and Novel Therapeutic Strategies to Overcome Drug Resistance.耐药性乳腺癌干细胞样细胞:克服耐药性的机制及新型治疗策略综述
Front Oncol. 2022 Mar 21;12:856974. doi: 10.3389/fonc.2022.856974. eCollection 2022.
3
In Situ Cancer Vaccination and Immunovirotherapy Using Oncolytic HSV.

本文引用的文献

1
Hepatocellular carcinoma-associated fibroblasts trigger NK cell dysfunction via PGE2 and IDO.肝癌相关成纤维细胞通过 PGE2 和 IDO 触发 NK 细胞功能障碍。
Cancer Lett. 2012 May 28;318(2):154-61. doi: 10.1016/j.canlet.2011.12.020. Epub 2011 Dec 17.
2
The therapeutic promise of the cancer stem cell concept.癌症干细胞概念的治疗前景。
J Clin Invest. 2010 Jan;120(1):41-50. doi: 10.1172/JCI41004.
3
Plasticity of stem cells derived from adult periodontal ligament.成体牙周膜干细胞的可塑性。
原位癌症疫苗接种和免疫病毒疗法使用溶瘤单纯疱疹病毒。
Viruses. 2021 Aug 31;13(9):1740. doi: 10.3390/v13091740.
4
Oncolytic Virotherapy Treatment of Breast Cancer: Barriers and Recent Advances.溶瘤病毒治疗乳腺癌:障碍与最新进展。
Viruses. 2021 Jun 11;13(6):1128. doi: 10.3390/v13061128.
5
Developing oncolytic through UL39 knockout by CRISPR-Cas9.通过CRISPR-Cas9敲除UL39来开发溶瘤病毒。
Iran J Basic Med Sci. 2020 Jul;23(7):937-944. doi: 10.22038/ijbms.2020.43864.10286.
6
Oncolytic Virotherapy for Breast Cancer Treatment.溶瘤病毒疗法治疗乳腺癌。
Curr Gene Ther. 2018;18(4):192-205. doi: 10.2174/1566523218666180910163805.
7
Oncolytic Virotherapy versus Cancer Stem Cells: A Review of Approaches and Mechanisms.溶瘤病毒疗法与癌症干细胞:方法与机制综述
Cancers (Basel). 2018 Apr 19;10(4):124. doi: 10.3390/cancers10040124.
8
VSV based virotherapy in ovarian cancer: the past, the present and …future?基于水泡性口炎病毒的卵巢癌病毒疗法:过去、现在及……未来?
J Cancer. 2017 Jul 22;8(12):2369-2383. doi: 10.7150/jca.19473. eCollection 2017.
9
Screening specific polypeptides of breast cancer stem cells from a phage display random peptide library.从噬菌体展示随机肽库中筛选乳腺癌干细胞的特异性多肽。
Oncol Lett. 2016 Dec;12(6):4727-4731. doi: 10.3892/ol.2016.5248. Epub 2016 Oct 13.
10
Targeting cancer stem cells with oncolytic virus.利用溶瘤病毒靶向癌症干细胞
Stem Cell Investig. 2014 Nov 28;1:20. doi: 10.3978/j.issn.2306-9759.2014.11.01. eCollection 2014.
Regen Med. 2009 Nov;4(6):809-21. doi: 10.2217/rme.09.55.
4
Cancer stem cells in breast cancer and metastasis.乳腺癌中的癌症干细胞与转移
Breast Cancer Res Treat. 2009 Nov;118(2):241-54. doi: 10.1007/s10549-009-0524-9.
5
Association of breast cancer stem cells identified by aldehyde dehydrogenase 1 expression with resistance to sequential Paclitaxel and epirubicin-based chemotherapy for breast cancers.通过醛脱氢酶1表达鉴定的乳腺癌干细胞与乳腺癌序贯紫杉醇和表柔比星化疗耐药性的关联。
Clin Cancer Res. 2009 Jun 15;15(12):4234-41. doi: 10.1158/1078-0432.CCR-08-1479. Epub 2009 Jun 9.
6
Association of reactive oxygen species levels and radioresistance in cancer stem cells.癌症干细胞中活性氧水平与放射抗性的关联
Nature. 2009 Apr 9;458(7239):780-3. doi: 10.1038/nature07733.
7
Cancer screening in the United States, 2009: a review of current American Cancer Society guidelines and issues in cancer screening.2009年美国癌症筛查:美国癌症协会当前指南及癌症筛查问题综述
CA Cancer J Clin. 2009 Jan-Feb;59(1):27-41. doi: 10.3322/caac.20008.
8
Phase Ib trial of mutant herpes simplex virus G207 inoculated pre-and post-tumor resection for recurrent GBM.复发性胶质母细胞瘤患者在肿瘤切除前后接种突变型单纯疱疹病毒G207的Ib期试验。
Mol Ther. 2009 Jan;17(1):199-207. doi: 10.1038/mt.2008.228. Epub 2008 Oct 28.
9
[Influence factors on the formation of mammospheres from breast cancer stem cells].[乳腺癌干细胞形成乳腺球的影响因素]
Beijing Da Xue Xue Bao Yi Xue Ban. 2008 Oct 18;40(5):500-4.
10
Suspension culture combined with chemotherapeutic agents for sorting of breast cancer stem cells.悬浮培养联合化疗药物用于乳腺癌干细胞分选
BMC Cancer. 2008 May 14;8:135. doi: 10.1186/1471-2407-8-135.