Friedrich Miescher Laboratory of the Max Planck Society, Tübingen, Germany.
EMBO J. 2012 Oct 17;31(20):4072-84. doi: 10.1038/emboj.2012.256. Epub 2012 Sep 7.
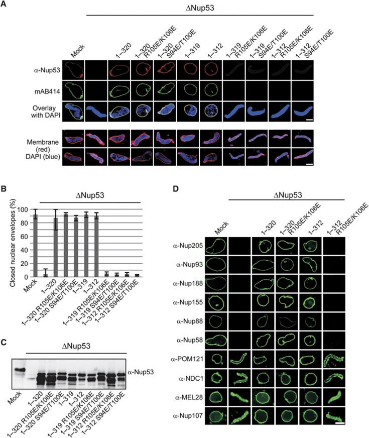
Nuclear pore complexes (NPCs) fuse the two membranes of the nuclear envelope (NE) to a pore, connecting cytoplasm and nucleoplasm and allowing exchange of macromolecules between these compartments. Most NPC proteins do not contain integral membrane domains and thus it is largely unclear how NPCs are embedded and anchored in the NE. Here, we show that the evolutionary conserved nuclear pore protein Nup53 binds independently of other proteins to membranes, a property that is crucial for NPC assembly and conserved between yeast and vertebrates. The vertebrate protein comprises two membrane binding sites, of which the C-terminal domain has membrane deforming capabilities, and is specifically required for de novo NPC assembly and insertion into the intact NE during interphase. Dimerization of Nup53 contributes to its membrane interaction and is crucial for its function in NPC assembly.
核孔复合体 (NPC) 将核膜 (NE) 的两层膜融合成一个孔,连接细胞质和核质,允许这些隔室之间的大分子交换。大多数 NPC 蛋白不包含完整的膜结构域,因此 NPC 如何嵌入和锚定在 NE 中在很大程度上尚不清楚。在这里,我们表明,进化保守的核孔蛋白 Nup53 独立于其他蛋白质与膜结合,这一特性对于 NPC 的组装至关重要,并且在酵母和脊椎动物之间是保守的。该脊椎动物蛋白包含两个膜结合位点,其中 C 端结构域具有膜变形能力,并且特别需要从头组装 NPC 并在有丝分裂期间插入完整的 NE 中。Nup53 的二聚化有助于其膜相互作用,对于其在 NPC 组装中的功能至关重要。