Suppr超能文献

Runx1 和 Runx3 参与了高度抑制性的产生和功能的 IL-17 产生 T 调节细胞的生成。

Runx1 and Runx3 are involved in the generation and function of highly suppressive IL-17-producing T regulatory cells.

机构信息

Department of Medicine, Division of Hematology-Oncology and Cancer Biology, Beth Israel Deaconess Medical Center, Harvard Medical School, Boston, Massachusetts, United States of America.

出版信息

PLoS One. 2012;7(9):e45115. doi: 10.1371/journal.pone.0045115. Epub 2012 Sep 12.

Abstract

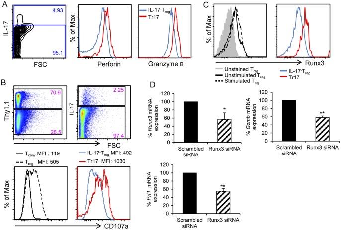
CD4(+)Foxp3(+) T regulatory cells (Tregs) display phenotypic and functional plasticity that is regulated by cytokines and other immune cells. Previously, we determined that during co-culture with CD4(+)CD25(-) T cells and antigen presenting cells, Tregs produced IL-17. Here, we investigated the mechanisms underlying the differentiation of IL-17-producing Treg (Tr17) cells and their molecular and functional properties. We determined that during stimulation via TCR/CD3 and CD28, the combination of IL-1β and IL-2 was necessary and sufficient for the generation of Tr17 cells. Tr17 cells expressed Runx1 transcription factor, which was required for sustained expression of Foxp3 and RORγt and for production of IL-17. Surprisingly, Tr17 cells also expressed Runx3, which regulated transcription of perforin and granzyme B thereby mediating cytotoxic activity. Our studies indicate that Tr17 cells concomitantly express Foxp3, RORγt, Runx1 and Runx3 and are capable of producing IL-17 while mediating potent suppressive and cytotoxic function.

摘要

CD4(+)Foxp3(+)T 调节细胞(Tregs)表现出表型和功能的可塑性,这种可塑性受细胞因子和其他免疫细胞的调节。此前,我们确定在与 CD4(+)CD25(-)T 细胞和抗原呈递细胞共培养时,Tregs 会产生 IL-17。在这里,我们研究了产生 IL-17 的 Treg(Tr17)细胞分化的机制及其分子和功能特性。我们确定,在通过 TCR/CD3 和 CD28 刺激时,IL-1β 和 IL-2 的组合对于 Tr17 细胞的产生是必要且充分的。Tr17 细胞表达转录因子 Runx1,这对于 Foxp3 和 RORγt 的持续表达以及 IL-17 的产生是必需的。令人惊讶的是,Tr17 细胞还表达了 Runx3,它调节穿孔素和颗粒酶 B 的转录,从而介导细胞毒性活性。我们的研究表明,Tr17 细胞同时表达 Foxp3、RORγt、Runx1 和 Runx3,能够产生 IL-17,同时具有强大的抑制和细胞毒性功能。

https://cdn.ncbi.nlm.nih.gov/pmc/blobs/7a99/3440330/10884e9ea4d1/pone.0045115.g001.jpg

文献检索

告别复杂PubMed语法,用中文像聊天一样搜索,搜遍4000万医学文献。AI智能推荐,让科研检索更轻松。

立即免费搜索

文件翻译

保留排版,准确专业,支持PDF/Word/PPT等文件格式,支持 12+语言互译。

免费翻译文档

深度研究

AI帮你快速写综述,25分钟生成高质量综述,智能提取关键信息,辅助科研写作。

立即免费体验