Suppr超能文献

miRNA-212/132 家族调节心脏肥大和心肌细胞自噬。

The miRNA-212/132 family regulates both cardiac hypertrophy and cardiomyocyte autophagy.

机构信息

Department of Molecular Cell Biology, Max Planck Institute of Biophysical Chemistry, 37077 Gottingen, Germany.

出版信息

Nat Commun. 2012;3:1078. doi: 10.1038/ncomms2090.

Abstract

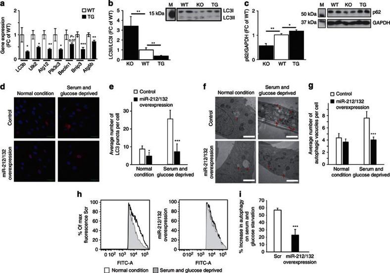
Pathological growth of cardiomyocytes (hypertrophy) is a major determinant for the development of heart failure, one of the leading medical causes of mortality worldwide. Here we show that the microRNA (miRNA)-212/132 family regulates cardiac hypertrophy and autophagy in cardiomyocytes. Hypertrophic stimuli upregulate cardiomyocyte expression of miR-212 and miR-132, which are both necessary and sufficient to drive the hypertrophic growth of cardiomyocytes. MiR-212/132 null mice are protected from pressure-overload-induced heart failure, whereas cardiomyocyte-specific overexpression of the miR-212/132 family leads to pathological cardiac hypertrophy, heart failure and death in mice. Both miR-212 and miR-132 directly target the anti-hypertrophic and pro-autophagic FoxO3 transcription factor and overexpression of these miRNAs leads to hyperactivation of pro-hypertrophic calcineurin/NFAT signalling and an impaired autophagic response upon starvation. Pharmacological inhibition of miR-132 by antagomir injection rescues cardiac hypertrophy and heart failure in mice, offering a possible therapeutic approach for cardiac failure.

摘要

心肌细胞的病理性生长(肥大)是心力衰竭发展的主要决定因素,心力衰竭是全球主要的致死性医学病因之一。在这里,我们发现 microRNA(miRNA)-212/132 家族调控心肌细胞中的心肌肥大和自噬。肥大刺激物上调心肌细胞中 miR-212 和 miR-132 的表达,这两者都是驱动心肌细胞肥大生长所必需且充分的条件。miR-212/132 缺失小鼠可免受压力超负荷诱导的心力衰竭的影响,而心肌细胞特异性过表达 miR-212/132 家族则导致小鼠发生病理性心肌肥大、心力衰竭和死亡。miR-212 和 miR-132 均可直接靶向抗肥大和促进自噬的 FoxO3 转录因子,过表达这些 miRNA 可导致促肥大的钙调神经磷酸酶/NFAT 信号过度激活,并在饥饿时损害自噬反应。通过注射反义寡核苷酸抑制 miR-132 的药理学抑制作用可挽救小鼠的心肌肥大和心力衰竭,为心力衰竭提供了一种可能的治疗方法。

https://cdn.ncbi.nlm.nih.gov/pmc/blobs/53f4/3657998/d44c531d0023/ncomms2090-f1.jpg

文献AI研究员

20分钟写一篇综述,助力文献阅读效率提升50倍。

立即体验

用中文搜PubMed

大模型驱动的PubMed中文搜索引擎

马上搜索

文档翻译

学术文献翻译模型,支持多种主流文档格式。

立即体验