Wellcome Trust-Medical Research Council Cambridge Stem Cell Institute, Anne McLaren Laboratory for Regenerative Medicine, West Forvie Site, Robinson Way, Cambridge, UK.
Diabetologia. 2012 Dec;55(12):3284-95. doi: 10.1007/s00125-012-2687-x. Epub 2012 Sep 26.
AIMS/HYPOTHESIS: Human embryonic stem cells (hESCs) and human induced pluripotent stem cells (hIPSCs) offer unique opportunities for regenerative medicine and for the study of mammalian development. However, developing methods to differentiate hESCs/hIPSCs into specific cell types following a natural pathway of development remains a major challenge.
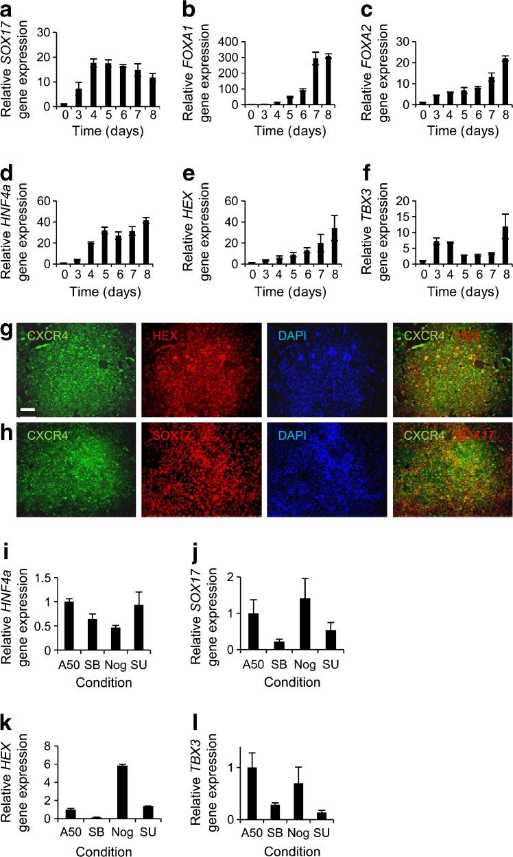
We used defined culture media to identify signalling pathways controlling the differentiation of hESCs/hIPSCs into pancreatic or hepatic progenitors. This approach avoids the use of feeders, stroma cells or serum, all of which can interfere with experimental outcomes and could preclude future clinical applications.
This study reveals, for the first time, that activin/TGF-β signalling blocks pancreatic specification induced by retinoic acid while promoting hepatic specification in combination with bone morphogenetic protein and fibroblast growth factor. Using this knowledge, we developed culture systems to differentiate human pluripotent stem cells into near homogenous population of pancreatic and hepatic progenitors displaying functional characteristics specific to their natural counterparts. Finally, functional experiments showed that activin/TGF-β signalling achieves this essential function by controlling the levels of transcription factors necessary for liver and pancreatic development, such as HEX and HLXB9.
CONCLUSION/INTERPRETATION: Our methods of differentiation provide an advantageous system to model early human endoderm development in vitro, and also represent an important step towards the generation of pancreatic and hepatic cells for clinical applications.
目的/假设:人类胚胎干细胞(hESCs)和人类诱导多能干细胞(hIPSCs)为再生医学和哺乳动物发育研究提供了独特的机会。然而,开发将 hESCs/hIPSCs 按照自然发育途径分化为特定细胞类型的方法仍然是一个主要挑战。
我们使用定义的培养基来确定控制 hESCs/hIPSCs 向胰腺或肝祖细胞分化的信号通路。这种方法避免了使用饲养细胞、基质细胞或血清,所有这些都可能干扰实验结果,并可能排除未来的临床应用。
本研究首次揭示,激活素/TGF-β信号通路阻断了维甲酸诱导的胰腺特化,同时与骨形态发生蛋白和成纤维细胞生长因子结合促进了肝特化。利用这一知识,我们开发了培养系统,将人类多能干细胞分化为具有接近同质的胰腺和肝祖细胞群体,显示出与其天然对应物特异性相关的功能特征。最后,功能实验表明,激活素/TGF-β信号通路通过控制肝和胰腺发育所必需的转录因子(如 HEX 和 HLXB9)的水平来实现这一关键功能。
结论/解释:我们的分化方法为体外模拟人类早期内胚层发育提供了一个有利的系统,也代表了朝着用于临床应用的胰腺和肝细胞生成迈出的重要一步。