Suppr超能文献

雌激素依赖性子宫分泌骨桥蛋白激活囊胚黏附能力。

Estrogen-dependent uterine secretion of osteopontin activates blastocyst adhesion competence.

机构信息

Laboratory of Animal Breeding, Department of Veterinary Medical Sciences, The University of Tokyo, Bunkyo-ku, Tokyo, Japan.

出版信息

PLoS One. 2012;7(11):e48933. doi: 10.1371/journal.pone.0048933. Epub 2012 Nov 9.

Abstract

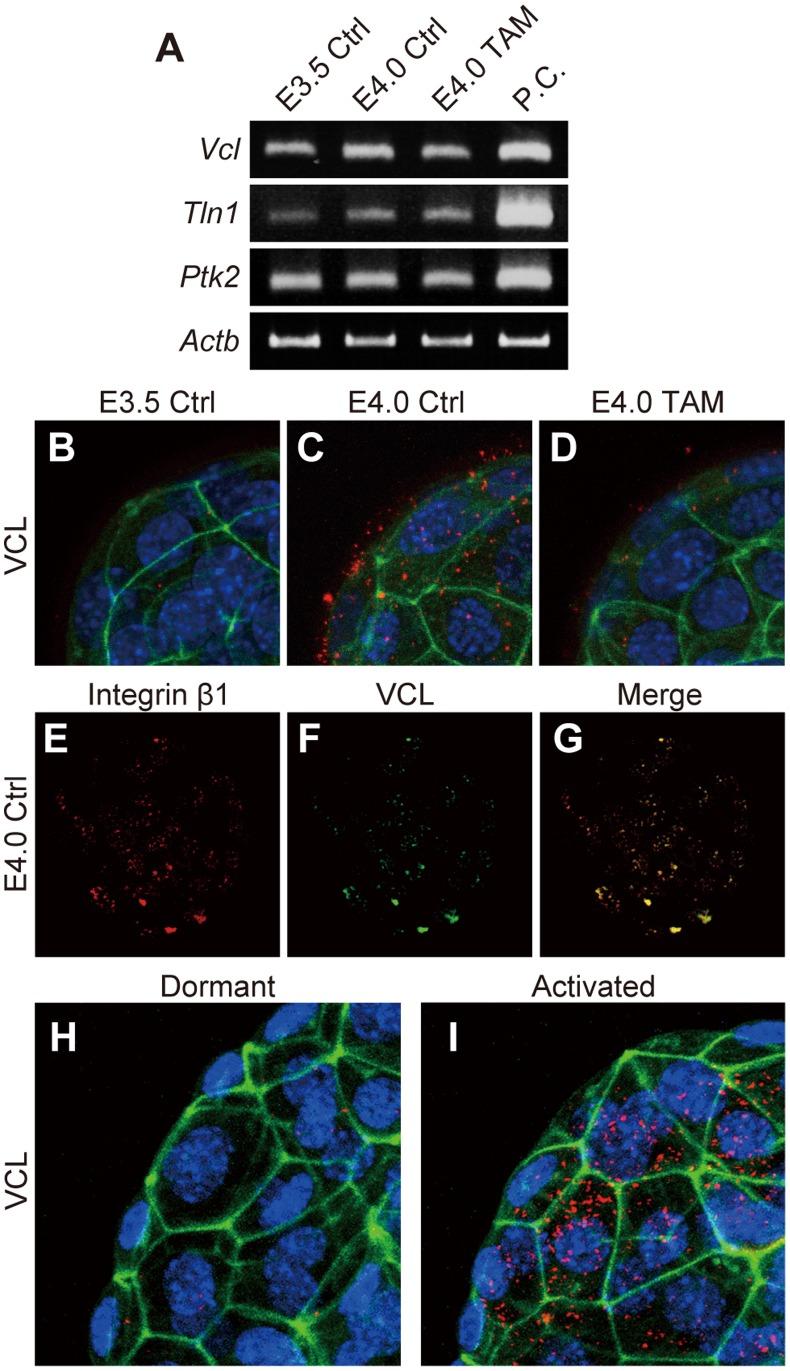
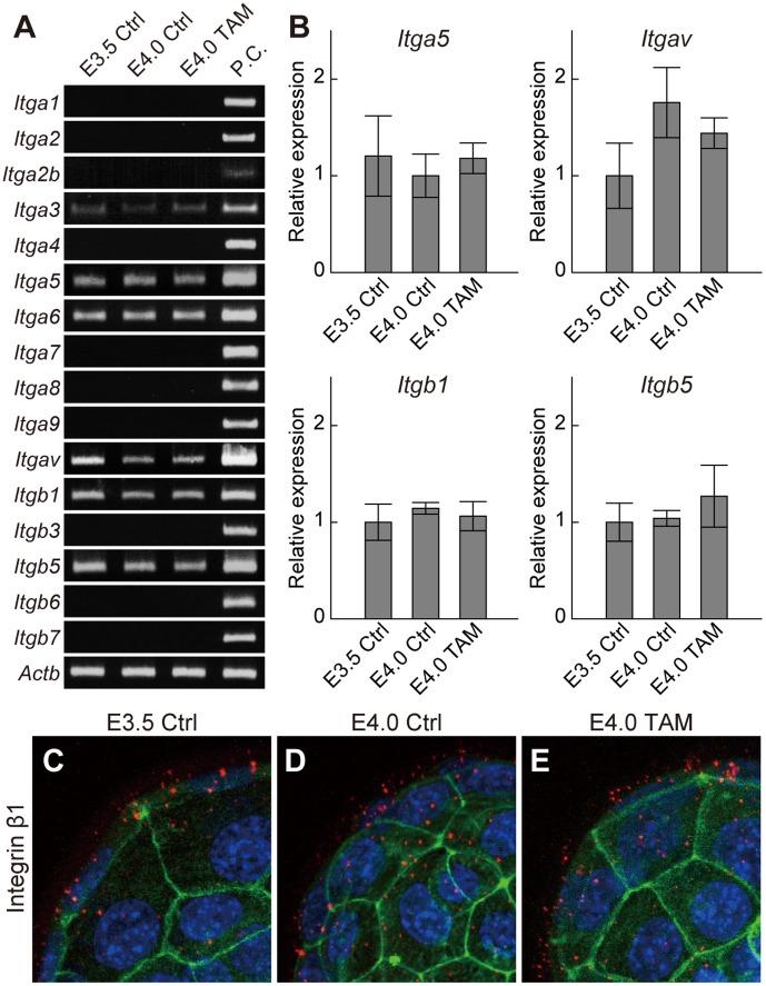
Embryo implantation is a highly orchestrated process that involves blastocyst-uterine interactions. This process is confined to a defined interval during gestation referred to as the "window of embryo implantation receptivity". In mice this receptive period is controlled by ovarian estrogen and involves a coordination of blastocyst adhesion competence and uterine receptivity. Mechanisms coordinating the acquisition of blastocyst adhesion competence and uterine receptivity are largely unknown. Here, we show that ovarian estrogen indirectly regulates blastocyst adhesion competence. Acquisition of blastocyst adhesion competence was attributed to integrin activation (e.g. formation of adhesion complexes) rather than de novo integrin synthesis. Osteopontin (OPN) was identified as an estrogen-dependent uterine endometrial gland secretory factor responsible for activating blastocyst adhesion competence. Increased adhesion complex assembly in OPN-treated blastocysts was mediated through focal adhesion kinase (FAK)- and phosphatidylinositol 3-kinase (PI3K)-dependent signaling pathways. These findings define for the first time specific regulatory components of an estrogen-dependent pathway coordinating blastocyst adhesion competence and uterine receptivity.

摘要

胚胎着床是一个高度协调的过程,涉及胚泡与子宫的相互作用。这个过程局限于妊娠期间的一个特定时间段,称为“胚胎着床接受窗口”。在小鼠中,这个接受期由卵巢雌激素控制,并涉及胚泡黏附能力和子宫接受性的协调。协调胚泡黏附能力和子宫接受性的机制在很大程度上尚不清楚。在这里,我们表明卵巢雌激素间接调节胚泡黏附能力。胚泡黏附能力的获得归因于整合素的激活(例如,黏附复合物的形成),而不是整合素的从头合成。骨桥蛋白(OPN)被鉴定为一种雌激素依赖性的子宫子宫内膜腺分泌因子,负责激活胚泡黏附能力。在 OPN 处理的胚泡中,黏附复合物的组装增加是通过粘着斑激酶(FAK)和磷脂酰肌醇 3-激酶(PI3K)依赖的信号通路介导的。这些发现首次定义了一个雌激素依赖性途径的具体调节成分,该途径协调胚泡黏附能力和子宫接受性。

https://cdn.ncbi.nlm.nih.gov/pmc/blobs/945c/3494704/550f611be1a3/pone.0048933.g001.jpg

文献AI研究员

20分钟写一篇综述,助力文献阅读效率提升50倍。

立即体验

用中文搜PubMed

大模型驱动的PubMed中文搜索引擎

马上搜索

文档翻译

学术文献翻译模型,支持多种主流文档格式。

立即体验