Suppr超能文献

神经退行性帕金森综合征患者血清细胞因子的抗体微阵列分析。

An antibody microarray analysis of serum cytokines in neurodegenerative Parkinsonian syndromes.

机构信息

Clinical Department of Neurology, Innsbruck Medical University, Innsbruck, Austria.

Division of Molecular Pathophysiology, Biocenter, Innsbruck Medical University, and Tyrolean Cancer Research Institute, Innsbruck, Austria.

出版信息

Proteome Sci. 2012 Nov 23;10(1):71. doi: 10.1186/1477-5956-10-71.

Abstract

BACKGROUND

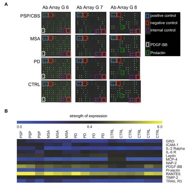
Microarray technology may offer a new opportunity to gain insight into disease-specific global protein expression profiles. The present study was performed to apply a serum antibody microarray to screen for differentially regulated cytokines in Parkinson's disease (PD), multiple system atrophy (MSA), progressive supranuclear palsy (PSP) and corticobasal syndrome (CBS).

RESULTS

Serum samples were obtained from patients with clinical diagnoses of PD (n = 117), MSA (n = 31) and PSP/CBS (n = 38) and 99 controls. Cytokine profiles of sera from patients and controls were analyzed with a semiquantitative human antibody array for 174 cytokines and the expression of 12 cytokines was found to be significantly altered. In a next step, results from the microarray experiment were individually validated by different immunoassays. Immunoassay validation confirmed a significant increase of median PDGF-BB levels in patients with PSP/CBS, MSA and PD and a decrease of median prolactin levels in PD. However, neither PDGF-BB nor prolactin were specific biomarkers to discriminate PSP/CBS, MSA, PD and controls.

CONCLUSIONS

In our unbiased cytokine array based screening approach and validation by a different immunoassay only two of 174 cytokines were significantly altered between patients and controls.

摘要

背景

微阵列技术可能为深入了解特定疾病的全球蛋白质表达谱提供新的机会。本研究旨在应用血清抗体微阵列筛选帕金森病(PD)、多系统萎缩症(MSA)、进行性核上性麻痹(PSP)和皮质基底节综合征(CBS)中差异调节的细胞因子。

结果

从临床诊断为 PD(n=117)、MSA(n=31)和 PSP/CBS(n=38)的患者以及 99 名对照者中获得血清样本。使用半定量人抗体阵列分析患者和对照者的细胞因子谱,发现 12 种细胞因子的表达明显改变。在下一步中,通过不同的免疫测定法分别验证微阵列实验的结果。免疫测定验证证实 PSP/CBS、MSA 和 PD 患者的 PDGF-BB 水平中位数显著升高,PD 患者的催乳素水平中位数降低。然而,PDGF-BB 和催乳素均不是区分 PSP/CBS、MSA、PD 和对照者的特异性生物标志物。

结论

在我们基于无偏细胞因子阵列的筛选方法和通过不同免疫测定法的验证中,只有 174 种细胞因子中的两种在患者和对照者之间发生了显著改变。

https://cdn.ncbi.nlm.nih.gov/pmc/blobs/dbd5/3539904/2fb0e6340219/1477-5956-10-71-1.jpg

文献检索

告别复杂PubMed语法,用中文像聊天一样搜索,搜遍4000万医学文献。AI智能推荐,让科研检索更轻松。

立即免费搜索

文件翻译

保留排版,准确专业,支持PDF/Word/PPT等文件格式,支持 12+语言互译。

免费翻译文档

深度研究

AI帮你快速写综述,25分钟生成高质量综述,智能提取关键信息,辅助科研写作。

立即免费体验