Suppr超能文献

遗传性缺失鼠类 Pyrin 蛋白(家族性地中海热蛋白)可导致白细胞介素-1β水平升高。

Genetic loss of murine pyrin, the Familial Mediterranean Fever protein, increases interleukin-1β levels.

机构信息

Curriculum of Genetics and Molecular Biology, University of North Carolina, Chapel Hill, NC, USA.

出版信息

PLoS One. 2012;7(11):e51105. doi: 10.1371/journal.pone.0051105. Epub 2012 Nov 30.

Abstract

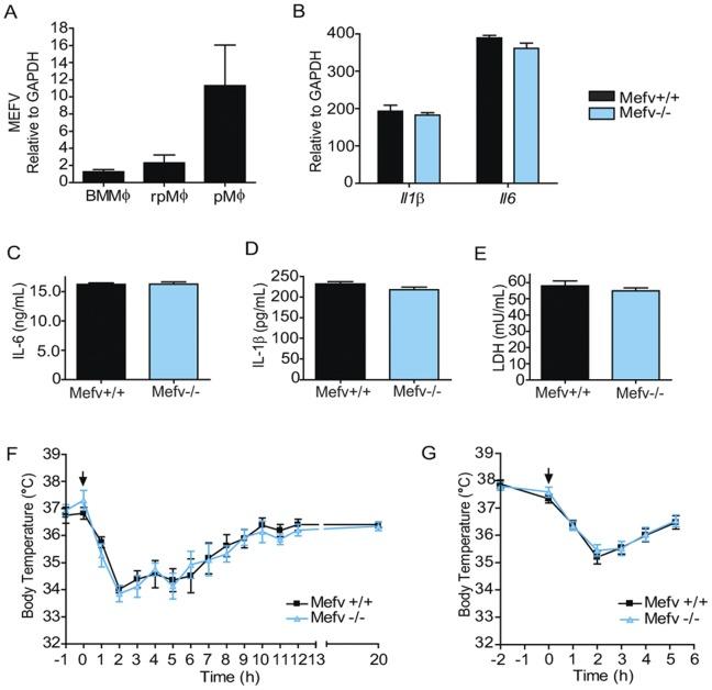
Familial Mediterranean Fever (FMF) is an inherited autoinflammatory disorder characterized by unprovoked episodes of fever and inflammation. The associated gene, MEFV (Mediterranean Fever), is expressed primarily by cells of myeloid lineage and encodes the protein pyrin/TRIM20/Marenostrin. The mechanism by which mutations in pyrin alter protein function to cause episodic inflammation is controversial. To address this question, we have generated a mouse line lacking the Mefv gene by removing a 21 kb fragment containing the entire Mefv locus. While the development of immune cell populations appears normal in these animals, we show enhanced interleukin (IL) 1β release by Mefv(-/-) macrophages in response to a spectrum of inflammatory stimuli, including stimuli dependent on IL-1β processing by the NLRP1b, NLRP3 and NLRC4 inflammasomes. Caspase-1 activity, however, did not change under identical conditions. These results are consistent with a model in which pyrin acts to limit the release of IL-1β generated by activation and assembly of inflammasomes in response to subclinical immune challenges.

摘要

家族性地中海热(FMF)是一种遗传性自身炎症性疾病,其特征为无明显诱因的发热和炎症发作。相关基因 MEFV(地中海热)主要由髓系细胞表达,并编码蛋白 pyrin/TRIM20/Marenostrin。pyrin 突变如何改变蛋白功能从而导致间歇性炎症的机制存在争议。为了解决这个问题,我们通过去除包含整个 Mefv 基因座的 21kb 片段,生成了缺乏 Mefv 基因的小鼠系。尽管这些动物的免疫细胞群发育似乎正常,但我们发现 Mefv(-/-)巨噬细胞对一系列炎症刺激物(包括依赖 NLRP1b、NLRP3 和 NLRC4 炎性体处理 IL-1β 的刺激物)的反应中,白细胞介素(IL)1β 的释放增强。然而,在相同条件下,半胱天冬酶-1 的活性没有变化。这些结果与 pyrin 通过限制炎性体激活和组装后产生的 IL-1β 释放的模型一致,这种释放是对亚临床免疫挑战的反应。

https://cdn.ncbi.nlm.nih.gov/pmc/blobs/f099/3511413/e32b1532d24c/pone.0051105.g001.jpg

文献检索

告别复杂PubMed语法,用中文像聊天一样搜索,搜遍4000万医学文献。AI智能推荐,让科研检索更轻松。

立即免费搜索

文件翻译

保留排版,准确专业,支持PDF/Word/PPT等文件格式,支持 12+语言互译。

免费翻译文档

深度研究

AI帮你快速写综述,25分钟生成高质量综述,智能提取关键信息,辅助科研写作。

立即免费体验