• 文献检索
  • 文档翻译
  • 深度研究
  • 学术资讯
  • Suppr Zotero 插件Zotero 插件
  • 邀请有礼
  • 套餐&价格
  • 历史记录
应用&插件
Suppr Zotero 插件Zotero 插件浏览器插件Mac 客户端Windows 客户端微信小程序
定价
高级版会员购买积分包购买API积分包
服务
文献检索文档翻译深度研究API 文档MCP 服务
关于我们
关于 Suppr公司介绍联系我们用户协议隐私条款
关注我们

Suppr 超能文献

核心技术专利:CN118964589B侵权必究
粤ICP备2023148730 号-1Suppr @ 2026

文献检索

告别复杂PubMed语法,用中文像聊天一样搜索,搜遍4000万医学文献。AI智能推荐,让科研检索更轻松。

立即免费搜索

文件翻译

保留排版,准确专业,支持PDF/Word/PPT等文件格式,支持 12+语言互译。

免费翻译文档

深度研究

AI帮你快速写综述,25分钟生成高质量综述,智能提取关键信息,辅助科研写作。

立即免费体验

CDKL5 调控鞭毛长度,并在衣藻的鞭毛基部定位于此。

CDKL5 regulates flagellar length and localizes to the base of the flagella in Chlamydomonas.

机构信息

Department of Plant Biology, University of Minnesota, St. Paul, MN 55108, USA.

出版信息

Mol Biol Cell. 2013 Mar;24(5):588-600. doi: 10.1091/mbc.E12-10-0718. Epub 2013 Jan 2.

DOI:10.1091/mbc.E12-10-0718
PMID:23283985
原文链接:https://pmc.ncbi.nlm.nih.gov/articles/PMC3583663/
Abstract

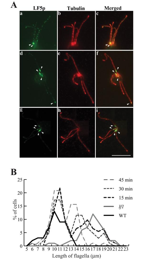
The length of Chlamydomonas flagella is tightly regulated. Mutations in four genes-LF1, LF2, LF3, and LF4-cause cells to assemble flagella up to three times wild-type length. LF2 and LF4 encode protein kinases. Here we describe a new gene, LF5, in which null mutations cause cells to assemble flagella of excess length. The LF5 gene encodes a protein kinase very similar in sequence to the protein kinase CDKL5. In humans, mutations in this kinase cause a severe form of juvenile epilepsy. The LF5 protein localizes to a unique location: the proximal 1 μm of the flagella. The proximal localization of the LF5 protein is lost when genes that make up the proteins in the cytoplasmic length regulatory complex (LRC)-LF1, LF2, and LF3-are mutated. In these mutants LF5p becomes localized either at the distal tip of the flagella or along the flagellar length, indicating that length regulation involves, at least in part, control of LF5p localization by the LRC.

摘要

衣藻鞭毛的长度受到严格调控。四个基因(LF1、LF2、LF3 和 LF4)的突变会导致细胞组装出三倍于野生型长度的鞭毛。LF2 和 LF4 编码蛋白激酶。在这里,我们描述了一个新基因 LF5,其缺失突变会导致细胞组装出过长的鞭毛。LF5 基因编码的蛋白激酶在序列上与蛋白激酶 CDKL5 非常相似。在人类中,该激酶的突变会导致一种严重的青少年癫痫。LF5 蛋白定位于一个独特的位置:鞭毛的近端 1μm。当构成细胞质长度调节复合物(LRC)的基因(LF1、LF2 和 LF3)发生突变时,LF5 蛋白的近端定位会丢失。在这些突变体中,LF5p 要么位于鞭毛的远端尖端,要么沿着鞭毛长度定位,表明长度调节至少部分涉及由 LRC 控制 LF5p 的定位。

https://cdn.ncbi.nlm.nih.gov/pmc/blobs/dbfb/3583663/a0338d71fb06/588fig8.jpg
https://cdn.ncbi.nlm.nih.gov/pmc/blobs/dbfb/3583663/6ffd689d74c7/588fig1.jpg
https://cdn.ncbi.nlm.nih.gov/pmc/blobs/dbfb/3583663/a09907bdce61/588fig2.jpg
https://cdn.ncbi.nlm.nih.gov/pmc/blobs/dbfb/3583663/0f7ed8a21e57/588fig3.jpg
https://cdn.ncbi.nlm.nih.gov/pmc/blobs/dbfb/3583663/20f622496008/588fig4.jpg
https://cdn.ncbi.nlm.nih.gov/pmc/blobs/dbfb/3583663/e3a06e971da1/588fig5.jpg
https://cdn.ncbi.nlm.nih.gov/pmc/blobs/dbfb/3583663/4330c63bf5c0/588fig6.jpg
https://cdn.ncbi.nlm.nih.gov/pmc/blobs/dbfb/3583663/48d6367f6653/588fig7.jpg
https://cdn.ncbi.nlm.nih.gov/pmc/blobs/dbfb/3583663/a0338d71fb06/588fig8.jpg
https://cdn.ncbi.nlm.nih.gov/pmc/blobs/dbfb/3583663/6ffd689d74c7/588fig1.jpg
https://cdn.ncbi.nlm.nih.gov/pmc/blobs/dbfb/3583663/a09907bdce61/588fig2.jpg
https://cdn.ncbi.nlm.nih.gov/pmc/blobs/dbfb/3583663/0f7ed8a21e57/588fig3.jpg
https://cdn.ncbi.nlm.nih.gov/pmc/blobs/dbfb/3583663/20f622496008/588fig4.jpg
https://cdn.ncbi.nlm.nih.gov/pmc/blobs/dbfb/3583663/e3a06e971da1/588fig5.jpg
https://cdn.ncbi.nlm.nih.gov/pmc/blobs/dbfb/3583663/4330c63bf5c0/588fig6.jpg
https://cdn.ncbi.nlm.nih.gov/pmc/blobs/dbfb/3583663/48d6367f6653/588fig7.jpg
https://cdn.ncbi.nlm.nih.gov/pmc/blobs/dbfb/3583663/a0338d71fb06/588fig8.jpg

相似文献

1
CDKL5 regulates flagellar length and localizes to the base of the flagella in Chlamydomonas.CDKL5 调控鞭毛长度,并在衣藻的鞭毛基部定位于此。
Mol Biol Cell. 2013 Mar;24(5):588-600. doi: 10.1091/mbc.E12-10-0718. Epub 2013 Jan 2.
2
Genetic analysis of flagellar length control in Chlamydomonas reinhardtii: a new long-flagella locus and extragenic suppressor mutations.莱茵衣藻鞭毛长度控制的遗传分析:一个新的长鞭毛基因座和基因外抑制突变
Genetics. 1998 Feb;148(2):693-702. doi: 10.1093/genetics/148.2.693.
3
Regulation of flagellar assembly and length in by LF4, a MAPK-related kinase.LF4,一种与 MAPK 相关的激酶,调控 中的鞭毛组装和长度。
FASEB J. 2019 May;33(5):6431-6441. doi: 10.1096/fj.201802375RR. Epub 2019 Feb 22.
4
Defective flagellar assembly and length regulation in LF3 null mutants in Chlamydomonas.衣藻LF3基因敲除突变体中鞭毛组装和长度调控缺陷。
J Cell Biol. 2003 Nov 10;163(3):597-607. doi: 10.1083/jcb.200307143.
5
The LF1 gene of Chlamydomonas reinhardtii encodes a novel protein required for flagellar length control.莱茵衣藻的LF1基因编码一种鞭毛长度控制所需的新型蛋白质。
Genetics. 2005 Mar;169(3):1415-24. doi: 10.1534/genetics.104.027615. Epub 2004 Oct 16.
6
The kinases LF4 and CNK2 control ciliary length by feedback regulation of assembly and disassembly rates.LF4 和 CNK2 激酶通过反馈调节组装和拆卸速率来控制纤毛长度。
Curr Biol. 2013 Nov 18;23(22):2208-2214. doi: 10.1016/j.cub.2013.09.038. Epub 2013 Oct 31.
7
Anomalies in the motion dynamics of long-flagella mutants of Chlamydomonas reinhardtii.莱茵衣藻长鞭毛突变体运动动力学异常。
J Biol Phys. 2013 Jan;39(1):1-14. doi: 10.1007/s10867-012-9282-8. Epub 2012 Sep 30.
8
Genetic analysis of long-flagella mutants of Chlamydomonas reinhardtii.莱茵衣藻长鞭毛突变体的遗传分析。
Genetics. 1988 Apr;118(4):637-48. doi: 10.1093/genetics/118.4.637.
9
The phosphorylation state of an aurora-like kinase marks the length of growing flagella in Chlamydomonas.极光样激酶的磷酸化状态标志着衣藻中生长的鞭毛的长度。
Curr Biol. 2011 Apr 12;21(7):586-91. doi: 10.1016/j.cub.2011.02.046. Epub 2011 Mar 31.
10
Defects in the ratio of the dynein isoform, DHC11 in the long-flagella mutants of Chlamydomonas reinhardtii.莱茵衣藻长鞭毛突变体中动力蛋白异构体DHC11的比例缺陷。
Biochem Biophys Res Commun. 2017 Jan 22;482(4):610-614. doi: 10.1016/j.bbrc.2016.11.081. Epub 2016 Nov 16.

引用本文的文献

1
A phylogenetic analysis of the CDKL protein family unravels its evolutionary history and supports the model of CDKL5 deficiency disorder.CDKL蛋白家族的系统发育分析揭示了其进化历史,并支持CDKL5缺陷障碍模型。
Front Cell Dev Biol. 2025 Apr 30;13:1582684. doi: 10.3389/fcell.2025.1582684. eCollection 2025.
2
ARL13B regulates juxtaposed cilia-cilia elongation in BBSome dependent manner in .ARL13B以依赖于BBSome的方式调节并列纤毛的纤毛伸长。
iScience. 2025 Jan 10;28(2):111791. doi: 10.1016/j.isci.2025.111791. eCollection 2025 Feb 21.
3
Axonemal microtubule dynamics in the assembly and disassembly of cilia.

本文引用的文献

1
What we know and would like to know about CDKL5 and its involvement in epileptic encephalopathy.关于 CDKL5 及其在癫痫性脑病中的作用,我们已知和希望了解的内容。
Neural Plast. 2012;2012:728267. doi: 10.1155/2012/728267. Epub 2012 Jun 17.
2
PF19 encodes the p60 catalytic subunit of katanin and is required for assembly of the flagellar central apparatus in Chlamydomonas.PF19 编码 katanin 的 p60 催化亚基,对于衣滴虫鞭毛中心体的组装是必需的。
J Cell Sci. 2012 Jul 15;125(Pt 14):3357-66. doi: 10.1242/jcs.096941. Epub 2012 Mar 30.
3
Rett networked database: an integrated clinical and genetic network of Rett syndrome databases.
轴丝微管动力学在纤毛组装与解聚中的作用。
Biochem Soc Trans. 2025 Jan 31;53(1):BST20240688. doi: 10.1042/BST20240688.
4
Bacterial Production of CDKL5 Catalytic Domain: Insights in Aggregation, Internal Translation and Phosphorylation Patterns.细菌表达 CDKL5 催化结构域:对聚集、内部翻译和磷酸化模式的深入了解。
Int J Mol Sci. 2024 Aug 15;25(16):8891. doi: 10.3390/ijms25168891.
5
Novel CDKL5 targets identified in human iPSC-derived neurons.在人诱导多能干细胞衍生神经元中鉴定出新的 CDKL5 靶标。
Cell Mol Life Sci. 2024 Aug 13;81(1):347. doi: 10.1007/s00018-024-05389-8.
6
Positive regulation of Hedgehog signaling via phosphorylation of GLI2/GLI3 by DYRK2 kinase.通过 DYRK2 激酶对 GLI2/GLI3 的磷酸化正向调控 Hedgehog 信号通路。
Proc Natl Acad Sci U S A. 2024 Jul 9;121(28):e2320070121. doi: 10.1073/pnas.2320070121. Epub 2024 Jul 5.
7
as a model system to study cilia and flagella using genetics, biochemistry, and microscopy.作为一个利用遗传学、生物化学和显微镜技术来研究纤毛和鞭毛的模型系统。
Front Cell Dev Biol. 2024 May 30;12:1412641. doi: 10.3389/fcell.2024.1412641. eCollection 2024.
8
Gene dosage of independent dynein arm motor preassembly factors influences cilia assembly in Chlamydomonas reinhardtii.独立的动力蛋白臂马达预组装因子的基因剂量影响莱茵衣藻纤毛的组装。
PLoS Genet. 2024 Mar 18;20(3):e1011038. doi: 10.1371/journal.pgen.1011038. eCollection 2024 Mar.
9
Distribution and bulk flow analyses of the intraflagellar transport (IFT) motor kinesin-2 support an "on-demand" model for Chlamydomonas ciliary length control.鞭毛内运输(IFT)运动蛋白驱动蛋白-2 的分布和整体流动分析支持了一种“按需”模型,用于控制衣藻的纤毛长度。
Cytoskeleton (Hoboken). 2024 Nov;81(11):586-604. doi: 10.1002/cm.21851. Epub 2024 Mar 8.
10
Assembly of FAP93 at the proximal axoneme in Chlamydomonas cilia.在衣藻纤毛的近端轴丝上组装 FAP93。
Cytoskeleton (Hoboken). 2024 Nov;81(11):539-555. doi: 10.1002/cm.21818. Epub 2024 Jan 15.
Rett 网络数据库:Rett 综合征数据库的综合临床和遗传网络。
Hum Mutat. 2012 Jul;33(7):1031-6. doi: 10.1002/humu.22072. Epub 2012 Apr 13.
4
A novel transcript of cyclin-dependent kinase-like 5 (CDKL5) has an alternative C-terminus and is the predominant transcript in brain.一种新型的周期素依赖性激酶样 5(CDKL5)转录本具有一个替代的 C 末端,并且是大脑中主要的转录本。
Hum Genet. 2012 Feb;131(2):187-200. doi: 10.1007/s00439-011-1058-x. Epub 2011 Jul 12.
5
The phosphorylation state of an aurora-like kinase marks the length of growing flagella in Chlamydomonas.极光样激酶的磷酸化状态标志着衣藻中生长的鞭毛的长度。
Curr Biol. 2011 Apr 12;21(7):586-91. doi: 10.1016/j.cub.2011.02.046. Epub 2011 Mar 31.
6
Identification of a novel CDKL5 exon and pathogenic mutations in patients with severe mental retardation, early-onset seizures and Rett-like features.在患有严重智力障碍、早发性癫痫和雷特氏样特征的患者中鉴定出一种新型CDKL5外显子和致病突变。
Neurogenetics. 2011 May;12(2):165-7. doi: 10.1007/s10048-011-0277-6. Epub 2011 Feb 12.
7
CDKL5, a protein associated with rett syndrome, regulates neuronal morphogenesis via Rac1 signaling.CDKL5,一种与雷特综合征相关的蛋白,通过 Rac1 信号调节神经元形态发生。
J Neurosci. 2010 Sep 22;30(38):12777-86. doi: 10.1523/JNEUROSCI.1102-10.2010.
8
CEP290 tethers flagellar transition zone microtubules to the membrane and regulates flagellar protein content.CEP290 将鞭毛过渡区微管固定在细胞膜上,并调节鞭毛蛋白含量。
J Cell Biol. 2010 Sep 6;190(5):927-40. doi: 10.1083/jcb.201006105.
9
Planar polarization of node cells determines the rotational axis of node cilia.平面极化的节细胞决定了节细胞纤毛的旋转轴。
Nat Cell Biol. 2010 Feb;12(2):170-6. doi: 10.1038/ncb2020. Epub 2010 Jan 24.
10
Intraflagellar transport particle size scales inversely with flagellar length: revisiting the balance-point length control model.鞭毛内运输颗粒大小与鞭毛长度成反比:重新审视平衡点长度控制模型。
J Cell Biol. 2009 Oct 5;187(1):81-9. doi: 10.1083/jcb.200812084.