Suppr超能文献

神经营养因子基因治疗在耳聋后持续神经保护中的应用。

Neurotrophin gene therapy for sustained neural preservation after deafness.

机构信息

Bionics Institute, East Melbourne, Victoria, Australia.

出版信息

PLoS One. 2012;7(12):e52338. doi: 10.1371/journal.pone.0052338. Epub 2012 Dec 17.

Abstract

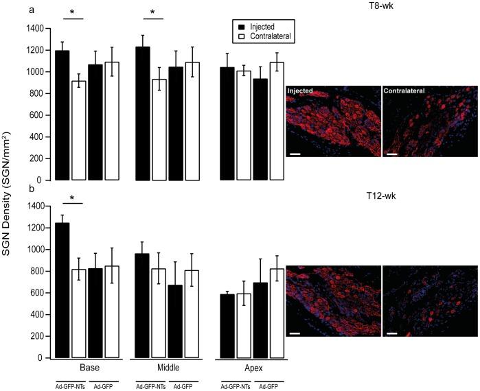
The cochlear implant provides auditory cues to profoundly deaf patients by electrically stimulating the residual spiral ganglion neurons. These neurons, however, undergo progressive degeneration after hearing loss, marked initially by peripheral fibre retraction and ultimately culminating in cell death. This research aims to use gene therapy techniques to both hold and reverse this degeneration by providing a sustained and localised source of neurotrophins to the deafened cochlea. Adenoviral vectors containing green fluorescent protein, with or without neurotrophin-3 and brain derived neurotrophic factor, were injected into the lower basal turn of scala media of guinea pigs ototoxically deafened one week prior to intervention. This single injection resulted in localised and sustained gene expression, principally in the supporting cells within the organ of Corti. Guinea pigs treated with adenoviral neurotrophin-gene therapy had greater neuronal survival compared to contralateral non-treated cochleae when examined at 7 and 11 weeks post injection. Moreover; there was evidence of directed peripheral fibre regrowth towards cells expressing neurotrophin genes after both treatment periods. These data suggest that neurotrophin-gene therapy can provide sustained protection of spiral ganglion neurons and peripheral fibres after hearing loss.

摘要

人工耳蜗通过电刺激残余的螺旋神经节神经元为极重度聋患者提供听觉提示。然而,这些神经元在听力丧失后会逐渐退化,最初表现为外周纤维回缩,最终导致细胞死亡。本研究旨在通过向失聪耳蜗提供持续且局部的神经营养因子,利用基因治疗技术来阻止并逆转这种退化。一周前对豚鼠进行耳毒性致聋,然后将含有绿色荧光蛋白的腺病毒载体(含或不含神经营养因子-3 和脑源性神经营养因子)注入中阶底转的中阶鼓室。单次注射导致局部和持续的基因表达,主要在耳蜗的支持细胞中。与注射后 7 周和 11 周时的对侧未治疗耳蜗相比,接受腺病毒神经营养因子基因治疗的豚鼠的神经元存活率更高。此外,在两个治疗期后,均有证据表明外周纤维向表达神经营养因子基因的细胞发生了定向再生。这些数据表明,神经营养因子基因治疗可在听力丧失后为螺旋神经节神经元和外周纤维提供持续的保护。

https://cdn.ncbi.nlm.nih.gov/pmc/blobs/ebea/3524079/dc3f80f1c794/pone.0052338.g001.jpg

文献AI研究员

20分钟写一篇综述,助力文献阅读效率提升50倍。

立即体验

用中文搜PubMed

大模型驱动的PubMed中文搜索引擎

马上搜索

文档翻译

学术文献翻译模型,支持多种主流文档格式。

立即体验