Suppr超能文献

中非共和国北部麻疹疫情爆发,距离上一次全国免疫接种活动已有 3 年。

Measles outbreak in Northern Central African Republic 3 years after the last national immunization campaign.

机构信息

Institut Pasteur de Bangui, Bangui, Central African Republic.

出版信息

BMC Infect Dis. 2013 Feb 26;13:103. doi: 10.1186/1471-2334-13-103.

Abstract

BACKGROUND

Despite huge efforts to promote widespread vaccination, measles remains an important cause of morbidity and mortality worldwide, especially in African children. In March 2011, an abnormally high number of cases were reported from the Ouham Prefecture, Central African Republic to the national measles case-based surveillance system. In response, reactive vaccination activities were implemented. The aims of this study were to investigate this outbreak and describe the response.

METHODS

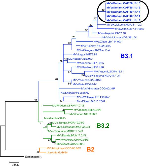
Measles cases were defined according to WHO recommendations. In the first weeks of the outbreak, blood samples were collected and sent to the Institut Pasteur in Bangui for laboratory confirmation by detection of IgM antibodies against measles virus. In addition, a portion of viral RNA was amplified from 5 IgM positive patient samples and the amplicons were sequenced for phylogenetic analysis.

RESULTS

Between March and September 2011, 723 clinical cases originated from the Ouham Prefecture, including 2 deaths, were reported. Amongst 59 blood samples collected, 49 were positive for the detection of IgM. A high number of self-declared vaccinated subjects (31%) were found amongst the cases. Most of the cases were under 5 years. The causative virus was found to belong to genotype B3.1. In response, 2 sub-national supplementary immunization activities were quickly conducted and limited this outbreak to mainly 2 sub-prefectures.

CONCLUSIONS

This outbreak was the largest epidemic of measles in CAR since 2002. Its occurrence, 3 years after the last national immunization campaign, highlights the necessity to pursue efforts and improve and extend immunization programs in order to reach measles elimination goal in Africa.

摘要

背景

尽管全球范围内为推广广泛接种疫苗做出了巨大努力,但麻疹仍然是一个重要的发病和死亡原因,尤其是在非洲儿童中。2011 年 3 月,中非共和国瓦姆省向国家基于病例的麻疹监测系统报告了异常高数量的病例。作为回应,实施了反应性疫苗接种活动。本研究的目的是调查这次暴发并描述应对措施。

方法

根据世界卫生组织的建议定义麻疹病例。在暴发的最初几周,采集了血液样本并送往班吉巴斯德研究所,通过检测麻疹病毒的 IgM 抗体进行实验室确认。此外,从 5 份 IgM 阳性患者样本中扩增了一部分病毒 RNA,并对扩增子进行了测序进行系统发育分析。

结果

2011 年 3 月至 9 月期间,从中非共和国瓦姆省报告了 723 例临床病例,包括 2 例死亡。在采集的 59 份血液样本中,有 49 份检测到 IgM 呈阳性。在病例中发现了大量自称接种过疫苗的人(31%)。大多数病例发生在 5 岁以下。确定引起疾病的病毒属于基因型 B3.1。作为回应,迅速开展了 2 次次国家级补充免疫活动,将此次暴发主要限制在 2 个县。

结论

这是自 2002 年以来中非共和国发生的最大一次麻疹疫情。在最后一次全国免疫运动 3 年后发生,这突出表明有必要继续努力并改善和扩大免疫规划,以实现非洲消除麻疹的目标。

https://cdn.ncbi.nlm.nih.gov/pmc/blobs/6431/3599156/a7cb84b469b0/1471-2334-13-103-1.jpg

文献AI研究员

20分钟写一篇综述,助力文献阅读效率提升50倍。

立即体验

用中文搜PubMed

大模型驱动的PubMed中文搜索引擎

马上搜索

文档翻译

学术文献翻译模型,支持多种主流文档格式。

立即体验