Suppr超能文献

β1 整合素调节精氨酸以促进侵袭足成熟和基质降解。

β1 integrin regulates Arg to promote invadopodial maturation and matrix degradation.

机构信息

Department of Anatomy and Structural Biology, Albert Einstein College of Medicine of Yeshiva University, New York, NY 10461, USA.

出版信息

Mol Biol Cell. 2013 Jun;24(11):1661-75, S1-11. doi: 10.1091/mbc.E12-12-0908. Epub 2013 Apr 3.

Abstract

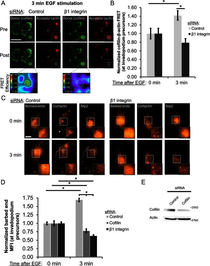
β1 integrin has been shown to promote metastasis in a number of tumor models, including breast, ovarian, pancreatic, and skin cancer; however, the mechanism by which it does so is poorly understood. Invasive membrane protrusions called invadopodia are believed to facilitate extracellular matrix degradation and intravasation during metastasis. Previous work showed that β1 integrin localizes to invadopodia, but its role in regulating invadopodial function has not been well characterized. We find that β1 integrin is required for the formation of mature, degradation-competent invadopodia in both two- and three-dimensional matrices but is dispensable for invadopodium precursor formation in metastatic human breast cancer cells. β1 integrin is activated during invadopodium precursor maturation, and forced β1 integrin activation enhances the rate of invadopodial matrix proteolysis. Furthermore, β1 integrin interacts with the tyrosine kinase Arg and stimulates Arg-dependent phosphorylation of cortactin on tyrosine 421. Silencing β1 integrin with small interfering RNA completely abrogates Arg-dependent cortactin phosphorylation and cofilin-dependent barbed-end formation at invadopodia, leading to a significant decrease in the number and stability of mature invadopodia. These results describe a fundamental role for β1 integrin in controlling actin polymerization-dependent invadopodial maturation and matrix degradation in metastatic tumor cells.

摘要

β1 整合素已被证明在多种肿瘤模型中促进转移,包括乳腺癌、卵巢癌、胰腺癌和皮肤癌;然而,其作用机制尚不清楚。侵袭性膜突起,称为侵袭伪足,被认为有助于转移过程中的细胞外基质降解和浸润。先前的工作表明,β1 整合素定位于侵袭伪足,但它在调节侵袭伪足功能方面的作用尚未得到很好的描述。我们发现,β1 整合素对于二维和三维基质中成熟、具有降解能力的侵袭伪足的形成是必需的,但对于转移性人乳腺癌细胞中侵袭伪足前体的形成是可有可无的。β1 整合素在侵袭伪足前体成熟过程中被激活,并且强制激活β1 整合素会增强侵袭伪足基质蛋白水解的速度。此外,β1 整合素与酪氨酸激酶 Arg 相互作用,并刺激 Arg 依赖性的 cortactin 酪氨酸 421 磷酸化。用小干扰 RNA 沉默β1 整合素完全阻断了 Arg 依赖性 cortactin 磷酸化和 cofilin 依赖性游离端形成,导致成熟侵袭伪足的数量和稳定性显著降低。这些结果描述了β1 整合素在控制依赖肌动蛋白聚合的侵袭伪足成熟和转移性肿瘤细胞中基质降解中的基本作用。

https://cdn.ncbi.nlm.nih.gov/pmc/blobs/5e28/3667720/173eff6fa7b5/1661fig1.jpg

文献AI研究员

20分钟写一篇综述,助力文献阅读效率提升50倍。

立即体验

用中文搜PubMed

大模型驱动的PubMed中文搜索引擎

马上搜索

文档翻译

学术文献翻译模型,支持多种主流文档格式。

立即体验