Woodruff School of Mechanical Engineering, Georgia Institute of Technology, Atlanta, Georgia, USA.
Nat Methods. 2013 May;10(5):438-44. doi: 10.1038/nmeth.2437. Epub 2013 Apr 7.
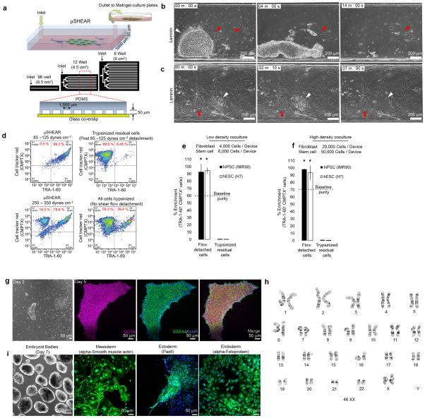
We demonstrate substantial differences in 'adhesive signature' between human pluripotent stem cells (hPSCs), partially reprogrammed cells, somatic cells and hPSC-derived differentiated progeny. We exploited these differential adhesion strengths to rapidly (over ∼10 min) and efficiently isolate fully reprogrammed induced hPSCs (hiPSCs) as intact colonies from heterogeneous reprogramming cultures and from differentiated progeny using microfluidics. hiPSCs were isolated label free, enriched to 95%-99% purity with >80% survival, and had normal transcriptional profiles, differentiation potential and karyotypes. We also applied this strategy to isolate hPSCs (hiPSCs and human embryonic stem cells) during routine culture and show that it may be extended to isolate hPSC-derived lineage-specific stem cells or differentiated cells.
我们证明了人类多能干细胞(hPSCs)、部分重编程细胞、体细胞和 hPSC 衍生的分化后代之间的“黏附特征”存在显著差异。我们利用这些不同的黏附强度,通过微流控技术,快速(约 10 分钟内)有效地从异质重编程培养物和分化后代中分离出完整的重编程诱导 hPSCs(hiPSCs)作为完整的集落。hiPSCs 是无标记分离的,纯度>95%-99%,存活率>80%,具有正常的转录谱、分化潜能和核型。我们还将该策略应用于常规培养中 hPSCs(hiPSCs 和人类胚胎干细胞)的分离,并表明它可以扩展到分离 hPSC 衍生的谱系特异性干细胞或分化细胞。