Suppr超能文献

PMS1077 通过阻断 NF-κB 信号通路敏化 TNF-α 诱导的人前列腺癌细胞凋亡。

PMS1077 sensitizes TNF-α induced apoptosis in human prostate cancer cells by blocking NF-κB signaling pathway.

机构信息

School of Life Sciences, Lanzhou University, Lanzhou, China.

出版信息

PLoS One. 2013 Apr 9;8(4):e61132. doi: 10.1371/journal.pone.0061132. Print 2013.

Abstract

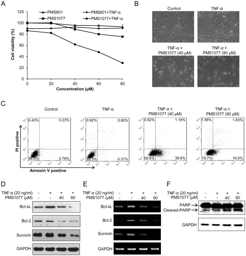
Our previous studies have demonstrated that PMS1077, a platelet-activating factor (PAF) antagonist, could induce apoptosis of Raji cells. However, the mechanism of action has not yet been determined. The nuclear transcription factor-kappa B (NF-κB) signaling pathway plays a critical role in tumor cell survival, proliferation, invasion, metastasis, and angiogenesis, so we determined the effects of PMS1077 and its structural analogs on tumor necrosis factor-α (TNF-α) induced activation of NF-κB signaling. In this study, we found that PMS1077 inhibited TNF-α induced expression of the NF-κB regulated reporter gene in a dose dependent manner. Western blot assay indicated that PMS1077 suppressed the TNF-α induced inhibitor of κB-α (IκB-α) phosphorylation, IκB-α degradation, and p65 phosphorylation. PMS1077 consistently blocked TNF-α induced p65 nuclear translocation as demonstrated in the immunofluorescence assay used. Docking studies by molecular modeling predicted that PMS1077 might interact directly with the IκB kinase-β (IKK-β) subunit. These results suggested that PMS1077 might suppress the activation of NF-κB by targeting IKK-β involved in the NF-κB signaling pathway. Finally, we showed that PMS1077 sensitized cells to TNF-α induced apoptosis by suppressing the expression of NF-κB regulated anti-apoptotic genes. Our results reveal a novel function of PMS1077 on the NF-κB signaling pathway and imply that PMS1077 can be considered as an anti-tumor lead compound.

摘要

我们之前的研究表明,血小板激活因子(PAF)拮抗剂 PMS1077 可诱导 Raji 细胞凋亡。然而,其作用机制尚未确定。核转录因子-κB(NF-κB)信号通路在肿瘤细胞的存活、增殖、侵袭、转移和血管生成中起着至关重要的作用,因此我们确定了 PMS1077 及其结构类似物对肿瘤坏死因子-α(TNF-α)诱导的 NF-κB 信号激活的影响。在这项研究中,我们发现 PMS1077 以剂量依赖的方式抑制 TNF-α诱导的 NF-κB 调节报告基因的表达。Western blot 分析表明,PMS1077 抑制了 TNF-α诱导的 IκB-α(IκB-α)磷酸化、IκB-α降解和 p65 磷酸化。PMS1077 一致地阻断了 TNF-α诱导的 p65 核易位,这在免疫荧光测定中得到了证实。分子建模的对接研究预测,PMS1077 可能直接与 IκB 激酶-β(IKK-β)亚基相互作用。这些结果表明,PMS1077 可能通过靶向参与 NF-κB 信号通路的 IKK-β来抑制 NF-κB 的激活。最后,我们表明,PMS1077 通过抑制 NF-κB 调节的抗凋亡基因的表达,使细胞对 TNF-α诱导的凋亡敏感。我们的结果揭示了 PMS1077 在 NF-κB 信号通路中的新功能,并暗示 PMS1077 可以被视为一种抗肿瘤先导化合物。

https://cdn.ncbi.nlm.nih.gov/pmc/blobs/b2fd/3621893/c3a7a58e86e3/pone.0061132.g001.jpg

相似文献

1
PMS1077 sensitizes TNF-α induced apoptosis in human prostate cancer cells by blocking NF-κB signaling pathway.
PLoS One. 2013 Apr 9;8(4):e61132. doi: 10.1371/journal.pone.0061132. Print 2013.
5
Magnolol suppresses NF-kappaB activation and NF-kappaB regulated gene expression through inhibition of IkappaB kinase activation.
Mol Immunol. 2007 Apr;44(10):2647-58. doi: 10.1016/j.molimm.2006.12.004. Epub 2007 Jan 22.
6
Honokiol inhibits TNF-alpha-stimulated NF-kappaB activation and NF-kappaB-regulated gene expression through suppression of IKK activation.
Biochem Pharmacol. 2005 Nov 15;70(10):1443-57. doi: 10.1016/j.bcp.2005.08.011. Epub 2005 Sep 21.

引用本文的文献

1
and anticancer activity of Lycorine in prostate cancer by inhibiting NF-κB signaling pathway.
J Cancer. 2022 Aug 21;13(10):3151-3159. doi: 10.7150/jca.75597. eCollection 2022.
2
Harnessing Tumor Necrosis Factor Alpha to Achieve Effective Cancer Immunotherapy.
Cancers (Basel). 2021 Feb 2;13(3):564. doi: 10.3390/cancers13030564.
3
Targeted nonviral gene therapy in prostate cancer.
Int J Nanomedicine. 2018 Sep 25;13:5753-5767. doi: 10.2147/IJN.S139080. eCollection 2018.
4
Inhibition of breast cancer cell survival by Xanthohumol via modulation of the Notch signaling pathway and .
Oncol Lett. 2018 Jan;15(1):908-916. doi: 10.3892/ol.2017.7434. Epub 2017 Nov 17.
7
Machine-learning techniques applied to antibacterial drug discovery.
Chem Biol Drug Des. 2015 Jan;85(1):14-21. doi: 10.1111/cbdd.12423.

本文引用的文献

1
Avogadro: an advanced semantic chemical editor, visualization, and analysis platform.
J Cheminform. 2012 Aug 13;4(1):17. doi: 10.1186/1758-2946-4-17.
3
Role of IKK/NF-κB signaling in extinction of conditioned place aversion memory in rats.
PLoS One. 2012;7(6):e39696. doi: 10.1371/journal.pone.0039696. Epub 2012 Jun 26.
5
NNScore 2.0: a neural-network receptor-ligand scoring function.
J Chem Inf Model. 2011 Nov 28;51(11):2897-903. doi: 10.1021/ci2003889. Epub 2011 Nov 3.
6
LigPlot+: multiple ligand-protein interaction diagrams for drug discovery.
J Chem Inf Model. 2011 Oct 24;51(10):2778-86. doi: 10.1021/ci200227u. Epub 2011 Oct 5.
8
Crystal structure of inhibitor of κB kinase β.
Nature. 2011 Apr 21;472(7343):325-30. doi: 10.1038/nature09853. Epub 2011 Mar 20.
9
BINANA: a novel algorithm for ligand-binding characterization.
J Mol Graph Model. 2011 Apr;29(6):888-93. doi: 10.1016/j.jmgm.2011.01.004. Epub 2011 Jan 19.
10
Negative feedback regulation of NF-κB action by CITED2 in the nucleus.
J Immunol. 2011 Jan 1;186(1):539-48. doi: 10.4049/jimmunol.1001650. Epub 2010 Nov 22.

文献AI研究员

20分钟写一篇综述,助力文献阅读效率提升50倍。

立即体验

用中文搜PubMed

大模型驱动的PubMed中文搜索引擎

马上搜索

文档翻译

学术文献翻译模型,支持多种主流文档格式。

立即体验