Department of Biochemistry and Molecular Pharmacology, University of Massachusetts-Medical School, 364 Plantation Street, Worcester, Massachusetts 01605, United States.
Theranostics. 2013 Mar 20;3(4):249-57. doi: 10.7150/thno.5432. Print 2013.
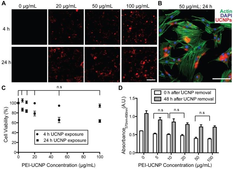
We report on a polyethylenimine (PEI) covalently conjugated (α-NaYbF4:Tm3+)/CaF2 upconversion nanoparticle (PEI-UCNP) and its use for labeling rat mesenchymal stem cells (rMSCs). The PEI-UCNPs absorb and emit near-infrared light, allowing for improved in vivo imaging depth over conventional probes. We found that such covalent surface conjugation by PEI results in a much more stable PEI-UCNP suspension in PBS compared to conventional electrostatic layer by layer (LbL) self-assembling coating approach. We systematically examined the effects of nanoparticle dose and exposure time on rat mesenchymal stem cell (rMSC) cytotoxicity. The exocytosis of PEI-UCNPs from labeled rMSCs and the impact of PEI-UCNP uptake on rMSC differentiation was also investigated. Our data show that incubation of 100-µg/mL PEI-UCNPs with rMSCs for 4 h led to efficient labeling of the MSCs, and such a level of PEI-UCNP exposure imposed little cytotoxicity to rMSCs (95% viability). However, extended incubation of PEI-UCNPs at the 100 µg/mL dose for 24 hour resulted in some cytotoxicity to rMSCs (60% viability). PEI-UCNP labeled rMSCs also exhibited normal early proliferation, and the internalized PEI-UCNPs did not leak out to cause unintended labeling of adjacent cells during a 14-day transwell culture experiment. Finally, PEI-UCNP labeled rMSCs were able to undergo osteogenic and adipogenic differentiation upon in vitro induction, although the osteogenesis of labeled rMSCs appeared to be less potent than that of the unlabeled rMSCs. Taken together, PEI-UCNPs are promising agents for stem cell labeling and tracking.
我们报告了一种通过共价键连接聚乙二胺(PEI)的α- NaYbF4:Tm3+/CaF2 上转换纳米颗粒(PEI-UCNP)及其在标记大鼠间充质干细胞(rMSCs)中的应用。PEI-UCNP 吸收和发射近红外光,允许在体内成像深度比传统探针更好。我们发现,与传统的静电层层自组装(LbL)涂层方法相比,通过 PEI 进行这种共价表面连接会导致 PEI-UCNP 在 PBS 中的悬浮液更加稳定。我们系统地研究了纳米颗粒剂量和暴露时间对大鼠间充质干细胞(rMSC)细胞毒性的影响。还研究了 PEI-UCNP 从标记的 rMSC 中的胞吐作用以及 PEI-UCNP 摄取对 rMSC 分化的影响。我们的数据表明,将 100-µg/mL 的 PEI-UCNP 与 rMSCs 孵育 4 小时可有效地标记 MSC,而这种水平的 PEI-UCNP 暴露对 rMSCs 几乎没有细胞毒性(95%活力)。但是,在 100µg/mL 剂量下延长孵育时间 24 小时会导致 rMSCs 出现一些细胞毒性(60%活力)。PEI-UCNP 标记的 rMSCs 也表现出正常的早期增殖,并且在 14 天的 Transwell 培养实验中,内化的 PEI-UCNP 不会泄漏出来导致相邻细胞的意外标记。最后,PEI-UCNP 标记的 rMSCs 在体外诱导下能够进行成骨和脂肪分化,尽管标记的 rMSCs 的成骨作用似乎不如未标记的 rMSCs 强。总的来说,PEI-UCNP 是用于干细胞标记和跟踪的有前途的试剂。