Instituto de Imunogenética-Associação Fundo de Incentivo à Pesquisa (IGEN-AFIP), São Paulo, São Paulo, Brazil.
Nat Commun. 2013;4:1806. doi: 10.1038/ncomms2693.
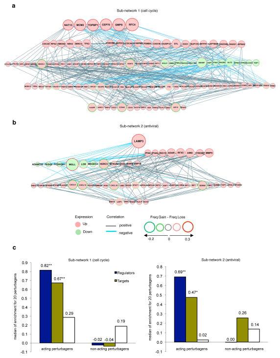
Although human papillomavirus was identified as an aetiological factor in cervical cancer, the key human gene drivers of this disease remain unknown. Here we apply an unbiased approach integrating gene expression and chromosomal aberration data. In an independent group of patients, we reconstruct and validate a gene regulatory meta-network, and identify cell cycle and antiviral genes that constitute two major subnetworks upregulated in tumour samples. These genes are located within the same regions as chromosomal amplifications, most frequently on 3q. We propose a model in which selected chromosomal gains drive activation of antiviral genes contributing to episomal virus elimination, which synergizes with cell cycle dysregulation. These findings may help to explain the paradox of episomal human papillomavirus decline in women with invasive cancer who were previously unable to clear the virus.
尽管人乳头瘤病毒已被确定为宫颈癌的病因之一,但这种疾病的关键人类基因驱动因素仍不清楚。在这里,我们应用一种整合基因表达和染色体异常数据的无偏方法。在一组独立的患者中,我们重建和验证了一个基因调控元网络,并鉴定出细胞周期和抗病毒基因,它们构成了肿瘤样本中上调的两个主要子网。这些基因位于与染色体扩增相同的区域,最常见于 3q 上。我们提出了一个模型,其中选择的染色体增益驱动抗病毒基因的激活,有助于游离病毒的消除,这与细胞周期失调协同作用。这些发现可能有助于解释在先前无法清除病毒的浸润性癌症妇女中游离人乳头瘤病毒下降的悖论。