• 文献检索
  • 文档翻译
  • 深度研究
  • 学术资讯
  • Suppr Zotero 插件Zotero 插件
  • 邀请有礼
  • 套餐&价格
  • 历史记录
应用&插件
Suppr Zotero 插件Zotero 插件浏览器插件Mac 客户端Windows 客户端微信小程序
定价
高级版会员购买积分包购买API积分包
服务
文献检索文档翻译深度研究API 文档MCP 服务
关于我们
关于 Suppr公司介绍联系我们用户协议隐私条款
关注我们

Suppr 超能文献

核心技术专利:CN118964589B侵权必究
粤ICP备2023148730 号-1Suppr @ 2026

文献检索

告别复杂PubMed语法,用中文像聊天一样搜索,搜遍4000万医学文献。AI智能推荐,让科研检索更轻松。

立即免费搜索

文件翻译

保留排版,准确专业,支持PDF/Word/PPT等文件格式,支持 12+语言互译。

免费翻译文档

深度研究

AI帮你快速写综述,25分钟生成高质量综述,智能提取关键信息,辅助科研写作。

立即免费体验

结构定义对于酵母 [PSI+] 朊病毒的传播很重要。

Structural definition is important for the propagation of the yeast [PSI+] prion.

机构信息

Kent Fungal Group, School of Biosciences, University of Kent, Canterbury, Kent CT2 7NJ, UK.

出版信息

Mol Cell. 2013 Jun 6;50(5):675-85. doi: 10.1016/j.molcel.2013.05.010.

DOI:10.1016/j.molcel.2013.05.010
PMID:23746351
原文链接:https://pmc.ncbi.nlm.nih.gov/articles/PMC3679450/
Abstract

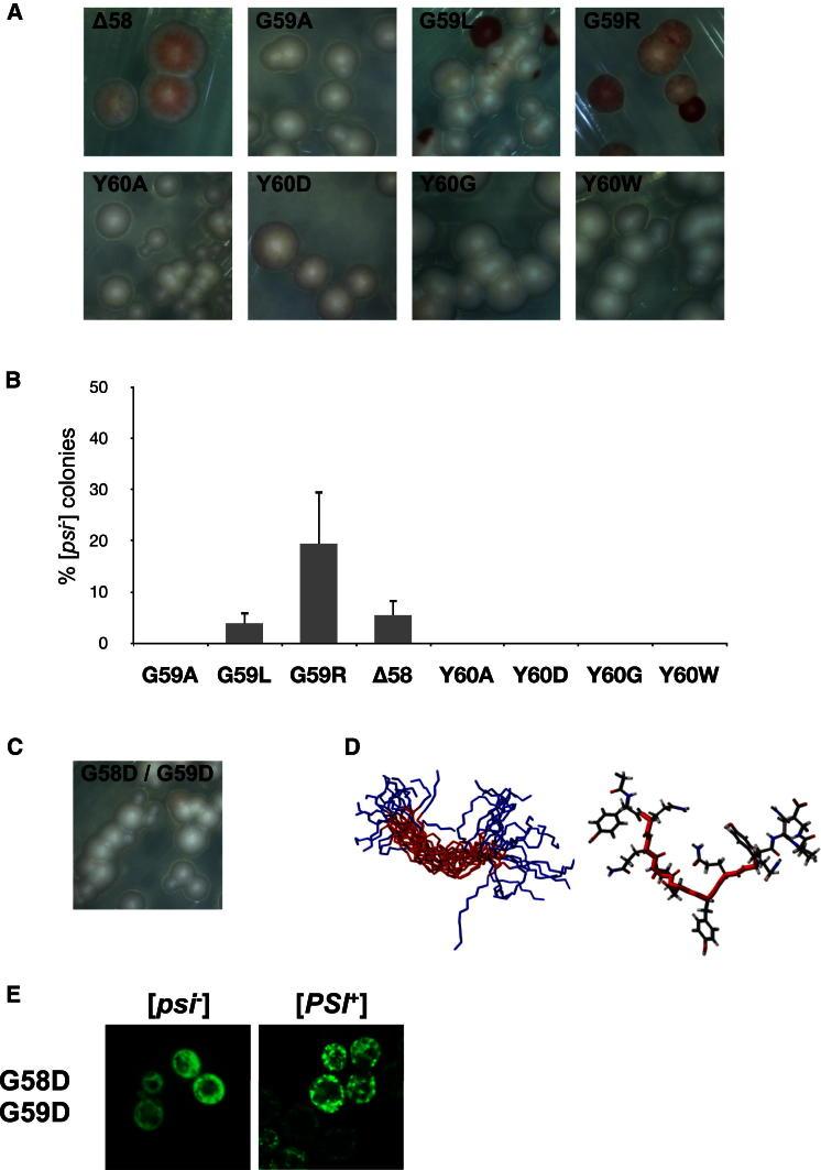
Prions are propagated in Saccharomyces cerevisiae with remarkable efficiency, yet we know little about the structural basis of sequence variations in the prion protein that support or prohibit propagation of the prion conformation. We show that certain single-amino-acid substitutions in the prion protein Sup35 impact negatively on the maintenance of the associated prion-based [PSI(+)] trait by combining in vivo phenotypic analysis with solution NMR structural studies. A clear correlation is observed between mutationally induced conformational differences in one of the oligopeptide repeats (R2) in the N terminus of Sup35 and the relative ability to propagate [PSI(+)]. Strikingly, substitution of one of a Gly-Gly pair with highly charged residues that significantly increase structural definition of R2 lead to a severe [PSI(+)] propagation defect. These findings offer a molecular explanation for the dominant-negative effects of such psi-no-more (PNM) mutations and demonstrate directly the importance of localized structural definition in prion propagation.

摘要

朊病毒在酿酒酵母中的传播效率非常高,但我们对支持或阻止朊病毒构象传播的朊病毒蛋白序列变异的结构基础知之甚少。我们通过将体内表型分析与溶液 NMR 结构研究相结合,表明朊病毒蛋白 Sup35 中的某些单个氨基酸取代会对维持相关的基于朊病毒的 [PSI(+)]特性产生负面影响。在 Sup35 N 端的一个寡肽重复 (R2) 中,观察到突变诱导的构象差异与相对传播 [PSI(+)]的能力之间存在明显的相关性。引人注目的是,用带正电荷的残基取代一对高度保守的 Gly-Gly 对,显著增加了 R2 的结构清晰度,导致 [PSI(+)]传播缺陷严重。这些发现为这种 psi-no-more (PNM) 突变的显性负效应提供了分子解释,并直接证明了局部结构定义在朊病毒传播中的重要性。

https://cdn.ncbi.nlm.nih.gov/pmc/blobs/4401/3679450/bc16094129a3/gr6.jpg
https://cdn.ncbi.nlm.nih.gov/pmc/blobs/4401/3679450/c7311cb5f0cb/fx1.jpg
https://cdn.ncbi.nlm.nih.gov/pmc/blobs/4401/3679450/e7bd97882e6b/gr1.jpg
https://cdn.ncbi.nlm.nih.gov/pmc/blobs/4401/3679450/e416c0101887/gr2.jpg
https://cdn.ncbi.nlm.nih.gov/pmc/blobs/4401/3679450/8a34813a7bfc/gr3.jpg
https://cdn.ncbi.nlm.nih.gov/pmc/blobs/4401/3679450/3e1e3cca131b/gr4.jpg
https://cdn.ncbi.nlm.nih.gov/pmc/blobs/4401/3679450/6ccf3986971b/gr5.jpg
https://cdn.ncbi.nlm.nih.gov/pmc/blobs/4401/3679450/bc16094129a3/gr6.jpg
https://cdn.ncbi.nlm.nih.gov/pmc/blobs/4401/3679450/c7311cb5f0cb/fx1.jpg
https://cdn.ncbi.nlm.nih.gov/pmc/blobs/4401/3679450/e7bd97882e6b/gr1.jpg
https://cdn.ncbi.nlm.nih.gov/pmc/blobs/4401/3679450/e416c0101887/gr2.jpg
https://cdn.ncbi.nlm.nih.gov/pmc/blobs/4401/3679450/8a34813a7bfc/gr3.jpg
https://cdn.ncbi.nlm.nih.gov/pmc/blobs/4401/3679450/3e1e3cca131b/gr4.jpg
https://cdn.ncbi.nlm.nih.gov/pmc/blobs/4401/3679450/6ccf3986971b/gr5.jpg
https://cdn.ncbi.nlm.nih.gov/pmc/blobs/4401/3679450/bc16094129a3/gr6.jpg

相似文献

1
Structural definition is important for the propagation of the yeast [PSI+] prion.结构定义对于酵母 [PSI+] 朊病毒的传播很重要。
Mol Cell. 2013 Jun 6;50(5):675-85. doi: 10.1016/j.molcel.2013.05.010.
2
Effect of charged residues in the N-domain of Sup35 protein on prion [PSI+] stability and propagation.N 结构域中带电荷残基对 Sup35 蛋白朊病毒 [PSI+]稳定性和传播的影响。
J Biol Chem. 2013 Oct 4;288(40):28503-13. doi: 10.1074/jbc.M113.471805. Epub 2013 Aug 21.
3
[PSI+] maintenance is dependent on the composition, not primary sequence, of the oligopeptide repeat domain.PSI+ 维持依赖于寡肽重复结构域的组成,而不是一级序列。
PLoS One. 2011;6(7):e21953. doi: 10.1371/journal.pone.0021953. Epub 2011 Jul 8.
4
The role of the N-terminal oligopeptide repeats of the yeast Sup35 prion protein in propagation and transmission of prion variants.酵母Sup35朊病毒蛋白的N端寡肽重复序列在朊病毒变体的传播和传递中的作用。
Genetics. 2006 Feb;172(2):827-35. doi: 10.1534/genetics.105.048660. Epub 2005 Nov 4.
5
[Rnq1 protein protects [PSI^(+)] prion from effect of the PNM mutation].Rnq1蛋白保护[PSI⁺]朊病毒免受PNM突变的影响。
Mol Biol (Mosk). 2017 Mar-Apr;51(2):367-371. doi: 10.7868/S0026898417010050.
6
A new perspective on Hsp104-mediated propagation and curing of the yeast prion [PSI (+) ].一种新视角下的 Hsp104 介导的酵母朊病毒[PSI (+)]传播和清除。
Prion. 2012 Jul 1;6(3):234-9. doi: 10.4161/pri.19913.
7
The NatA acetyltransferase couples Sup35 prion complexes to the [PSI+] phenotype.NatA 乙酰转移酶将 Sup35 朊病毒复合物与 [PSI+] 表型联系起来。
Mol Biol Cell. 2009 Feb;20(3):1068-80. doi: 10.1091/mbc.e08-04-0436. Epub 2008 Dec 10.
8
Yeast Sup35 Prion Structure: Two Types, Four Parts, Many Variants.酵母 Sup35 朊病毒结构:两种类型,四个部分,多种变体。
Int J Mol Sci. 2019 May 29;20(11):2633. doi: 10.3390/ijms20112633.
9
Distinct amino acid compositional requirements for formation and maintenance of the [PSI⁺] prion in yeast.酵母中[PSI⁺] 朊病毒形成和维持的不同氨基酸组成要求。
Mol Cell Biol. 2015 Mar;35(5):899-911. doi: 10.1128/MCB.01020-14. Epub 2014 Dec 29.
10
[Modification of [PSI+] prion properties by the combination of amino acid changes within Sup35 protein N-domain].通过Sup35蛋白N结构域内氨基酸变化的组合对[PSI+]朊病毒特性的修饰
Mol Biol (Mosk). 2014 Mar-Apr;48(2):314-21.

引用本文的文献

1
A viral expression factor behaves as a prion.一种病毒表达因子表现为朊病毒。
Nat Commun. 2019 Jan 21;10(1):359. doi: 10.1038/s41467-018-08180-z.
2
Molecular basis for diversification of yeast prion strain conformation.酵母朊病毒株构象多样化的分子基础。
Proc Natl Acad Sci U S A. 2018 Mar 6;115(10):2389-2394. doi: 10.1073/pnas.1715483115. Epub 2018 Feb 21.
3
A dominant-negative mutant inhibits multiple prion variants through a common mechanism.一种显性负性突变体通过共同机制抑制多种朊病毒变体。

本文引用的文献

1
Active conversion to the prion state as a molecular switch for cellular adaptation to environmental stress.作为细胞适应环境应激的分子开关,向朊病毒状态的活性转变。
Bioessays. 2013 Jan;35(1):12-6. doi: 10.1002/bies.201200121. Epub 2012 Nov 22.
2
Opposing effects of glutamine and asparagine govern prion formation by intrinsically disordered proteins.谷氨酰胺和天冬酰胺的拮抗作用控制了由无序蛋白组成的朊病毒的形成。
Mol Cell. 2011 Jul 8;43(1):72-84. doi: 10.1016/j.molcel.2011.05.013.
3
Molecular basis for transmission barrier and interference between closely related prion proteins in yeast.
PLoS Genet. 2017 Oct 30;13(10):e1007085. doi: 10.1371/journal.pgen.1007085. eCollection 2017 Oct.
4
[PSI(+)] turns 50.[PSI(+)] 五十岁了。
Prion. 2015;9(5):318-32. doi: 10.1080/19336896.2015.1111508.
5
Structure-based view on [PSI(+)] prion properties.基于结构的[PSI(+)]朊病毒特性观点。
Prion. 2015;9(3):190-9. doi: 10.1080/19336896.2015.1044186.
6
Rebels with a cause: molecular features and physiological consequences of yeast prions.有明确目标的叛逆者:酵母朊病毒的分子特征及生理后果
FEMS Yeast Res. 2014 Feb;14(1):136-47. doi: 10.1111/1567-1364.12116.
7
Contribution of specific residues of the β-solenoid fold to HET-s prion function, amyloid structure and stability.β-螺旋折叠的特定残基对HET-s朊病毒功能、淀粉样结构和稳定性的贡献。
PLoS Pathog. 2014 Jun 12;10(6):e1004158. doi: 10.1371/journal.ppat.1004158. eCollection 2014 Jun.
8
Distinct prion strains are defined by amyloid core structure and chaperone binding site dynamics.不同的朊病毒毒株由淀粉样核心结构和伴侣蛋白结合位点动力学所定义。
Chem Biol. 2014 Feb 20;21(2):295-305. doi: 10.1016/j.chembiol.2013.12.013. Epub 2014 Jan 30.
酵母中密切相关朊病毒蛋白之间的传播障碍和干扰的分子基础。
J Biol Chem. 2011 May 6;286(18):15773-80. doi: 10.1074/jbc.M110.183889. Epub 2011 Mar 15.
4
Dominant prion mutants induce curing through pathways that promote chaperone-mediated disaggregation.优势朊病毒突变体能通过促进伴侣介导的解聚的途径诱导治愈。
Nat Struct Mol Biol. 2011 Apr;18(4):486-92. doi: 10.1038/nsmb.2031. Epub 2011 Mar 20.
5
Strain conformation, primary structure and the propagation of the yeast prion [PSI+].酵母朊病毒[PSI+]的构象应变、一级结构和传播。
Nat Struct Mol Biol. 2011 Apr;18(4):493-9. doi: 10.1038/nsmb.2030. Epub 2011 Mar 20.
6
The prion hypothesis: from biological anomaly to basic regulatory mechanism.朊病毒假说:从生物学异常到基本调控机制。
Nat Rev Mol Cell Biol. 2010 Dec;11(12):823-33. doi: 10.1038/nrm3007. Epub 2010 Nov 17.
7
A molecular switch controls interspecies prion disease transmission in mice.一种分子开关控制了小鼠之间朊病毒疾病的传播。
J Clin Invest. 2010 Jul;120(7):2590-9. doi: 10.1172/JCI42051. Epub 2010 Jun 14.
8
Genetic and epigenetic control of the efficiency and fidelity of cross-species prion transmission.跨物种朊病毒传播效率和保真度的遗传和表观遗传控制。
Mol Microbiol. 2010 Jun;76(6):1483-99. doi: 10.1111/j.1365-2958.2010.07177.x. Epub 2010 Apr 23.
9
Prion induction involves an ancient system for the sequestration of aggregated proteins and heritable changes in prion fragmentation.朊病毒诱导涉及到一种古老的用于隔离聚集蛋白的系统,以及朊病毒片段遗传变化。
Proc Natl Acad Sci U S A. 2010 May 11;107(19):8633-8. doi: 10.1073/pnas.1003895107. Epub 2010 Apr 26.
10
Conservation of a glycine-rich region in the prion protein is required for uptake of prion infectivity.朊病毒蛋白中富含甘氨酸的区域的保守性对于朊病毒感染性的摄取是必需的。
J Biol Chem. 2010 Jun 25;285(26):20213-23. doi: 10.1074/jbc.M109.093310. Epub 2010 Mar 31.