Suppr超能文献

全基因组范围内的 CREB 占据研究表明 RhoA 抑制剂 Par6C 和 Rnd3 是 BDNF 诱导的突触发生的调节因子。

A genome-wide screen of CREB occupancy identifies the RhoA inhibitors Par6C and Rnd3 as regulators of BDNF-induced synaptogenesis.

机构信息

Department of Veterinary and Comparative Anatomy, Pharmacology and Physiology, Program in Neuroscience, Washington State University, Pullman, Washington, United States of America.

出版信息

PLoS One. 2013 Jun 6;8(6):e64658. doi: 10.1371/journal.pone.0064658. Print 2013.

Abstract

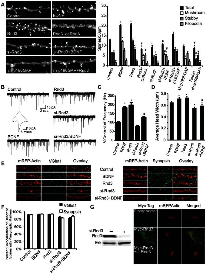
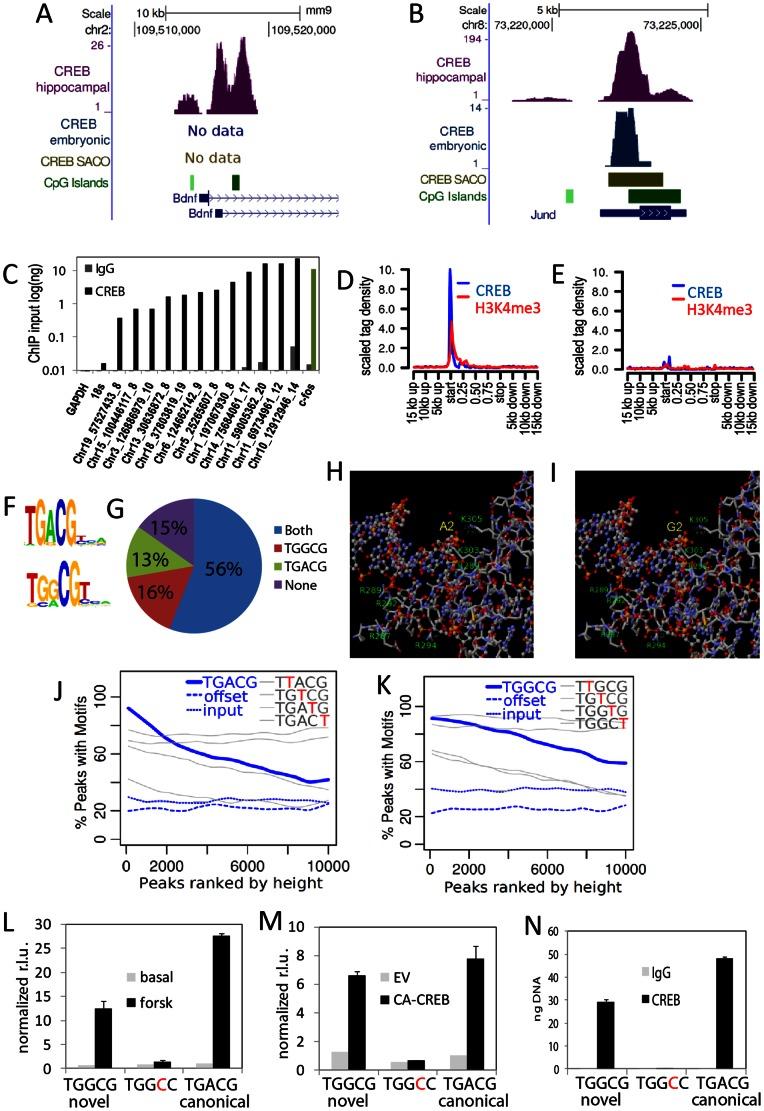
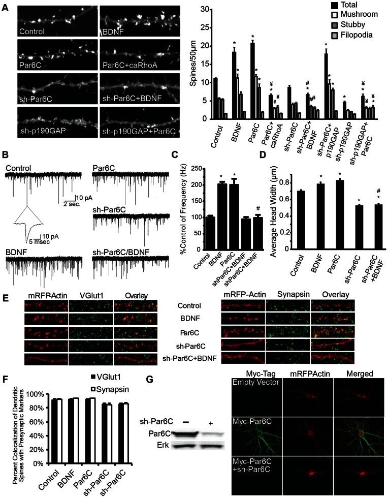
Neurotrophin-regulated gene expression is believed to play a key role in long-term changes in synaptic structure and the formation of dendritic spines. Brain-derived neurotrophic factor (BDNF) has been shown to induce increases in dendritic spine formation, and this process is thought to function in part by stimulating CREB-dependent transcriptional changes. To identify CREB-regulated genes linked to BDNF-induced synaptogenesis, we profiled transcriptional occupancy of CREB in hippocampal neurons. Interestingly, de novo motif analysis of hippocampal ChIP-Seq data identified a non-canonical CRE motif (TGGCG) that was enriched at CREB target regions and conferred CREB-responsiveness. Because cytoskeletal remodeling is an essential element of the formation of dendritic spines, within our screens we focused our attention on genes previously identified as inhibitors of RhoA GTPase. Bioinformatic analyses identified dozens of candidate CREB target genes known to regulate synaptic architecture and function. We showed that two of these, the RhoA inhibitors Par6C (Pard6A) and Rnd3 (RhoE), are BDNF-induced CREB-regulated genes. Interestingly, CREB occupied a cluster of non-canonical CRE motifs in the Rnd3 promoter region. Lastly, we show that BDNF-stimulated synaptogenesis requires the expression of Par6C and Rnd3, and that overexpression of either protein is sufficient to increase synaptogenesis. Thus, we propose that BDNF can regulate formation of functional synapses by increasing the expression of the RhoA inhibitors, Par6C and Rnd3. This study shows that genome-wide analyses of CREB target genes can facilitate the discovery of new regulators of synaptogenesis.

摘要

神经营养因子调节的基因表达被认为在突触结构的长期变化和树突棘的形成中起着关键作用。脑源性神经营养因子(BDNF)已被证明能诱导树突棘形成增加,而这一过程被认为部分通过刺激 CREB 依赖性转录变化来发挥作用。为了确定与 BDNF 诱导的突触发生相关的 CREB 调节基因,我们对海马神经元中的 CREB 转录占据进行了分析。有趣的是,海马 ChIP-Seq 数据的从头 motif 分析确定了一个非典型的 CRE 基序(TGGCG),该基序在 CREB 靶区域富集,并赋予了 CREB 反应性。由于细胞骨架重塑是树突棘形成的一个基本要素,在我们的筛选中,我们将注意力集中在先前被确定为 RhoA GTPase 抑制剂的基因上。生物信息学分析确定了数十个已知调节突触结构和功能的候选 CREB 靶基因。我们表明,其中两个基因,RhoA 抑制剂 Par6C(Pard6A)和 Rnd3(RhoE),是 BDNF 诱导的 CREB 调节基因。有趣的是,CREB 在 Rnd3 启动子区域占据了一组非典型的 CRE 基序簇。最后,我们表明 BDNF 刺激的突触发生需要 Par6C 和 Rnd3 的表达,并且过表达这两种蛋白中的任何一种都足以增加突触发生。因此,我们提出 BDNF 可以通过增加 RhoA 抑制剂 Par6C 和 Rnd3 的表达来调节功能性突触的形成。本研究表明,对 CREB 靶基因的全基因组分析有助于发现新的突触发生调节剂。

https://cdn.ncbi.nlm.nih.gov/pmc/blobs/acd6/3675129/1146b34ceac9/pone.0064658.g001.jpg

文献AI研究员

20分钟写一篇综述,助力文献阅读效率提升50倍。

立即体验

用中文搜PubMed

大模型驱动的PubMed中文搜索引擎

马上搜索

文档翻译

学术文献翻译模型,支持多种主流文档格式。

立即体验