Suppr超能文献

孕期 ω-3 指数低可能是产后抑郁症的生物学危险因素。

Low omega-3 index in pregnancy is a possible biological risk factor for postpartum depression.

机构信息

National Institute of Nutrition and Seafood Research, NIFES, Bergen, Norway.

出版信息

PLoS One. 2013 Jul 3;8(7):e67617. doi: 10.1371/journal.pone.0067617. Print 2013.

Abstract

BACKGROUND

Depression is a common disorder affecting 10-15% women in the postpartum period. Postpartum depression can disrupt early mother-infant interaction, and constitutes a risk factor for early child development. Recently, attention has been drawn to the hypothesis that a low intake of seafood in pregnancy can be a risk factor for postpartum depression. Seafood is a unique dietary source of the marine omega-3 fatty acids and is a natural part of a healthy balanced diet that is especially important during pregnancy.

METHODS

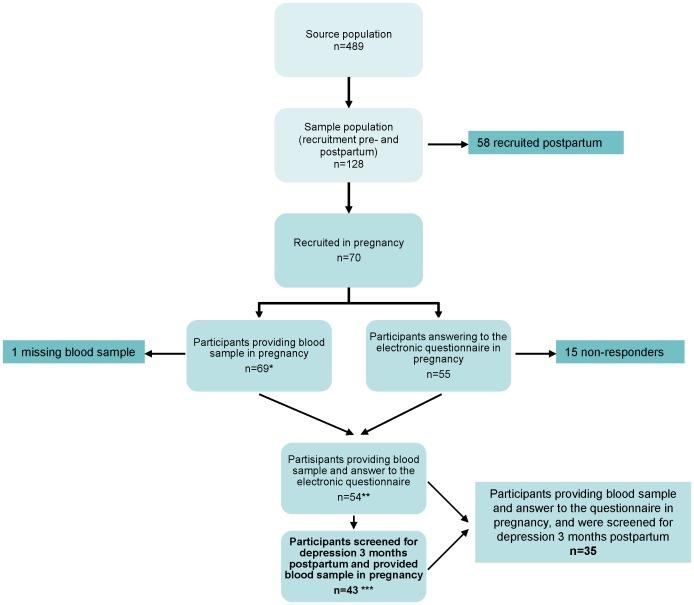
In a community based prospective cohort in a municipality in Western Norway, we investigated both nutritional and psychological risk factors for postpartum depression. The source population was all women who were pregnant within the period November 2009 - June 2011. The fatty acid status in red blood cells was assessed in the 28(th) gestation week and participants were screened for postpartum depression using the Edinburgh Postnatal Depression Scale (EPDS) three months after delivery. The aim of the present study was to investigate if a low omega-3 index in pregnancy is a possible risk factor for postpartum depression.

RESULTS

In a simple regression model, the omega-3 index was associated with the EPDS score in a nonlinear inverse manner with an R square of 19. Thus, the low omega-3 index explained 19% of the variance in the EPDS score. The DPA content, DHA content, omega-3 index, omega-3/omega-6 ratio, total HUFA score, and the omega-3 HUFA score were all inversely correlated with the EPDS score. The EPDS scores of participants in the lowest omega-3 index quartile were significantly different to the three other omega-3 index quartiles.

CONCLUSION

In this study population, a low omega-3 index in late pregnancy was associated with higher depression score three months postpartum.

摘要

背景

抑郁症是一种常见疾病,影响 10-15%的产后女性。产后抑郁症会扰乱母婴早期互动,并构成儿童早期发展的风险因素。最近,人们开始关注孕期摄入海鲜不足可能是产后抑郁症的一个风险因素。海鲜是海洋 ω-3 脂肪酸的独特饮食来源,是健康均衡饮食的天然组成部分,在怀孕期间尤为重要。

方法

在挪威西部一个市的社区为基础的前瞻性队列中,我们调查了产后抑郁症的营养和心理风险因素。源人群是所有在 2009 年 11 月至 2011 年 6 月期间怀孕的女性。在妊娠 28 周时评估红细胞中的脂肪酸状况,并在分娩后三个月使用爱丁堡产后抑郁量表(EPDS)筛查产后抑郁症。本研究的目的是调查孕期 ω-3 指数低是否是产后抑郁症的一个可能风险因素。

结果

在简单回归模型中,ω-3 指数与 EPDS 评分呈非线性反比关系,R 平方为 19。因此,低 ω-3 指数解释了 EPDS 评分 19%的变异性。DPA 含量、DHA 含量、ω-3 指数、ω-3/ω-6 比值、总 HUFA 评分和 ω-3 HUFA 评分均与 EPDS 评分呈反比。ω-3 指数最低四分位组的 EPDS 评分与其他三个 ω-3 指数四分位组的评分有显著差异。

结论

在本研究人群中,妊娠晚期 ω-3 指数低与产后三个月时的抑郁评分较高有关。

https://cdn.ncbi.nlm.nih.gov/pmc/blobs/2d11/3701051/a3f17eb354bc/pone.0067617.g001.jpg

文献检索

告别复杂PubMed语法,用中文像聊天一样搜索,搜遍4000万医学文献。AI智能推荐,让科研检索更轻松。

立即免费搜索

文件翻译

保留排版,准确专业,支持PDF/Word/PPT等文件格式,支持 12+语言互译。

免费翻译文档

深度研究

AI帮你快速写综述,25分钟生成高质量综述,智能提取关键信息,辅助科研写作。

立即免费体验