Suppr超能文献

吸烟者和慢性阻塞性肺疾病患者的内皮祖细胞功能障碍,原因是DNA损伤和衰老增加。

Dysfunction of endothelial progenitor cells from smokers and chronic obstructive pulmonary disease patients due to increased DNA damage and senescence.

作者信息

Paschalaki Koralia E, Starke Richard D, Hu Yanhua, Mercado Nicolas, Margariti Andriana, Gorgoulis Vassilis G, Randi Anna M, Barnes Peter J

机构信息

Airway Disease Section and National Heart and Lung Institute, Faculty of Medicine, Imperial College London, London, United Kingdom; Vascular Sciences, National Heart and Lung Institute, Faculty of Medicine, Imperial College London, London, United Kingdom; Histology-Embryology Department, Faculty of Medicine, University of Athens, Athens, Greece.

出版信息

Stem Cells. 2013 Dec;31(12):2813-26. doi: 10.1002/stem.1488.

Abstract

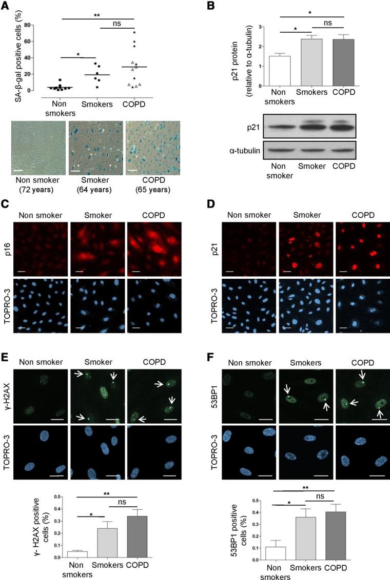
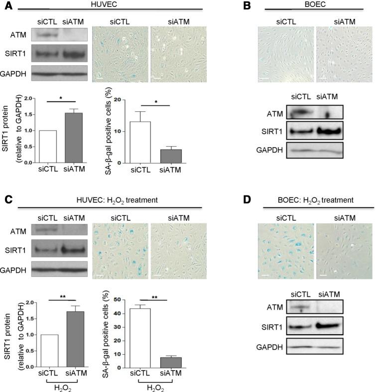
Cardiovascular disease (CVD) is a major cause of death in smokers, particularly in those with chronic obstructive pulmonary disease (COPD). Circulating endothelial progenitor cells (EPC) are required for endothelial homeostasis, and their dysfunction contributes to CVD. To investigate EPC dysfunction in smokers, we isolated and expanded blood outgrowth endothelial cells (BOEC) from peripheral blood samples from healthy nonsmokers, healthy smokers, and COPD patients. BOEC from smokers and COPD patients showed increased DNA double-strand breaks and senescence compared to nonsmokers. Senescence negatively correlated with the expression and activity of sirtuin-1 (SIRT1), a protein deacetylase that protects against DNA damage and cellular senescence. Inhibition of DNA damage response by silencing of ataxia telangiectasia mutated (ATM) kinase resulted in upregulation of SIRT1 expression and decreased senescence. Treatment of BOEC from COPD patients with the SIRT1 activator resveratrol or an ATM inhibitor (KU-55933) also rescued the senescent phenotype. Using an in vivo mouse model of angiogenesis, we demonstrated that senescent BOEC from COPD patients are dysfunctional, displaying impaired angiogenic ability and increased apoptosis compared to cells from healthy nonsmokers. Therefore, this study identifies epigenetic regulation of DNA damage and senescence as pathogenetic mechanisms linked to endothelial progenitors' dysfunction in smokers and COPD patients. These defects may contribute to vascular disease and cardiovascular events in smokers and could therefore constitute therapeutic targets for intervention.

摘要

心血管疾病(CVD)是吸烟者死亡的主要原因,在患有慢性阻塞性肺疾病(COPD)的吸烟者中尤为如此。循环内皮祖细胞(EPC)对于内皮稳态是必需的,其功能障碍会导致心血管疾病。为了研究吸烟者中的EPC功能障碍,我们从健康非吸烟者、健康吸烟者和COPD患者的外周血样本中分离并扩增了血源性内皮细胞(BOEC)。与非吸烟者相比,吸烟者和COPD患者的BOEC显示出DNA双链断裂增加和细胞衰老。衰老与沉默调节蛋白-1(SIRT1)的表达和活性呈负相关,SIRT1是一种蛋白脱乙酰酶,可防止DNA损伤和细胞衰老。通过沉默共济失调毛细血管扩张突变(ATM)激酶抑制DNA损伤反应导致SIRT1表达上调和衰老减少。用SIRT1激活剂白藜芦醇或ATM抑制剂(KU-55933)处理COPD患者的BOEC也挽救了衰老表型。使用血管生成的体内小鼠模型,我们证明COPD患者的衰老BOEC功能失调,与健康非吸烟者的细胞相比,其血管生成能力受损且细胞凋亡增加。因此,本研究确定DNA损伤和衰老的表观遗传调节是与吸烟者和COPD患者内皮祖细胞功能障碍相关的发病机制。这些缺陷可能导致吸烟者的血管疾病和心血管事件,因此可能构成干预的治疗靶点。

https://cdn.ncbi.nlm.nih.gov/pmc/blobs/b7f7/4377082/9184fa7c0a90/stem0031-2813-f1.jpg

文献检索

告别复杂PubMed语法,用中文像聊天一样搜索,搜遍4000万医学文献。AI智能推荐,让科研检索更轻松。

立即免费搜索

文件翻译

保留排版,准确专业,支持PDF/Word/PPT等文件格式,支持 12+语言互译。

免费翻译文档

深度研究

AI帮你快速写综述,25分钟生成高质量综述,智能提取关键信息,辅助科研写作。

立即免费体验