Suppr超能文献

HIV-1 Nef 促进 Gag 定位到细胞膜,并促进病毒细胞间转移。

HIV-1 Nef promotes the localization of Gag to the cell membrane and facilitates viral cell-to-cell transfer.

机构信息

Département de Virologie, Institut Pasteur, Unité Virus et Immunité, 28 rue du Docteur Roux, Paris F-75015, France.

出版信息

Retrovirology. 2013 Jul 30;10:80. doi: 10.1186/1742-4690-10-80.

Abstract

BACKGROUND

Newly synthesized HIV-1 particles assemble at the plasma membrane of infected cells, before being released as free virions or being transferred through direct cell-to-cell contacts to neighboring cells. Localization of HIV-1 Gag precursor at the cell membrane is necessary and sufficient to trigger viral assembly, whereas the GagPol precursor is additionally required to generate a fully matured virion. HIV-1 Nef is an accessory protein that optimizes viral replication through partly defined mechanisms. Whether Nef modulates Gag and/or GagPol localization and assembly at the membrane and facilitates viral cell-to-cell transfer has not been extensively characterized so far.

RESULTS

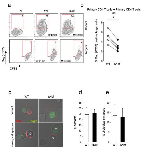
We report that Nef increases the total amount of Gag proteins present in infected cells, and promotes Gag localization at the cell membrane. Moreover, the processing of p55 into p24 is improved in the presence of Nef. We also examined the effect of Nef during HIV-1 cell-to-cell transfer. We show that without Nef, viral transfer through direct contacts between infected cells and target cells is impaired. With a nef-deleted virus, the number of HIV-1 positive target cells after a short 2h co-culture is reduced, and viral material transferred to uninfected cells is less matured. At later time points, this defect is associated with a reduction in the productive infection of new target cells.

CONCLUSIONS

Our results highlight a previously unappreciated role of Nef during the viral replication cycle. Nef promotes HIV-1 Gag membrane localization and processing, and facilitates viral cell-to-cell transfer.

摘要

背景

新合成的 HIV-1 颗粒在感染细胞的质膜上组装,然后作为游离病毒体释放或通过直接细胞间接触转移到邻近细胞。HIV-1 Gag 前体在细胞膜上的定位是触发病毒组装所必需和充分的,而 GagPol 前体还需要生成完全成熟的病毒体。HIV-1 Nef 是一种辅助蛋白,通过部分定义的机制优化病毒复制。Nef 是否调节 Gag 和/或 GagPol 在膜上的定位和组装,并促进病毒细胞间转移,迄今尚未得到广泛表征。

结果

我们报告说,Nef 增加了感染细胞中存在的 Gag 蛋白总量,并促进 Gag 在细胞膜上的定位。此外,Nef 的存在改善了 p55 加工成 p24 的过程。我们还检查了 Nef 在 HIV-1 细胞间转移过程中的作用。我们表明,没有 Nef,感染细胞与靶细胞之间的直接接触导致病毒转移受损。使用缺失 nef 的病毒,在短暂的 2 小时共培养后,HIV-1 阳性靶细胞的数量减少,转移到未感染细胞的病毒物质成熟度降低。在稍后的时间点,这种缺陷与新靶细胞的有效感染减少有关。

结论

我们的结果强调了 Nef 在病毒复制周期中的一个以前未被重视的作用。Nef 促进 HIV-1 Gag 膜定位和加工,并促进病毒细胞间转移。

https://cdn.ncbi.nlm.nih.gov/pmc/blobs/fe78/3734038/233dc766194b/1742-4690-10-80-1.jpg

文献检索

告别复杂PubMed语法,用中文像聊天一样搜索,搜遍4000万医学文献。AI智能推荐,让科研检索更轻松。

立即免费搜索

文件翻译

保留排版,准确专业,支持PDF/Word/PPT等文件格式,支持 12+语言互译。

免费翻译文档

深度研究

AI帮你快速写综述,25分钟生成高质量综述,智能提取关键信息,辅助科研写作。

立即免费体验