Department of Psychology, Bates College, Lewiston, Maine, United States of America ; Program in Neuroscience, Bates College, Lewiston, Maine, United States of America.
PLoS One. 2013 Sep 18;8(9):e73289. doi: 10.1371/journal.pone.0073289. eCollection 2013.
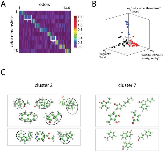
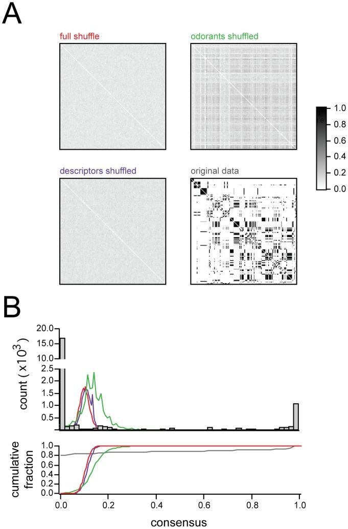
In contrast to most other sensory modalities, the basic perceptual dimensions of olfaction remain unclear. Here, we use non-negative matrix factorization (NMF)--a dimensionality reduction technique--to uncover structure in a panel of odor profiles, with each odor defined as a point in multi-dimensional descriptor space. The properties of NMF are favorable for the analysis of such lexical and perceptual data, and lead to a high-dimensional account of odor space. We further provide evidence that odor dimensions apply categorically. That is, odor space is not occupied homogenously, but rather in a discrete and intrinsically clustered manner. We discuss the potential implications of these results for the neural coding of odors, as well as for developing classifiers on larger datasets that may be useful for predicting perceptual qualities from chemical structures.
与大多数其他感觉模式不同,嗅觉的基本感知维度仍不清楚。在这里,我们使用非负矩阵分解(NMF)——一种降维技术——来揭示一系列气味特征中的结构,每个气味都被定义为多维描述符空间中的一个点。NMF 的特性有利于分析这种词汇和感知数据,并导致高维气味空间的出现。我们进一步提供证据表明气味维度是分类的。也就是说,气味空间不是均匀占据的,而是以离散和内在聚类的方式存在。我们讨论了这些结果对气味神经编码的潜在影响,以及对更大数据集上开发分类器的潜在影响,这些分类器可能有助于从化学结构预测感知质量。