Suppr超能文献

肿瘤缺氧决定了联合使用 mTOR 和自噬抑制剂治疗乳腺肿瘤的潜力。

Tumour hypoxia determines the potential of combining mTOR and autophagy inhibitors to treat mammary tumours.

机构信息

1] Pole of Pharmacology and Therapeutics, Institut de Recherche Expérimentale et Clinique (IREC), Université catholique de Louvain (UCL), 53 Avenue East Mounier, B1.53.09, Brussels 1200, Belgium [2] Pole of Molecular Imaging, Radiotherapy and Oncology, Institut de Recherche Expérimentale et Clinique (IREC), Université catholique de Louvain (UCL), Luc, Brussels, Belgium [3] Department of Medical Oncology, Centre du Cancer, Cliniques universitaires Saint-Luc, Brussels, Belgium.

出版信息

Br J Cancer. 2013 Nov 12;109(10):2597-606. doi: 10.1038/bjc.2013.644. Epub 2013 Oct 24.

Abstract

BACKGROUND

Hypoxia can activate autophagy, a self-digest adaptive process that maintains cell turnover. Mammalian target of rapamycin (mTOR) inhibitors are used to treat cancer but also stimulate autophagy.

METHODS

Human mammary cancer cells and derived xenografts were used to examine whether hypoxia could exacerbate autophagy-mediated resistance to the mTOR inhibitor rapamycin.

RESULTS

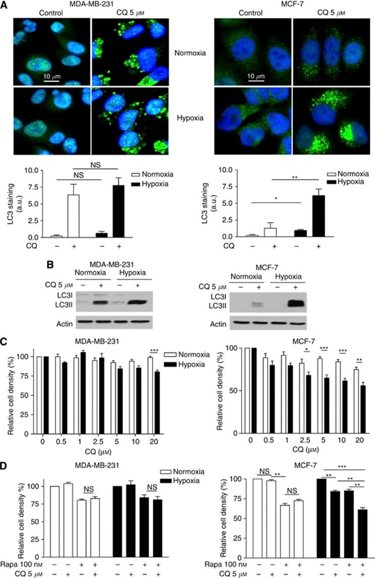
Rapamycin exerted potent antitumour effects in MCF-7 and MDA-MB-231 mammary tumours through a marked inhibition of angiogenesis, but the autophagy inhibitor chloroquine (CQ) failed to further sensitise tumours to mTOR inhibition. Rapamycin treatment actually led to tumour reoxygenation, thereby preventing the development of autophagy. Chloroquine alone, however, blocked the growth of MCF-7 tumours and in vitro blunted the hypoxia-induced component of autophagy in these cells. Finally, when initiating CQ treatment in large, hypoxic tumours, a robust antitumour effect could be observed, which also further increased the antiproliferative effects of rapamycin.

CONCLUSION

The mTOR inhibitor rapamycin significantly contributes to tumour growth inhibition and normalisation of the tumour vasculature through potent antiangiogenic effects. The resulting reduction in hypoxia accounts for a lack of sensitisation by the autophagy inhibitor CQ, except if the tumours are already at an advanced stage, and thus largely hypoxic at the initiation of the combination of rapamycin and CQ treatment.

摘要

背景

缺氧可以激活自噬,这是一种自我消化的自适应过程,可维持细胞更新。雷帕霉素(mTOR)抑制剂被用于治疗癌症,但也会刺激自噬。

方法

使用人乳腺癌细胞和衍生的异种移植物来研究缺氧是否会加剧自噬介导的对 mTOR 抑制剂雷帕霉素的耐药性。

结果

雷帕霉素通过显著抑制血管生成对 MCF-7 和 MDA-MB-231 乳腺肿瘤发挥强大的抗肿瘤作用,但自噬抑制剂氯喹(CQ)未能进一步提高肿瘤对 mTOR 抑制的敏感性。雷帕霉素治疗实际上导致肿瘤再氧合,从而防止自噬的发展。然而,CQ 单独治疗可阻断 MCF-7 肿瘤的生长,并在这些细胞中减弱缺氧诱导的自噬成分。最后,当在大型缺氧肿瘤中开始 CQ 治疗时,可以观察到强大的抗肿瘤作用,这也进一步增加了雷帕霉素的抗增殖作用。

结论

mTOR 抑制剂雷帕霉素通过强大的抗血管生成作用显著促进肿瘤生长抑制和肿瘤血管正常化。由此导致的缺氧减少解释了自噬抑制剂 CQ 缺乏敏感性,除非肿瘤已经处于晚期,并且因此在开始雷帕霉素和 CQ 联合治疗时已经大部分缺氧。

https://cdn.ncbi.nlm.nih.gov/pmc/blobs/018d/3833227/46f9632d0588/bjc2013644f1.jpg

文献AI研究员

20分钟写一篇综述,助力文献阅读效率提升50倍。

立即体验

用中文搜PubMed

大模型驱动的PubMed中文搜索引擎

马上搜索

文档翻译

学术文献翻译模型,支持多种主流文档格式。

立即体验