Suppr超能文献

苦瓜可减少肥胖相关的巨噬细胞和肥大细胞浸润,以及脂肪组织中炎症细胞因子的表达。

Momordica charantia (Bitter Melon) reduces obesity-associated macrophage and mast cell infiltration as well as inflammatory cytokine expression in adipose tissues.

机构信息

School of Biotechnology and Food Engineering, Hefei University of Technology, Hefei, China.

出版信息

PLoS One. 2013 Dec 17;8(12):e84075. doi: 10.1371/journal.pone.0084075. eCollection 2013.

Abstract

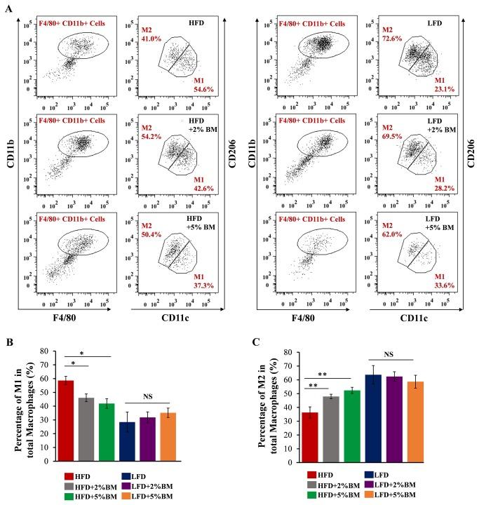
Obesity is a world-wide epidemic disease that correlates closely with type 2 diabetes and cardiovascular diseases. Obesity-induced chronic adipose tissue inflammation is now considered as a critical contributor to the above complications. Momordica charantia (bitter melon, BM) is a traditional Chinese food and well known for its function of reducing body weight gain and insulin resistance. However, it is unclear whether BM could alleviate adipose tissue inflammation caused by obesity. In this study, C57BL/6 mice were fed high fat diet (HFD) with or without BM for 12 weeks. BM-contained diets ameliorated HFD-induced obesity and insulin resistance. Histological and real-time PCR analysis demonstrated BM not only reduced macrophage infiltration into epididymal adipose tissues (EAT) and brown adipose tissues (BAT). Flow cytometry show that BM could modify the M1/M2 phenotype ratio of macrophages in EAT. Further study showed that BM lowered mast cell recruitments in EAT, and depressed pro-inflammatory cytokine monocyte chemotactic protein-1 (MCP-1) expression in EAT and BAT as well as interleukin-6 (IL-6) and tumor necrosis factor-α (TNF-α) expression in EAT. Finally, ELISA analysis showed BM-contained diets also normalized serum levels of the cytokines. In summary, in concert with ameliorated insulin resistance and fat deposition, BM reduced adipose tissue inflammation in diet-induced obese (DIO) mice.

摘要

肥胖是一种全球性的流行病,与 2 型糖尿病和心血管疾病密切相关。肥胖引起的慢性脂肪组织炎症被认为是导致上述并发症的一个关键因素。苦瓜(苦瓜,BM)是一种传统的中国食品,以其降低体重增加和胰岛素抵抗的功能而闻名。然而,目前尚不清楚 BM 是否可以减轻肥胖引起的脂肪组织炎症。在这项研究中,C57BL/6 小鼠用高脂肪饮食(HFD)或 HFD 加 BM 喂养 12 周。BM 饮食改善了 HFD 诱导的肥胖和胰岛素抵抗。组织学和实时 PCR 分析表明,BM 不仅减少了脂肪组织(EAT)和棕色脂肪组织(BAT)中巨噬细胞的浸润。流式细胞术显示,BM 可以改变 EAT 中巨噬细胞的 M1/M2 表型比例。进一步的研究表明,BM 降低了脂肪组织中的肥大细胞募集,并抑制了脂肪组织和 BAT 中促炎细胞因子单核细胞趋化蛋白-1(MCP-1)和白细胞介素-6(IL-6)和肿瘤坏死因子-α(TNF-α)的表达。最后,ELISA 分析表明,BM 饮食还使血清细胞因子水平正常化。总之,与改善胰岛素抵抗和脂肪沉积一致,BM 减轻了饮食诱导肥胖(DIO)小鼠的脂肪组织炎症。

https://cdn.ncbi.nlm.nih.gov/pmc/blobs/be63/3866167/d048941bb29d/pone.0084075.g001.jpg

文献检索

告别复杂PubMed语法,用中文像聊天一样搜索,搜遍4000万医学文献。AI智能推荐,让科研检索更轻松。

立即免费搜索

文件翻译

保留排版,准确专业,支持PDF/Word/PPT等文件格式,支持 12+语言互译。

免费翻译文档

深度研究

AI帮你快速写综述,25分钟生成高质量综述,智能提取关键信息,辅助科研写作。

立即免费体验