Suppr超能文献

通过不同的内吞隔室实现空间受限的 G 蛋白偶联受体活性。

Spatially restricted G protein-coupled receptor activity via divergent endocytic compartments.

机构信息

From the Institute of Reproductive and Developmental Biology, Department of Surgery and Cancer, Imperial College London, London W12 0NN, United Kingdom and.

出版信息

J Biol Chem. 2014 Feb 14;289(7):3960-77. doi: 10.1074/jbc.M113.526350. Epub 2013 Dec 27.

Abstract

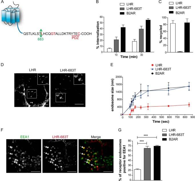
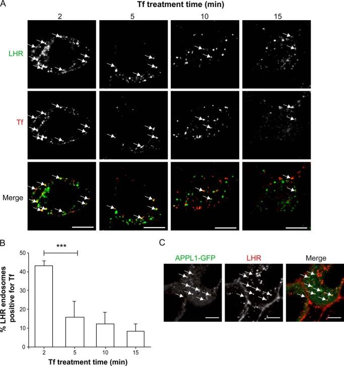
Postendocytic sorting of G protein-coupled receptors (GPCRs) is driven by their interactions between highly diverse receptor sequence motifs with their interacting proteins, such as postsynaptic density protein (PSD95), Drosophila disc large tumor suppressor (Dlg1), zonula occludens-1 protein (zo-1) (PDZ) domain proteins. However, whether these diverse interactions provide an underlying functional specificity, in addition to driving sorting, is unknown. Here we identify GPCRs that recycle via distinct PDZ ligand/PDZ protein pairs that exploit their recycling machinery primarily for targeted endosomal localization and signaling specificity. The luteinizing hormone receptor (LHR) and β2-adrenergic receptor (B2AR), two GPCRs sorted to the regulated recycling pathway, underwent divergent trafficking to distinct endosomal compartments. Unlike B2AR, which traffics to early endosomes (EE), LHR internalizes to distinct pre-early endosomes (pre-EEs) for its recycling. Pre-EE localization required interactions of the LHR C-terminal tail with the PDZ protein GAIP-interacting protein C terminus, inhibiting its traffic to EEs. Rerouting the LHR to EEs, or EE-localized GPCRs to pre-EEs, spatially reprograms MAPK signaling. Furthermore, LHR-mediated activation of MAPK signaling requires internalization and is maintained upon loss of the EE compartment. We propose that combinatorial specificity between GPCR sorting sequences and interacting proteins dictates an unprecedented spatiotemporal control in GPCR signal activity.

摘要

G 蛋白偶联受体 (GPCR) 的后内吞分拣是由其与相互作用蛋白(如突触后密度蛋白 (PSD95)、果蝇盘状结构域大肿瘤抑制因子 (Dlg1)、封闭蛋白-1 蛋白 (zo-1) (PDZ) 结构域蛋白)之间高度多样化的受体序列基序相互作用驱动的。然而,这些不同的相互作用是否除了驱动分拣之外还提供了潜在的功能特异性尚不清楚。在这里,我们确定了通过不同的 PDZ 配体/PDZ 蛋白对进行再循环的 GPCR,这些相互作用利用其再循环机制主要实现靶向内体定位和信号转导特异性。黄体生成素受体 (LHR) 和β2-肾上腺素能受体 (B2AR) 是两种分拣到调节性再循环途径的 GPCR,它们的转运途径不同,分别定位于不同的内体隔室。与 B2AR 不同,B2AR 转运到早期内体 (EE),LHR 内化到不同的早期内体 (pre-EE) 进行再循环。pre-EE 定位需要 LHR C 末端尾部与 PDZ 蛋白 GAIP 相互作用蛋白 C 末端的相互作用,抑制其向 EE 的转运。将 LHR 重定向到 EE,或将 EE 定位的 GPCR 重定向到 pre-EE,在空间上重新编程 MAPK 信号。此外,LHR 介导的 MAPK 信号激活需要内化,并在 EE 隔室丢失后仍然存在。我们提出,GPCR 分拣序列和相互作用蛋白之间的组合特异性决定了 GPCR 信号活性的前所未有的时空控制。

https://cdn.ncbi.nlm.nih.gov/pmc/blobs/e813/3924264/219e4cd769be/zbc0111475910001.jpg

文献检索

告别复杂PubMed语法,用中文像聊天一样搜索,搜遍4000万医学文献。AI智能推荐,让科研检索更轻松。

立即免费搜索

文件翻译

保留排版,准确专业,支持PDF/Word/PPT等文件格式,支持 12+语言互译。

免费翻译文档

深度研究

AI帮你快速写综述,25分钟生成高质量综述,智能提取关键信息,辅助科研写作。

立即免费体验