Suppr超能文献

单核细胞通过 MCP-1/CCR2 途径浸润胰腺,并分化为星状细胞。

Monocytes infiltrate the pancreas via the MCP-1/CCR2 pathway and differentiate into stellate cells.

机构信息

Department of Hematology and Oncology, Mie University Graduate School of Medicine, Tsu, Mie, Japan.

出版信息

PLoS One. 2014 Jan 8;9(1):e84889. doi: 10.1371/journal.pone.0084889. eCollection 2014.

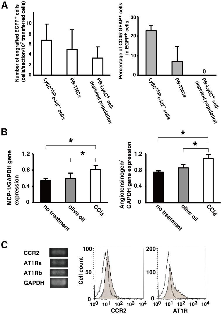
Abstract

Recent studies have shown that monocytes possess pluripotent plasticity. We previously reported that monocytes could differentiate into hepatic stellate cells. Although stellate cells are also present in the pancreas, their origin remains unclear. An accumulation of enhanced green fluorescent protein (EGFP)(+)CD45(-) cells was observed in the pancreases and livers of chimeric mice, which were transplanted with a single hematopoietic stem cell isolated from EGFP-transgenic mice and treated with carbon tetrachloride (CCl4). Because the vast majority of EGFP(+)CD45(-) cells in the pancreas expressed stellate cell-associated antigens such as vimentin, desmin, glial fibrillary acidic protein, procollagen-I, and α-smooth muscle actin, they were characterized as pancreatic stellate cells (PaSCs). EGFP(+) PaSCs were also observed in CCl4-treated mice adoptively transferred with monocytes but not with other cell lineages isolated from EGFP-transgenic mice. The expression of monocyte chemoattractant protein-1 (MCP-1) and angiotensin II (Ang II) increased in the pancreas of CCl4-treated mice and their respective receptors, C-C chemokine receptor 2 (CCR2) and Ang II type 1 receptor (AT1R), were expressed on Ly6C(high) monocytes isolated from EGFP-transgenic mice. We examined the effect of an AT1R antagonist, irbesartan, which is also a CCR2 antagonist, on the migration of monocytes into the pancreas. Monocytes migrated toward MCP-1 but not Ang II in vitro. Irbesartan inhibited not only their in vitro chemotaxis but also in vivo migration of adoptively transferred monocytes from peripheral blood into the pancreas. Irbesartan treatment significantly reduced the numbers of EGFP(+)F4/80(+)CCR2(+) monocytic cells and EGFP(+) PaSCs in the pancreas of CCl4-treated chimeric mice receiving EGFP(+) bone marrow cells. A specific CCR2 antagonist RS504393 inhibited the occurrence of EGFP(+) PaSCs in injured mice. We propose that CCR2(+) monocytes migrate into the pancreas possibly via the MCP-1/CCR2 pathway and give rise to PaSCs.

摘要

最近的研究表明单核细胞具有多能可塑性。我们之前报道过单核细胞可以分化为肝星状细胞。尽管星状细胞也存在于胰腺中,但它们的来源尚不清楚。在接受来自 GFP 转基因小鼠的单个造血干细胞移植并接受四氯化碳 (CCl4) 处理的嵌合小鼠的胰腺和肝脏中观察到增强型绿色荧光蛋白 (EGFP)(+)CD45(-)细胞的积聚。由于胰腺中绝大多数 EGFP(+)CD45(-)细胞表达星状细胞相关抗原,如波形蛋白、结蛋白、胶质纤维酸性蛋白、I 型胶原和α-平滑肌肌动蛋白,因此它们被鉴定为胰腺星状细胞 (PaSCs)。在接受来自 GFP 转基因小鼠的单核细胞而不是其他细胞谱系的过继转移的 CCl4 处理的小鼠中也观察到 EGFP(+)PaSCs。在接受 CCl4 处理的小鼠中,单核细胞趋化蛋白 1 (MCP-1) 和血管紧张素 II (Ang II) 的表达增加,其各自的受体,C-C 趋化因子受体 2 (CCR2) 和 Ang II 型 1 受体 (AT1R),在来自 GFP 转基因小鼠的 Ly6C(高)单核细胞上表达。我们研究了 AT1R 拮抗剂伊贝沙坦对单核细胞向胰腺迁移的影响,伊贝沙坦也是 CCR2 拮抗剂。单核细胞在体外向 MCP-1 而不是 Ang II 迁移。伊贝沙坦不仅抑制了它们的体外趋化性,还抑制了从外周血转移到胰腺的过继转移单核细胞的体内迁移。伊贝沙坦治疗显著减少了接受 GFP(+)骨髓细胞的 CCl4 处理嵌合小鼠胰腺中 GFP(+)F4/80(+)CCR2(+)单核细胞和 GFP(+)PaSCs 的数量。特异性 CCR2 拮抗剂 RS504393 抑制了受损小鼠中 GFP(+)PaSCs 的发生。我们提出,CCR2(+)单核细胞可能通过 MCP-1/CCR2 途径迁移到胰腺,并产生 PaSCs。

https://cdn.ncbi.nlm.nih.gov/pmc/blobs/a6df/3885670/af778980b2d9/pone.0084889.g001.jpg

文献AI研究员

20分钟写一篇综述,助力文献阅读效率提升50倍。

立即体验

用中文搜PubMed

大模型驱动的PubMed中文搜索引擎

马上搜索

文档翻译

学术文献翻译模型,支持多种主流文档格式。

立即体验