Suppr超能文献

微粒介导的肿瘤细胞与内皮细胞之间的相互作用通过上调Arf6促进促转移血管微环境的形成。

Microparticles mediated cross-talk between tumoral and endothelial cells promote the constitution of a pro-metastatic vascular niche through Arf6 up regulation.

作者信息

Pasquier Jennifer, Thawadi Hamda Al, Ghiabi Pegah, Abu-Kaoud Nadine, Maleki Mahtab, Guerrouahen Bella S, Vidal Fabien, Courderc Bettina, Ferron Gwenael, Martinez Alejandra, Al Sulaiti Haya, Gupta Renuka, Rafii Shahin, Rafii Arash

机构信息

Stem Cell and Microenvironment Laboratory, Weill Cornell Medical College in Qatar, Education City, Qatar Foundation, Doha, Qatar.

出版信息

Cancer Microenviron. 2014 Aug;7(1-2):41-59. doi: 10.1007/s12307-013-0142-2. Epub 2014 Jan 15.

Abstract

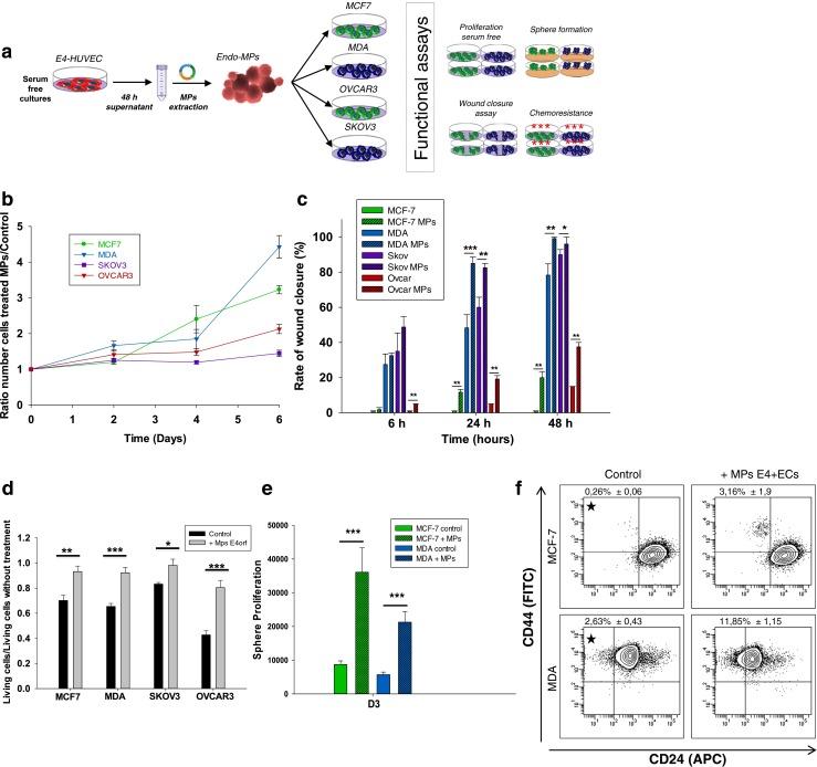
The tumor stroma plays an essential role in tumor growth, resistance to therapy and occurrence of metastatic phenotype. Tumor vessels have been considered as passive conducts for nutrients but several studies have demonstrated secretion of pro-tumoral factors by endothelial cells. The failure of anti-angiogenic therapies to meet expectations raised by pre-clinical studies prompt us to better study the cross-talk between endothelial and cancer cells. Here, we hypothesized that tumor cells and the endothelium secrete bio-active microparticles (MPs) participating to a functional cross-talk. We characterized the cancer cells MPs, using breast and ovarian cancer cell lines (MCF7, MDA-MB231, SKOV3, OVCAR3 and a primary cell lines, APOCC). Our data show that MPs from mesenchymal-like cell lines (MDA-MB231, SKOV3 and APOCC) were able to promote an activation of endothelial cells through Akt phosphorylation, compared to MPs from epithelial-like cell lines (OVCAR3 and MCF7). The MPs from mesenchymal-like cells contained increased angiogenic molecules including PDGF, IL8 and angiogenin. The endothelial activation was associated to increased Arf6 expression and MPs secretion. Endothelial activation functionalized an MP dependent pro-tumoral vascular niche promoting cancer cells proliferation, invasiveness, stem cell phenotype and chemoresistance. MPs from cancer and endothelial cells displayed phenotypic heterogeneity, and participated to a functional cross-talk where endothelial activation by cancer MPs resulted in increased secretion of EC-MPs sustaining tumor cells. Such cross-talk may play a role in perfusion independent role of the endothelium.

摘要

肿瘤基质在肿瘤生长、对治疗的抵抗以及转移表型的发生中起着至关重要的作用。肿瘤血管一直被认为是营养物质的被动传导途径,但多项研究表明内皮细胞可分泌促肿瘤因子。抗血管生成疗法未能达到临床前研究所预期的效果,这促使我们更好地研究内皮细胞与癌细胞之间的相互作用。在此,我们假设肿瘤细胞和内皮细胞分泌具有生物活性的微粒(MPs),参与功能性相互作用。我们使用乳腺癌和卵巢癌细胞系(MCF7、MDA-MB231、SKOV3、OVCAR3以及一种原代细胞系APOCC)对癌细胞MPs进行了表征。我们的数据表明,与上皮样细胞系(OVCAR3和MCF7)来源的MPs相比,间充质样细胞系(MDA-MB231、SKOV3和APOCC)来源的MPs能够通过Akt磷酸化促进内皮细胞的激活。间充质样细胞来源的MPs含有更多的血管生成分子,包括血小板衍生生长因子(PDGF)、白细胞介素8(IL8)和血管生成素。内皮细胞的激活与Arf6表达增加和MPs分泌增加有关。内皮细胞激活使依赖MPs的促肿瘤血管微环境功能化,促进癌细胞增殖、侵袭、干细胞表型和化疗耐药性。癌细胞和内皮细胞来源的MPs表现出表型异质性,并参与功能性相互作用,其中癌细胞MPs激活内皮细胞导致内皮细胞来源的MPs分泌增加,从而维持肿瘤细胞生长。这种相互作用可能在内皮细胞的非灌注依赖性作用中发挥作用。

https://cdn.ncbi.nlm.nih.gov/pmc/blobs/4805/4150875/8a8dcb04bf67/12307_2013_142_Fig1a_HTML.jpg

文献检索

告别复杂PubMed语法,用中文像聊天一样搜索,搜遍4000万医学文献。AI智能推荐,让科研检索更轻松。

立即免费搜索

文件翻译

保留排版,准确专业,支持PDF/Word/PPT等文件格式,支持 12+语言互译。

免费翻译文档

深度研究

AI帮你快速写综述,25分钟生成高质量综述,智能提取关键信息,辅助科研写作。

立即免费体验