Suppr超能文献

NFκB 通过组蛋白修饰介导头颈部鳞状细胞癌(HNSCC)中的顺铂耐药性。

NFκB mediates cisplatin resistance through histone modifications in head and neck squamous cell carcinoma (HNSCC).

机构信息

Laboratory of Epithelial Biology, Department of Periodontics and Oral Medicine, University of Michigan School of Dentistry, Ann Arbor, MI, USA ; Department of Clinical Analysis, Toxicology and Bromatology, School of Pharmacy, University of Sao Paulo, Ribeirao Preto, SP, Brazil.

Department of Pathology and Oral Diagnosis, Federal University of Rio de Janeiro School of Dentistry, Rio de Janeiro, RJ, Brazil.

出版信息

FEBS Open Bio. 2013 Dec 30;4:96-104. doi: 10.1016/j.fob.2013.12.003. eCollection 2014.

Abstract

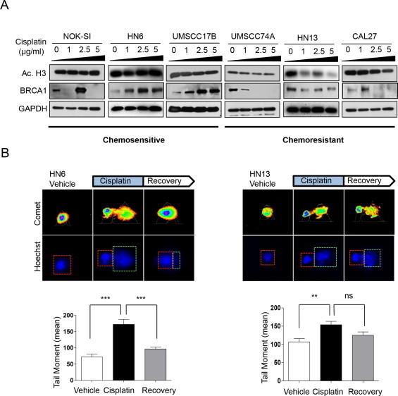
Cisplatin-based chemotherapy is the standard treatment of choice for head and neck squamous cell carcinoma (HNSCC). The efficiency of platinum-based therapies is directly influenced by the development of tumor resistance. Multiple signaling pathways have been linked to tumor resistance, including activation of nuclear factor kappa B (NFκB). We explore a novel mechanism by which NFκB drives HNSCC resistance through histone modifications. Post-translational modification of histones alters chromatin structure, facilitating the binding of nuclear factors that mediate DNA repair, transcription, and other processes. We found that chemoresistant HNSCC cells with active NFκB signaling respond to chemotherapy by reducing nuclear BRCA1 levels and by promoting histone deacetylation (chromatin compaction). Activation of this molecular signature resulted in impaired DNA damage repair, prolonged accumulation of histone γH2AX and increased genomic instability. We found that pharmacological induction of histone acetylation using HDAC inhibitors prevented NFκB-induced cisplatin resistance. Furthermore, silencing NFκB in HNSCC induced acetylation of tumor histones, resulting in reduced chemoresistance and increased cytotoxicity following cisplatin treatment. Collectively, these findings suggest that epigenetic modifications of HNSCC resulting from NFκB-induced histone modifications constitute a novel molecular mechanism responsible for chemoresistance in HNSCC. Therefore, targeted inhibition of HDAC may be used as a viable therapeutic strategy for disrupting tumor resistance caused by NFκB.

摘要

顺铂为基础的化疗是头颈部鳞状细胞癌(HNSCC)的标准治疗选择。基于铂的治疗效率直接受到肿瘤耐药性的发展的影响。多种信号通路与肿瘤耐药性有关,包括核因子 kappa B(NFκB)的激活。我们通过组蛋白修饰探索了 NFκB 驱动 HNSCC 耐药的新机制。组蛋白的翻译后修饰改变染色质结构,促进介导 DNA 修复、转录和其他过程的核因子的结合。我们发现,具有活跃 NFκB 信号的化疗耐药 HNSCC 细胞通过降低核 BRCA1 水平和促进组蛋白去乙酰化(染色质紧缩)来对化疗产生反应。这种分子特征的激活导致 DNA 损伤修复受损、组蛋白 γH2AX 的积累延长和基因组不稳定性增加。我们发现,使用组蛋白去乙酰化酶(HDAC)抑制剂诱导组蛋白乙酰化的药理学诱导可防止 NFκB 诱导的顺铂耐药性。此外,在 HNSCC 中沉默 NFκB 诱导肿瘤组蛋白乙酰化,导致顺铂治疗后化疗耐药性降低和细胞毒性增加。总之,这些发现表明,NFκB 诱导的组蛋白修饰导致的 HNSCC 表观遗传修饰构成了 HNSCC 中化学耐药性的新分子机制。因此,靶向抑制 HDAC 可能被用作破坏 NFκB 引起的肿瘤耐药性的可行治疗策略。

https://cdn.ncbi.nlm.nih.gov/pmc/blobs/9ba6/3907686/583fb8a42490/gr2.jpg

文献AI研究员

20分钟写一篇综述,助力文献阅读效率提升50倍。

立即体验

用中文搜PubMed

大模型驱动的PubMed中文搜索引擎

马上搜索

文档翻译

学术文献翻译模型,支持多种主流文档格式。

立即体验