• 文献检索
  • 文档翻译
  • 深度研究
  • 学术资讯
  • Suppr Zotero 插件Zotero 插件
  • 邀请有礼
  • 套餐&价格
  • 历史记录
应用&插件
Suppr Zotero 插件Zotero 插件浏览器插件Mac 客户端Windows 客户端微信小程序
定价
高级版会员购买积分包购买API积分包
服务
文献检索文档翻译深度研究API 文档MCP 服务
关于我们
关于 Suppr公司介绍联系我们用户协议隐私条款
关注我们

Suppr 超能文献

核心技术专利:CN118964589B侵权必究
粤ICP备2023148730 号-1Suppr @ 2026

文献检索

告别复杂PubMed语法,用中文像聊天一样搜索,搜遍4000万医学文献。AI智能推荐,让科研检索更轻松。

立即免费搜索

文件翻译

保留排版,准确专业,支持PDF/Word/PPT等文件格式,支持 12+语言互译。

免费翻译文档

深度研究

AI帮你快速写综述,25分钟生成高质量综述,智能提取关键信息,辅助科研写作。

立即免费体验

一种变构Sec61抑制剂将新生跨膜螺旋捕获在侧向门处。

An allosteric Sec61 inhibitor traps nascent transmembrane helices at the lateral gate.

作者信息

Mackinnon Andrew L, Paavilainen Ville O, Sharma Ajay, Hegde Ramanujan S, Taunton Jack

机构信息

Department of Cellular and Molecular Pharmacology, University of California, San Francisco, San Francisco, United States.

出版信息

Elife. 2014;3:e01483. doi: 10.7554/eLife.01483. Epub 2014 Feb 4.

DOI:10.7554/eLife.01483
PMID:24497544
原文链接:https://pmc.ncbi.nlm.nih.gov/articles/PMC3913039/
Abstract

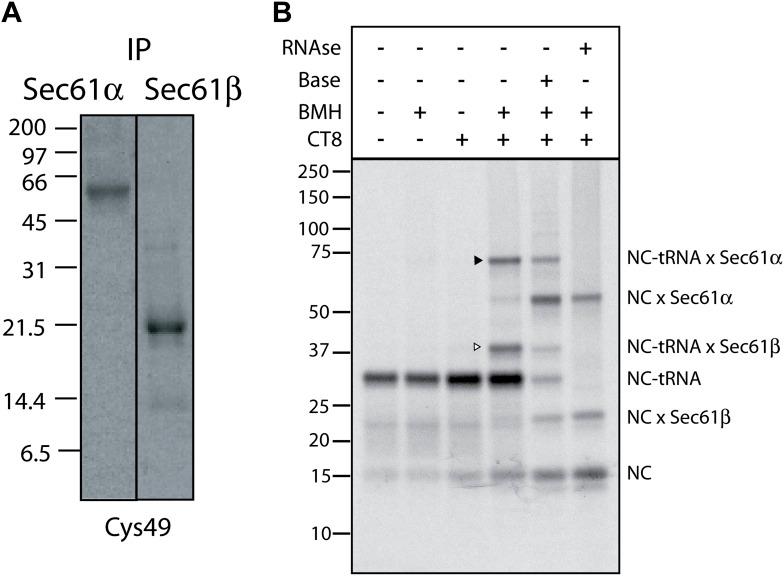
Membrane protein biogenesis requires the coordinated movement of hydrophobic transmembrane domains (TMD) from the cytosolic vestibule of the Sec61 channel into the lipid bilayer. Molecular insight into TMD integration has been hampered by the difficulty of characterizing intermediates during this intrinsically dynamic process. In this study, we show that cotransin, a substrate-selective Sec61 inhibitor, traps nascent TMDs in the cytosolic vestibule, permitting detailed interrogation of an early pre-integration intermediate. Site-specific crosslinking revealed the pre-integrated TMD docked to Sec61 near the cytosolic tip of the lateral gate. Escape from cotransin-arrest depends not only on cotransin concentration, but also on the biophysical properties of the TMD. Genetic selection of cotransin-resistant cancer cells uncovered multiple mutations clustered near the lumenal plug of Sec61α, thus revealing cotransin's likely site of action. Our results suggest that TMD/lateral gate interactions facilitate TMD transfer into the membrane, a process that is allosterically modulated by cotransin binding to the plug. DOI: http://dx.doi.org/10.7554/eLife.01483.001.

摘要

膜蛋白生物合成需要疏水跨膜结构域(TMD)从Sec61通道的胞质前庭协调移动到脂质双层中。由于在这个内在动态过程中难以表征中间体,对TMD整合的分子洞察受到了阻碍。在这项研究中,我们表明,共转运蛋白(一种底物选择性Sec61抑制剂)将新生的TMD捕获在胞质前庭中,从而允许对早期预整合中间体进行详细研究。位点特异性交联揭示了预整合的TMD停靠在侧门胞质末端附近的Sec61上。从共转运蛋白阻滞中逃逸不仅取决于共转运蛋白的浓度,还取决于TMD的生物物理性质。对共转运蛋白抗性癌细胞的遗传筛选发现了多个聚集在Sec61α腔塞附近的突变,从而揭示了共转运蛋白可能的作用位点。我们的结果表明,TMD/侧门相互作用促进TMD转移到膜中,这一过程受到共转运蛋白与塞子结合的变构调节。DOI: http://dx.doi.org/10.7554/eLife.01483.001

https://cdn.ncbi.nlm.nih.gov/pmc/blobs/dc34/3913039/dca1cedddefa/elife-01483-fig8.jpg
https://cdn.ncbi.nlm.nih.gov/pmc/blobs/dc34/3913039/3248a6e7a366/elife-01483-fig1.jpg
https://cdn.ncbi.nlm.nih.gov/pmc/blobs/dc34/3913039/0c5b50a23f8e/elife-01483-fig1-figsupp1.jpg
https://cdn.ncbi.nlm.nih.gov/pmc/blobs/dc34/3913039/46f131b7d95c/elife-01483-fig2.jpg
https://cdn.ncbi.nlm.nih.gov/pmc/blobs/dc34/3913039/8231d8757b4d/elife-01483-fig2-figsupp1.jpg
https://cdn.ncbi.nlm.nih.gov/pmc/blobs/dc34/3913039/bc5ce929c2b6/elife-01483-fig3.jpg
https://cdn.ncbi.nlm.nih.gov/pmc/blobs/dc34/3913039/0f02499fe986/elife-01483-fig3-figsupp1.jpg
https://cdn.ncbi.nlm.nih.gov/pmc/blobs/dc34/3913039/14d3382597c0/elife-01483-fig4.jpg
https://cdn.ncbi.nlm.nih.gov/pmc/blobs/dc34/3913039/c054f9504500/elife-01483-fig4-figsupp1.jpg
https://cdn.ncbi.nlm.nih.gov/pmc/blobs/dc34/3913039/5c6f400405ff/elife-01483-fig5.jpg
https://cdn.ncbi.nlm.nih.gov/pmc/blobs/dc34/3913039/41eba5d8e0a2/elife-01483-fig5-figsupp1.jpg
https://cdn.ncbi.nlm.nih.gov/pmc/blobs/dc34/3913039/ea3745b347dd/elife-01483-fig6.jpg
https://cdn.ncbi.nlm.nih.gov/pmc/blobs/dc34/3913039/cafd3da297d7/elife-01483-fig6-figsupp1.jpg
https://cdn.ncbi.nlm.nih.gov/pmc/blobs/dc34/3913039/7b0fb4b3c20f/elife-01483-fig7.jpg
https://cdn.ncbi.nlm.nih.gov/pmc/blobs/dc34/3913039/dca1cedddefa/elife-01483-fig8.jpg
https://cdn.ncbi.nlm.nih.gov/pmc/blobs/dc34/3913039/3248a6e7a366/elife-01483-fig1.jpg
https://cdn.ncbi.nlm.nih.gov/pmc/blobs/dc34/3913039/0c5b50a23f8e/elife-01483-fig1-figsupp1.jpg
https://cdn.ncbi.nlm.nih.gov/pmc/blobs/dc34/3913039/46f131b7d95c/elife-01483-fig2.jpg
https://cdn.ncbi.nlm.nih.gov/pmc/blobs/dc34/3913039/8231d8757b4d/elife-01483-fig2-figsupp1.jpg
https://cdn.ncbi.nlm.nih.gov/pmc/blobs/dc34/3913039/bc5ce929c2b6/elife-01483-fig3.jpg
https://cdn.ncbi.nlm.nih.gov/pmc/blobs/dc34/3913039/0f02499fe986/elife-01483-fig3-figsupp1.jpg
https://cdn.ncbi.nlm.nih.gov/pmc/blobs/dc34/3913039/14d3382597c0/elife-01483-fig4.jpg
https://cdn.ncbi.nlm.nih.gov/pmc/blobs/dc34/3913039/c054f9504500/elife-01483-fig4-figsupp1.jpg
https://cdn.ncbi.nlm.nih.gov/pmc/blobs/dc34/3913039/5c6f400405ff/elife-01483-fig5.jpg
https://cdn.ncbi.nlm.nih.gov/pmc/blobs/dc34/3913039/41eba5d8e0a2/elife-01483-fig5-figsupp1.jpg
https://cdn.ncbi.nlm.nih.gov/pmc/blobs/dc34/3913039/ea3745b347dd/elife-01483-fig6.jpg
https://cdn.ncbi.nlm.nih.gov/pmc/blobs/dc34/3913039/cafd3da297d7/elife-01483-fig6-figsupp1.jpg
https://cdn.ncbi.nlm.nih.gov/pmc/blobs/dc34/3913039/7b0fb4b3c20f/elife-01483-fig7.jpg
https://cdn.ncbi.nlm.nih.gov/pmc/blobs/dc34/3913039/dca1cedddefa/elife-01483-fig8.jpg

相似文献

1
An allosteric Sec61 inhibitor traps nascent transmembrane helices at the lateral gate.一种变构Sec61抑制剂将新生跨膜螺旋捕获在侧向门处。
Elife. 2014;3:e01483. doi: 10.7554/eLife.01483. Epub 2014 Feb 4.
2
Secretory protein profiling reveals TNF-α inactivation by selective and promiscuous Sec61 modulators.分泌蛋白谱分析揭示了选择性和混杂性Sec61调节剂对TNF-α的失活作用。
Chem Biol. 2011 Sep 23;18(9):1082-8. doi: 10.1016/j.chembiol.2011.06.015.
3
Apratoxin Kills Cells by Direct Blockade of the Sec61 Protein Translocation Channel.Apratoxin 通过直接阻断 Sec61 蛋白易位通道杀死细胞。
Cell Chem Biol. 2016 May 19;23(5):561-566. doi: 10.1016/j.chembiol.2016.04.008.
4
Structures of the Sec61 complex engaged in nascent peptide translocation or membrane insertion.参与新生肽易位或膜插入的 Sec61 复合物的结构。
Nature. 2014 Feb 6;506(7486):107-10. doi: 10.1038/nature12950.
5
A substrate-specific inhibitor of protein translocation into the endoplasmic reticulum.一种内质网蛋白易位的底物特异性抑制剂。
Nature. 2005 Jul 14;436(7048):285-9. doi: 10.1038/nature03821.
6
Sequential triage of transmembrane segments by Sec61alpha during biogenesis of a native multispanning membrane protein.在天然多跨膜蛋白生物合成过程中,Sec61alpha 对跨膜片段的顺序分选
Nat Struct Mol Biol. 2005 Oct;12(10):870-8. doi: 10.1038/nsmb994. Epub 2005 Sep 25.
7
Interaction mapping of the Sec61 translocon identifies two Sec61α regions interacting with hydrophobic segments in translocating chains.Sec61 易位子相互作用图谱鉴定出两个与易位链中疏水区段相互作用的 Sec61α 区域。
J Biol Chem. 2018 Nov 2;293(44):17050-17060. doi: 10.1074/jbc.RA118.003219. Epub 2018 Sep 13.
8
A common mechanism of Sec61 translocon inhibition by small molecules.小分子抑制 Sec61 通道的共同机制。
Nat Chem Biol. 2023 Sep;19(9):1063-1071. doi: 10.1038/s41589-023-01337-y. Epub 2023 May 11.
9
The Biogenesis of Multipass Membrane Proteins.多跨膜蛋白的生物发生
Cold Spring Harb Perspect Biol. 2023 Apr 3;15(4):a041251. doi: 10.1101/cshperspect.a041251.
10
Decatransin, a new natural product inhibiting protein translocation at the Sec61/SecYEG translocon.去卡曲菌素,一种抑制Sec61/SecYEG转运体处蛋白质转运的新型天然产物。
J Cell Sci. 2015 Mar 15;128(6):1217-29. doi: 10.1242/jcs.165746. Epub 2015 Jan 22.

引用本文的文献

1
A light-resuming strategy as a screening method for selecting Sec61 inhibitors down-modulating PD-L1 expression.一种作为筛选下调PD-L1表达的Sec61抑制剂的筛选方法的光恢复策略。
Nat Commun. 2025 Aug 6;16(1):7243. doi: 10.1038/s41467-025-62439-w.
2
Rough microsomes isolated from snap-frozen canine pancreatic tissue retain their co-translational translocation functionality.从速冻犬胰腺组织中分离出的粗面微粒体保留了其共翻译转运功能。
Biol Methods Protoc. 2025 Jun 2;10(1):bpaf044. doi: 10.1093/biomethods/bpaf044. eCollection 2025.
3
Exploring the ER channel protein Sec61: recent advances in pathophysiological significance and novel pharmacological inhibitors.

本文引用的文献

1
Target Identification by Diazirine Photo-Cross-linking and Click Chemistry.通过重氮丙啶光交联和点击化学进行靶点鉴定
Curr Protoc Chem Biol. 2009 Dec;1:55-73. doi: 10.1002/9780470559277.ch090167.
2
Signal recognition particle: an essential protein-targeting machine.信号识别颗粒:一种重要的蛋白靶向机器。
Annu Rev Biochem. 2013;82:693-721. doi: 10.1146/annurev-biochem-072711-164732. Epub 2013 Feb 13.
3
A gating motif in the translocation channel sets the hydrophobicity threshold for signal sequence function.易位通道中的门控基序为信号序列功能设定疏水性阈值。
探索内质网通道蛋白Sec61:病理生理意义及新型药理学抑制剂的最新进展
Front Pharmacol. 2025 Jun 4;16:1580086. doi: 10.3389/fphar.2025.1580086. eCollection 2025.
4
Toward Understanding the Mechanism of Client-Selective Small Molecule Inhibitors of the Sec61 Translocon.深入了解Sec61转运体的客户选择性小分子抑制剂的作用机制
J Mol Recognit. 2025 Jan;38(1):e3108. doi: 10.1002/jmr.3108. Epub 2024 Oct 12.
5
Marine-Derived Anticancer Agents Targeting Apoptotic Pathways: Exploring the Depths for Novel Cancer Therapies.海洋来源的靶向细胞凋亡通路的抗癌药物:探索新型癌症治疗方法的深度。
Mar Drugs. 2024 Feb 28;22(3):114. doi: 10.3390/md22030114.
6
Global signal peptide profiling reveals principles of selective Sec61 inhibition.全局信号肽谱分析揭示了选择性 Sec61 抑制的原则。
Nat Chem Biol. 2024 Sep;20(9):1154-1163. doi: 10.1038/s41589-024-01592-7. Epub 2024 Mar 22.
7
From Bacterial Toxin to Therapeutic Agent: The Unexpected Fate of Mycolactone.从细菌毒素到治疗剂:类鼻疽酮的意外命运。
Toxins (Basel). 2023 May 30;15(6):369. doi: 10.3390/toxins15060369.
8
Signal peptide mimicry primes Sec61 for client-selective inhibition.信号肽模拟物使 Sec61 为客户选择抑制做好准备。
Nat Chem Biol. 2023 Sep;19(9):1054-1062. doi: 10.1038/s41589-023-01326-1. Epub 2023 May 11.
9
A common mechanism of Sec61 translocon inhibition by small molecules.小分子抑制 Sec61 通道的共同机制。
Nat Chem Biol. 2023 Sep;19(9):1063-1071. doi: 10.1038/s41589-023-01337-y. Epub 2023 May 11.
10
Structural insights into TRAP association with ribosome-Sec61 complex and translocon inhibition by a CADA derivative.结构洞察 TRAP 与核糖体-Sec61 复合物的结合以及 CADA 衍生物对易位通道的抑制作用。
Sci Adv. 2023 Mar 3;9(9):eadf0797. doi: 10.1126/sciadv.adf0797.
J Cell Biol. 2012 Dec 10;199(6):907-18. doi: 10.1083/jcb.201207163.
4
Membrane protein TM segments are retained at the translocon during integration until the nascent chain cues FRET-detected release into bulk lipid.膜蛋白 TM 片段在整合过程中保留在转位复合物中,直到新生链发出进入体相脂质的 FRET 检测到的释放信号。
Mol Cell. 2012 Nov 9;48(3):398-408. doi: 10.1016/j.molcel.2012.08.023. Epub 2012 Sep 27.
5
A biphasic pulling force acts on transmembrane helices during translocon-mediated membrane integration.在易位子介导的膜整合过程中,跨膜螺旋受到双相牵拉力的作用。
Nat Struct Mol Biol. 2012 Oct;19(10):1018-22. doi: 10.1038/nsmb.2376. Epub 2012 Sep 23.
6
Direct simulation of early-stage Sec-facilitated protein translocation.早期 Sec 促进蛋白易位的直接模拟。
J Am Chem Soc. 2012 Aug 22;134(33):13700-7. doi: 10.1021/ja3034526. Epub 2012 Aug 10.
7
Structure of the SecY complex unlocked by a preprotein mimic.SecY 复合物的结构被前体蛋白模拟物解锁。
Cell Rep. 2012 Jan 26;1(1):21-8. doi: 10.1016/j.celrep.2011.11.003.
8
Using transcriptome sequencing to identify mechanisms of drug action and resistance.利用转录组测序技术鉴定药物作用和耐药机制。
Nat Chem Biol. 2012 Feb 12;8(3):235-7. doi: 10.1038/nchembio.779.
9
Secretory protein profiling reveals TNF-α inactivation by selective and promiscuous Sec61 modulators.分泌蛋白谱分析揭示了选择性和混杂性Sec61调节剂对TNF-α的失活作用。
Chem Biol. 2011 Sep 23;18(9):1082-8. doi: 10.1016/j.chembiol.2011.06.015.
10
Membrane protein insertion at the endoplasmic reticulum.内质网中的膜蛋白插入。
Annu Rev Cell Dev Biol. 2011;27:25-56. doi: 10.1146/annurev-cellbio-092910-154125. Epub 2011 Jul 21.