Suppr超能文献

HIV-1 Vpu在单核细胞中的表达会导致转化生长因子-β(TGF-β)分泌增加,从而激活肝星状细胞中的促纤维化基因。

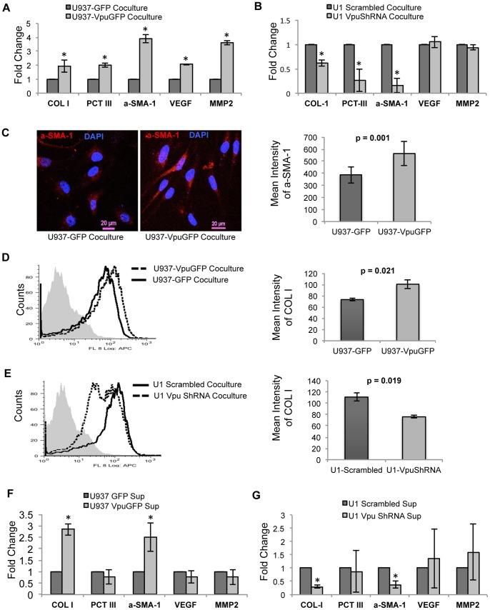
The expression of HIV-1 Vpu in monocytes causes increased secretion of TGF-β that activates profibrogenic genes in hepatic stellate cells.

作者信息

Patel Paresh, Khan Nabab, Rani Manjusha, Gupta Deepti, Jameel Shahid

机构信息

Virology Group, International Centre for Genetic Engineering and Biotechnology, New Delhi, India.

出版信息

PLoS One. 2014 Feb 13;9(2):e88934. doi: 10.1371/journal.pone.0088934. eCollection 2014.

Abstract

There is faster progression to fibrosis in persons with liver injury who are also infected with HIV. Other reports have suggested that HIV can directly infect and activate stellate cells, and the viral Tat and gp160 proteins also induce profibrogenic factors from peripheral blood mononuclear cells (PBMCs). We tested the role of HIV-1 Vpu accessory protein in promoting profibrogenic activation of hepatic stellate cells. Human stellate LX2 cells were cocultured with human monocytic U937 cells stably expressing the Vpu protein or latently infected U1 cells knocked down for Vpu expression, LX2 cells were also cultured with the supernatants from these cells. The expression of profibrogenic markers was evaluated in LX2 cells usingquantitative reverse transcription polymerase chain reaction (qRT-PCR),western blotting, immunofluorescence,flow cytometry and ELISA were used to confirm and quantitate protein expression. Monocytic cells expressing Vpu increased the expression of profibrogenic markers in LX2 cells. The culture supernatants of these cells contained increased levels of transforming growth factor beta (TGF-β), which correlated with increased activity of the AP-1 transcription factor. Antibodies against TGF-β or a TGF-β receptor inhibitor (SB431452) reversed Vpu-mediated profibrogenic activation of LX2 cells, suggesting that TGF-β mediated these effects. The cytokine macrophage migration inhibitory factor (MIF) attenuated Vpu-mediated TGF-β secretion and profibrogenic effects on LX2 cells. Besides its other roles in pathogenesis, Vpu is likely to contribute to hepatic fibrosis through this hitherto unknown mechanism.

摘要

同时感染HIV的肝损伤患者会更快地进展为肝纤维化。其他报告表明,HIV可直接感染并激活星状细胞,病毒的Tat和gp160蛋白也可诱导外周血单核细胞(PBMC)产生促纤维化因子。我们测试了HIV-1 Vpu辅助蛋白在促进肝星状细胞促纤维化激活中的作用。将人星状LX2细胞与人单核细胞U937细胞共培养,U937细胞稳定表达Vpu蛋白或敲低Vpu表达的潜伏感染U1细胞,LX2细胞也与这些细胞的上清液一起培养。使用定量逆转录聚合酶链反应(qRT-PCR)评估LX2细胞中促纤维化标志物的表达,采用蛋白质印迹法、免疫荧光法、流式细胞术和酶联免疫吸附测定(ELISA)来确认和定量蛋白质表达。表达Vpu的单核细胞增加了LX2细胞中促纤维化标志物的表达。这些细胞的培养上清液中转化生长因子β(TGF-β)水平升高,这与AP-1转录因子活性增加相关。抗TGF-β抗体或TGF-β受体抑制剂(SB431452)可逆转Vpu介导的LX2细胞促纤维化激活,表明TGF-β介导了这些效应。细胞因子巨噬细胞迁移抑制因子(MIF)减弱了Vpu介导的TGF-β分泌以及对LX2细胞的促纤维化作用。除了在发病机制中的其他作用外,Vpu可能通过这种迄今未知的机制导致肝纤维化。

https://cdn.ncbi.nlm.nih.gov/pmc/blobs/c5cb/3923874/89b0f363fe1c/pone.0088934.g001.jpg

文献检索

告别复杂PubMed语法,用中文像聊天一样搜索,搜遍4000万医学文献。AI智能推荐,让科研检索更轻松。

立即免费搜索

文件翻译

保留排版,准确专业,支持PDF/Word/PPT等文件格式,支持 12+语言互译。

免费翻译文档

深度研究

AI帮你快速写综述,25分钟生成高质量综述,智能提取关键信息,辅助科研写作。

立即免费体验