Cell Division and Aneuploidy Laboratory, Cancer Research UK London Research Institute, Clare Hall Laboratories, Blanche Lane, South Mimms, Hertfordshire EN6 3LD, UK.
Cell Division and Aneuploidy Laboratory, Cancer Research UK London Research Institute, Clare Hall Laboratories, Blanche Lane, South Mimms, Hertfordshire EN6 3LD, UK.
Curr Biol. 2014 Mar 17;24(6):638-45. doi: 10.1016/j.cub.2014.01.034. Epub 2014 Feb 27.
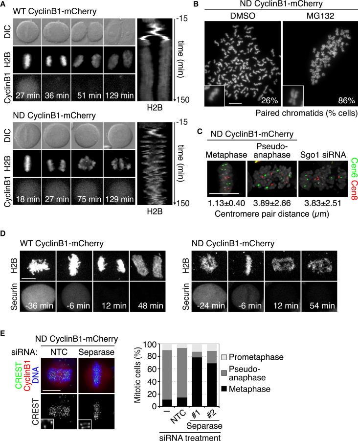
Two mechanisms safeguard the bipolar attachment of chromosomes in mitosis. A correction mechanism destabilizes erroneous attachments that do not generate tension across sister kinetochores [1]. In response to unattached kinetochores, the mitotic checkpoint delays anaphase onset by inhibiting the anaphase-promoting complex/cyclosome (APC/C(Cdc20)) [2]. Upon satisfaction of both pathways, the APC/C(Cdc20) elicits the degradation of securin and cyclin B [3]. This liberates separase triggering sister chromatid disjunction and inactivates cyclin-dependent kinase 1 (Cdk1) causing mitotic exit. How eukaryotic cells avoid the engagement of attachment monitoring mechanisms when sister chromatids split and tension is lost at anaphase is poorly understood [4]. Here we show that Cdk1 inactivation disables mitotic checkpoint surveillance at anaphase onset in human cells. Preventing cyclin B1 proteolysis at the time of sister chromatid disjunction destabilizes kinetochore-microtubule attachments and triggers the engagement of the mitotic checkpoint. As a consequence, mitotic checkpoint proteins accumulate at anaphase kinetochores, the APC/C(Cdc20) is inhibited, and securin reaccumulates. Conversely, acute pharmacological inhibition of Cdk1 abrogates the engagement and maintenance of the mitotic checkpoint upon microtubule depolymerization. We propose that the simultaneous destruction of securin and cyclin B elicited by the APC/C(Cdc20) couples chromosome segregation to the dissolution of attachment monitoring mechanisms during mitotic exit.
两种机制保障了有丝分裂中染色体的双极附着。一种校正机制会使那些不会在姐妹动粒之间产生张力的错误附着不稳定[1]。对于未附着的动粒,有丝分裂检查点通过抑制后期促进复合物/环体(APC/C(Cdc20))来延迟后期起始[2]。当两条途径都得到满足时,APC/C(Cdc20)引发分离酶的降解,从而触发姐妹染色单体的分离,并使细胞周期蛋白依赖性激酶 1(Cdk1)失活,导致有丝分裂退出[3]。这使得分离酶触发姐妹染色单体分离,并使细胞周期蛋白依赖性激酶 1(Cdk1)失活,导致有丝分裂退出。有丝分裂检查点通路在姐妹染色单体分离和后期失去张力时如何避免姐妹染色单体的附着监测机制的参与,目前还知之甚少[4]。在这里,我们表明,Cdk1 的失活会在人类细胞中破坏有丝分裂检查点在后期起始时的监测。在姐妹染色单体分离时阻止细胞周期蛋白 B1 的蛋白水解会使动粒微管附着不稳定,并触发有丝分裂检查点的参与。因此,有丝分裂检查点蛋白在后期动粒上积累,APC/C(Cdc20)被抑制,分离酶重新积累。相反,急性药理学抑制 Cdk1 会在微管解聚时破坏有丝分裂检查点的参与和维持。我们提出,由 APC/C(Cdc20)引发的分离酶和细胞周期蛋白 B 的同时破坏将染色体分离与有丝分裂退出时附着监测机制的溶解联系起来。