Suppr超能文献

双层高尔基基体控制细胞器大小,为内皮细胞的功能可塑性提供基础。

A two-tier Golgi-based control of organelle size underpins the functional plasticity of endothelial cells.

机构信息

Endothelial Cell Biology Laboratory, Laboratory for Molecular and Cellular Biology, University College London, Gower Street, London WC1E 6BT, UK.

Translational Research Resource Center, Laboratory for Molecular and Cellular Biology, University College London, Gower Street, London WC1E 6BT, UK; Bioinformatics Image Core, Laboratory for Molecular and Cellular Biology, University College London, Gower Street, London WC1E 6BT, UK.

出版信息

Dev Cell. 2014 May 12;29(3):292-304. doi: 10.1016/j.devcel.2014.03.021. Epub 2014 May 1.

Abstract

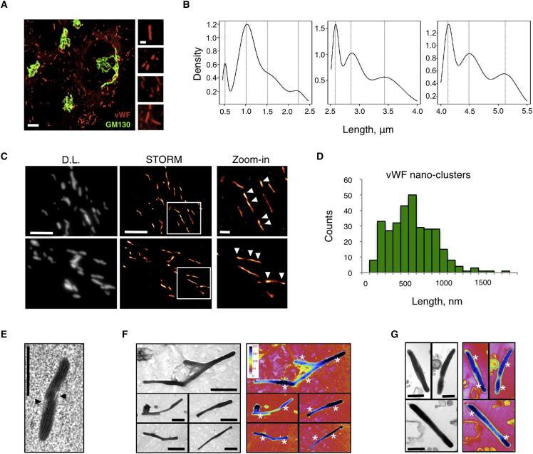
Weibel-Palade bodies (WPBs), endothelial-specific secretory granules that are central to primary hemostasis and inflammation, occur in dimensions ranging between 0.5 and 5 μm. How their size is determined and whether it has a functional relevance are at present unknown. Here, we provide evidence for a dual role of the Golgi apparatus in controlling the size of these secretory carriers. At the ministack level, cisternae constrain the size of nanostructures ("quanta") of von Willebrand factor (vWF), the main WPB cargo. The ribbon architecture of the Golgi then allows copackaging of a variable number of vWF quanta within the continuous lumen of the trans-Golgi network, thereby generating organelles of different sizes. Reducing the WPB size abates endothelial cell hemostatic function by drastically diminishing platelet recruitment, but, strikingly, the inflammatory response (the endothelial capacity to engage leukocytes) is unaltered. Size can thus confer functional plasticity to an organelle by differentially affecting its activities.

摘要

Weibel-Palade 小体(WPB)是内皮细胞特有的分泌颗粒,在初级止血和炎症中起关键作用,其直径范围为 0.5 至 5 微米。目前尚不清楚其大小是如何确定的,以及这是否具有功能相关性。在这里,我们提供了高尔基体在控制这些分泌载体大小方面的双重作用的证据。在最小堆积水平上,内质网限制了血管性血友病因子(vWF)的纳米结构(“量子”)的大小,vWF 是 WPB 的主要货物。高尔基体的带状结构然后允许在跨高尔基网络的连续腔室内共包装可变数量的 vWF 量子,从而产生不同大小的细胞器。通过大大减少血小板募集,减少 WPB 的大小会削弱内皮细胞的止血功能,但令人惊讶的是,炎症反应(内皮细胞与白细胞结合的能力)保持不变。因此,大小可以通过不同程度地影响其活性来赋予细胞器功能的可塑性。

https://cdn.ncbi.nlm.nih.gov/pmc/blobs/1d29/4022834/5da76004fcf8/fx1.jpg

文献检索

告别复杂PubMed语法,用中文像聊天一样搜索,搜遍4000万医学文献。AI智能推荐,让科研检索更轻松。

立即免费搜索

文件翻译

保留排版,准确专业,支持PDF/Word/PPT等文件格式,支持 12+语言互译。

免费翻译文档

深度研究

AI帮你快速写综述,25分钟生成高质量综述,智能提取关键信息,辅助科研写作。

立即免费体验